|
|
|
|
|
FMD | 精彩荐读:急性早幼粒细胞白血病中与发病机制及治疗反应相关的血浆蛋白/代谢物横断面网络分析 |
|
|
论文标题:Cross-sectional network analysis of plasma proteins/metabolites correlated with pathogenesis and therapeutic response in acute promyelocytic leukemia
期刊: Frontiers of Medicine
作者:Niu Qiao, Yizhu Lyu, Feng Liu , Yuliang Zhang, Xiaolin Ma, Xiaojing Lin, Junyu Wang, Yinyin Xie, Ruihong Zhang, Jing Qiao, Hongming Zhu, Li Chen, Hai Fang, Tong Yin, Zhu Chen, Qiang Tian, Saijuan Chen
发表时间:15 Apr 2024
DOI:10.1007/s11684-023-1022-x
微信链接:点击此处阅读微信文章
导 读
上海交通大学医学院附属瑞金医院陈赛娟、田强、印彤、刘峰等在Frontiers of Medicine发表研究论文《急性早幼粒细胞白血病中与发病机制及治疗反应相关的血浆蛋白/代谢物横断面网络分析》(Cross-sectional network analysis of plasma proteins/metabolites correlated with pathogenesis and therapeutic response in acute promyelocytic leukemia)。本研究通过整合急性早幼粒细胞白血病患者诊断期与缓解期的血浆临床参数、蛋白质组及代谢组数据,构建横断面关联网络,揭示了急性早幼粒细胞白血病细胞通过调控分泌蛋白和代谢物影响血浆成分,且治疗后干扰素-γ信号增强可能与抗肿瘤免疫相关。
急性早幼粒细胞白血病(APL)是一种特殊类型的急性髓系白血病,其发病机制与染色体易位形成的PML/RARA融合基因密切相关。目前,全反式维甲酸联合三氧化二砷(ATRA/ATO)的靶向治疗已将急性早幼粒细胞白血病的治愈率提升至90%以上,成为转化医学研究的典范。然而,尽管肿瘤微环境异常是癌症的共同特征,但急性早幼粒细胞白血病细胞如何重塑血浆成分的分子机制仍不明确。现有研究多聚焦于白血病细胞本身的基因组和转录组变化,对血浆这一重要微环境的系统性分析较为缺乏,这限制了对急性早幼粒细胞白血病病理生理过程和治疗反应的全面理解。
上海交通大学医学院附属瑞金医院陈赛娟、田强、印彤、刘峰等通过整合临床参数、血浆蛋白质组和代谢组数据,揭示了急性早幼粒细胞白血病患者血浆的特征性改变及其与疾病发生和治疗反应的关联。本研究不仅为急性早幼粒细胞白血病的病理生理机制提供了新见解,还建立了一个信息丰富的参考数据集,为白血病微环境研究奠定了基础。
为系统解析急性早幼粒细胞白血病血浆的多维特征,研究团队收集了169例急性早幼粒细胞白血病患者诊断时和经ATRA/ATO诱导治疗达到首次血液学完全缓解后的配对血浆样本,并纳入106例性别和年龄匹配的健康对照(图1)。通过多组学分析策略,研究检测了88项临床实验室指标、991种血浆蛋白质和443种血浆代谢物,构建了涵盖临床参数、蛋白质组和代谢组的三层数据体系。在此基础上,团队通过Spearman相关性分析和模块化聚类算法,构建了跨层级关联网络,以解析不同临床状态下血浆成分的调控规律。

图1 数据收集与实验设计概述
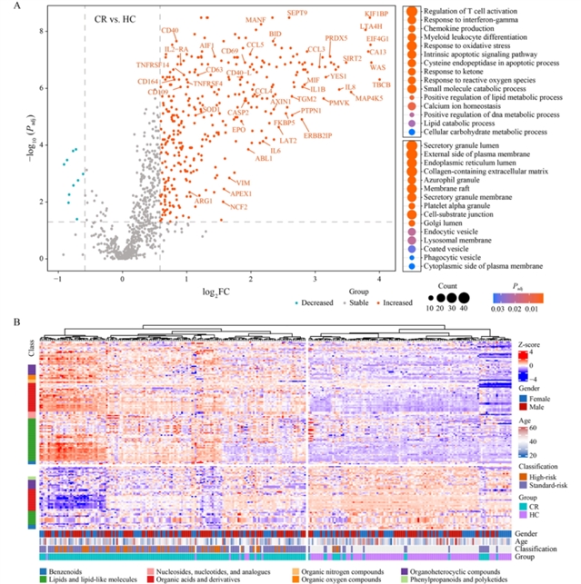
研究首先通过单一组学分析发现,急性早幼粒细胞白血病诊断期血浆存在两类显著特征。在蛋白质层面,与缓解期和健康对照相比,诊断期血浆中有303种差异表达蛋白,其中88种蛋白水平升高,主要富集于PI3K-AKT和ERK信号通路,这些通路与白血病干细胞的代谢重编程和存活密切相关;而102种在缓解期升高的蛋白则参与干扰素-γ(IFN-γ)应答、氧化应激和内在凋亡信号(图2)。代谢层面,诊断期血浆中氨基酸水平升高,而核苷、核苷酸代谢及三羧酸循环相关代谢物水平降低,提示急性早幼粒细胞白血病细胞活跃的增殖需求和能量消耗。

图2 全面血浆蛋白质组与代谢组分析一致发现急性早幼粒细胞白血病(APL)原始细胞处于高度增殖及能量代谢活跃状态
进一步的关联网络分析显示,诊断期血浆网络呈现高度密集的连接特征,包含973个节点和2527条显著相关边,而缓解期和健康对照网络则明显稀疏,提示急性早幼粒细胞白血病病理状态下血浆成分的广泛紊乱(图3)。通过社区聚类分析,研究识别出12个核心功能模块,其中排名第一的模块(C1)以白细胞计数、乳酸脱氢酶等临床指标为枢纽节点,富集了与粒细胞活化、中性粒细胞脱颗粒相关的蛋白,以及嘌呤、嘧啶代谢相关的代谢物,直接反映了急性早幼粒细胞白血病细胞的高增殖活性(图4)。

图3 血浆横断面关联网络鉴定出急性早幼粒细胞白血病中的功能模块

图4 初诊急性早幼粒细胞白血病中前12个功能性急性早幼粒细胞白血病疾病扰动模块
为探究急性早幼粒细胞白血病细胞对血浆成分的直接影响,研究团队将急性早幼粒细胞白血病骨髓细胞的基因表达数据与血浆蛋白质组进行关联分析,发现48个基因在急性早幼粒细胞白血病细胞中高表达且其编码蛋白在血浆中水平升高,这些蛋白主要参与细胞免疫应答(图5)。进一步结合PML/RARA染色质免疫沉淀测序数据,筛选出12个受PML/RARA直接调控的靶基因,其编码蛋白在诊断期血浆中异常升高,提示PML/RARA可能通过转录调控影响血浆蛋白分泌。代谢层面,急性早幼粒细胞白血病细胞中核苷酸和氨基酸合成相关酶基因的高表达,与血浆中相应代谢物的低水平一致,表明急性早幼粒细胞白血病细胞可能通过主动摄取血浆代谢物满足增殖需求。

图5 结合骨髓RNA数据对血浆蛋白质的详细探究
值得注意的是,缓解期血浆虽已接近健康状态,但仍存在162种差异代谢物和364种差异蛋白。其中,IFN-γ信号通路相关蛋白显著富集,且这些蛋白多为细胞内蛋白,提示治疗诱导的急性早幼粒细胞白血病细胞凋亡或衰老可能释放大量胞内成分,进而激活免疫系统的抗肿瘤功能(图6)。这一发现为理解ATRA/ATO治疗后的免疫微环境重塑提供了新线索。

图6 完全缓解期血浆成分的特征
本研究通过多组学关联网络分析,系统揭示了急性早幼粒细胞白血病血浆的特征性改变及其与疾病进程的关联,并提出PML/RARA可能通过调控靶基因影响血浆蛋白质和代谢物水平,从而塑造白血病微环境。此外,研究还提示ATRA/ATO治疗不仅能直接靶向白血病细胞,还可能通过激活IFN-γ等免疫相关通路间接发挥抗白血病作用。该工作为理解急性早幼粒细胞白血病病理生理机制及治疗反应提供了新的系统层次视角,所建立的分析框架也可应用于其他类型白血病微环境的研究中,为未来标志物发现和个体化治疗策略提供丰富的信息参考。
原文信息
标题
Cross-sectional network analysis of plasma proteins/metabolites correlated with pathogenesis and therapeutic response in acute promyelocytic leukemia
作者
Niu Qiao1, Yizhu Lyu1,2, Feng Liu1, Yuliang Zhang1, Xiaolin Ma1, Xiaojing Lin1, Junyu Wang1, Yinyin Xie1, Ruihong Zhang1, Jing Qiao1, Hongming Zhu1, Li Chen1, Hai Fang1, Tong Yin1, Zhu Chen1, Qiang Tian1, Saijuan Chen1
机构
1. Shanghai Institute of Hematology, State Key Laboratory of Medical Genomics, National Research Center for Translational Medicine at Shanghai, Ruijin Hospital Affiliated to Shanghai Jiao Tong University School of Medicine, Shanghai 200025, China
2. Department of Hematology, Second Hospital of Dalian Medical University, Dalian 116021, China
通讯作者
Feng Liu, Tong Yin, Qiang Tian, Saijuan Chen
引用这篇文章
Niu Qiao, Yizhu Lyu, Feng Liu, Yuliang Zhang, Xiaolin Ma, Xiaojing Lin, Junyu Wang, Yinyin Xie, Ruihong Zhang, Jing Qiao, Hongming Zhu, Li Chen, Hai Fang, Tong Yin, Zhu Chen, Qiang Tian, Saijuan Chen. Cross-sectional network analysis of plasma proteins/metabolites correlated with pathogenesis and therapeutic response in acute promyelocytic leukemia. Front. Med., 2024, 18(2): 327-343
https://doi.org/10.1007/s11684-023-1022-x
https://journal.hep.com.cn/fmd/EN/10.1007/s11684-023-1022-x
https://link.springer.com/article/10.1007/s11684-023-1022-x
感谢作者对Frontiers of Medicine的信任和支持。
期刊简介
Frontiers of Medicine是中国工程院院刊,由教育部主管,高等教育出版社、中国工程院与上海交通大学医学院附属瑞金医院共同主办。期刊聚焦医学前沿领域的学术进展,关注国际研究热点与中国优秀研究成果,主编为陈赛娟院士、张伯礼院士和王小凡院士。主要报道领域涵盖临床医学、基础医学、转化医学、流行病学、公共卫生、中医药学和人工智能医学等,刊载文章类型包括Research Article、Review、Perspective、Editorial、Case Report、Comment、Letter等。
期刊已被SCI、PubMed、Scopus、中国科技核心期刊、中国科学引文数据库(CSCD)核心库、第三批临床医学领域高质量科技期刊分级目录T1级、化学文摘数据库(CAS)等权威数据库收录,在2025中国科学院文献情报中心期刊分区表医学大类中位列二区。
在线浏览
https://journal.hep.com.cn/fmd
https://link.springer.com/journal/11684
投稿
https://mc.manuscriptcentral.com/fmd

《前沿》系列英文学术期刊
由教育部主管、高等教育出版社主办的《前沿》(Frontiers)系列英文学术期刊,于2006年正式创刊,以网络版和印刷版向全球发行。系列期刊包括基础科学、
、工程技术和人文社会科学四个主题,是我国覆盖学科最广泛的英文学术期刊群,其中12种被SCI收录,其他也被A&HCI、Ei、MEDLINE或相应学科国际权威检索系统收录,具有一定的国际学术影响力。系列期刊采用在线优先出版方式,保证文章以最快速度发表。
中国学术前沿期刊网
http://journal.hep.com.cn

特别声明:本文转载仅仅是出于传播信息的需要,并不意味着代表本网站观点或证实其内容的真实性;如其他媒体、网站或个人从本网站转载使用,须保留本网站注明的“来源”,并自负版权等法律责任;作者如果不希望被转载或者联系转载稿费等事宜,请与我们接洽。