|
|
|
|
|
FMD | 精彩荐读:PRMT6介导的ALKBH5精氨酸甲基化通过LDHA介导的糖酵解促进乳腺肿瘤发生 |
|
|
论文标题:Arginine methylation of ALKBH5 by PRMT6 promotes breast tumorigenesis via LDHA-mediated glycolysis
期刊: Frontiers of Medicine
作者:Xue Han, Chune Ren, Aifang Jiang, Yonghong Sun, Jiayi Lu, Xi Ling, Chao Lu, Zhenhai Yu
发表时间:15 Apr 2024
DOI:10.1007/s11684-023-1028-4
微信链接:点击此处阅读微信文章
导 读
潍坊医学院附属医院于振海等在Frontiers of Medicine发表研究论文《PRMT6介导的ALKBH5精氨酸甲基化通过LDHA介导的糖酵解促进乳腺肿瘤发生》(Arginine methylation of ALKBH5 by PRMT6 promotes breast tumorigenesis via LDHA-mediated glycolysis)。本研究发现PRMT6通过在R283位点甲基化ALKBH5,增强其m6A去甲基化活性以稳定LDHA mRNA,促进糖酵解,从而推动乳腺癌生长,证实PRMT6-ALKBH5-LDHA信号轴是乳腺癌发生的关键调控机制。
在表观遗传学领域,RNA修饰对基因表达的调控作用日益受到关注,其中N6-甲基腺苷(N6-methyladenosine, m6A)修饰作为最常见的mRNA修饰之一,通过影响RNA的剪切、稳定性及翻译等过程,参与细胞增殖、分化等多种生物学功能。ALKBH5作为一种关键的m6A去甲基化酶,能够去除RNA分子上的m6A修饰,其在多种癌症中表达异常,被认为与肿瘤的发生发展密切相关。例如,在乳腺癌中,ALKBH5的高表达已被证实与肿瘤干细胞表型及缺氧适应相关,但关于其自身的转录后修饰机制,尤其是如何通过调控下游靶基因影响肿瘤代谢重编程的具体过程,仍有待深入探索。
与此同时,蛋白质精氨酸甲基转移酶6(PRMT6)作为I型精氨酸甲基转移酶家族成员,通过催化底物蛋白的精氨酸甲基化参与基因转录、DNA损伤修复等多种细胞活动。已有研究表明PRMT6在乳腺癌等多种恶性肿瘤中高表达,但其是否通过甲基化修饰ALKBH5等表观调控因子参与肿瘤进展,尚未见报道。
潍坊医学院附属医院于振海等开展了系统研究,揭示了PRMT6-ALKBH5-LDHA信号轴在乳腺癌发生中的关键作用。通过细胞实验、动物模型及临床样本分析,首次证实PRMT6可直接甲基化ALKBH5的R283位点,增强其m6A去甲基化活性,进而通过稳定LDHA mRNA促进糖酵解,最终推动乳腺癌细胞增殖与肿瘤生长。
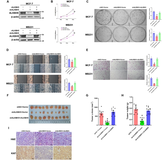
研究团队首先通过生物信息学分析发现,ALKBH5在乳腺癌中高表达且与患者不良预后相关。为验证其功能,团队在乳腺癌细胞系MCF-7和MB231中敲低ALKBH5,结果显示细胞增殖速率显著降低,集落形成能力下降,同时细胞迁移与侵袭能力减弱(图1)。在裸鼠异种移植模型中,ALKBH5敲低的MCF-7细胞形成的肿瘤体积与重量均显著小于对照组,且肿瘤组织中增殖标志物Ki67的表达减少。这些结果表明,ALKBH5是乳腺癌细胞增殖与体内成瘤所必需的因子。

图1 ALKBH5是乳腺癌生长所必需的
为探究ALKBH5的调控机制,研究团队通过质谱分析筛选ALKBH5的相互作用蛋白,发现PRMT6是潜在结合伴侣。进一步的实验证实,内源性及外源性PRMT6与ALKBH5均存在蛋白相互作用,GST pull-down实验则表明两者可直接结合,且共定位于细胞核(图2)。结构域分析显示,PRMT6的185-375位氨基酸片段是结合ALKBH5所必需的。

图2 PRMT6与ALKBH5相互作用
由于PRMT6具有精氨酸甲基转移酶活性,团队进一步检测其是否可甲基化ALKBH5。体外甲基化实验显示,野生型PRMT6可诱导ALKBH5的精氨酸甲基化,而酶活性失活突变体则无此作用,且其他I型PRMT家族成员均不能替代PRMT6的作用(图3)。通过对ALKBH5的精氨酸残基进行突变筛选,团队发现R283位点突变为赖氨酸(R283K)后,PRMT6介导的甲基化作用完全消失,质谱分析进一步证实R283是PRMT6的直接甲基化位点。

图3 PRMT6在R283位点甲基化ALKBH5
为明确ALKBH5 R283甲基化的功能,团队在ALKBH5敲低细胞中回补野生型ALKBH5或R283K突变体,发现R283K组的细胞代谢物水平显著降低,且细胞外葡萄糖消耗与乳酸产生量均低于野生型组,细胞外酸化率也显著下降(图4)。进一步检测糖酵解相关基因表达发现,LDHA(乳酸脱氢酶A)的mRNA与蛋白水平在R283K组中显著降低,提示ALKBH5 R283甲基化可能通过调控LDHA表达影响糖酵解。

图4 ALKBH5 R283位点甲基化通过上调LDHA表达促进乳腺癌细胞糖酵解
由于ALKBH5是m6A去甲基化酶,团队推测其可能通过调控LDHA mRNA的m6A修饰影响稳定性。实验显示,ALKBH5过表达可增加LDHA蛋白水平,而酶活性失活突变体则无此作用,且ALKBH5敲低或R283K突变均导致LDHA mRNA的m6A甲基化水平升高(图5)。m6A免疫沉淀结合RT-PCR实验证实,ALKBH5可直接结合LDHA mRNA并降低其m6A水平,而R283K突变体则丧失这一能力。进一步的荧光素酶报告基因实验显示,ALKBH5通过去除LDHA mRNA 3UTR区域的m6A修饰,增强其RNA稳定性。

图5 ALKBH5 R283位点甲基化通过m6A去甲基化增强LDHA RNA稳定性
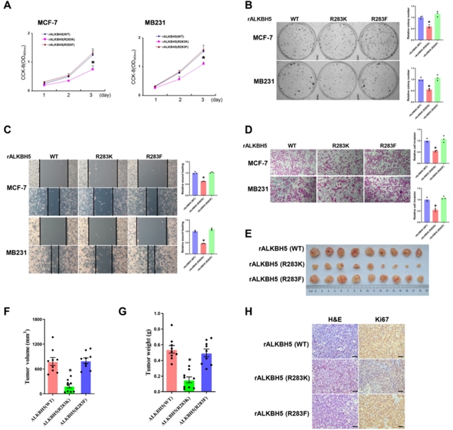
为验证R283甲基化的体内作用,团队将回补野生型ALKBH5、R283K或模拟甲基化的R283F突变体的MCF-7细胞接种于裸鼠,结果显示R283K组的肿瘤生长显著慢于野生型及R283F组,肿瘤组织中Ki67阳性细胞比例也显著降低(图6)。细胞实验同样显示,R283K突变抑制细胞增殖、迁移与侵袭能力,证实ALKBH5 R283甲基化是乳腺癌生长所必需的。

图6 ALKBH5 R283位点甲基化促进乳腺癌生长
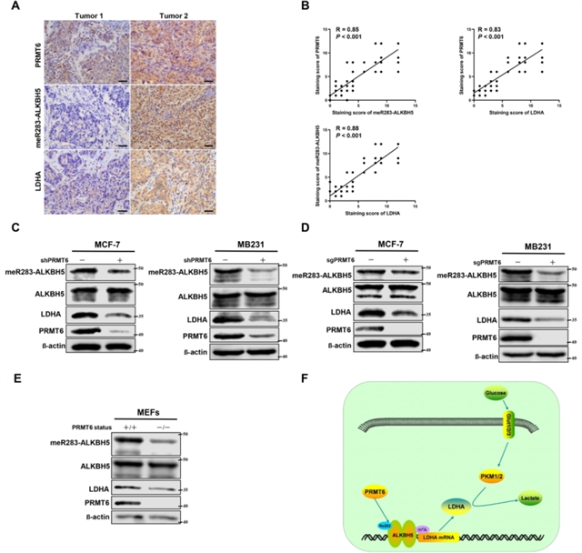
最后,研究团队对80例乳腺癌患者组织进行免疫组化分析,发现PRMT6、甲基化的ALKBH5(meR283-ALKBH5)及LDHA的表达水平均显著升高,且meR283-ALKBH5的表达与PRMT6、LDHA水平呈正相关(图7)。在乳腺癌细胞及PRMT6敲除小鼠胚胎成纤维细胞中,PRMT6缺失导致meR283-ALKBH5与LDHA表达均降低,提示临床样本中三者的表达水平受PRMT6-ALKBH5-LDHA信号轴调控。

图7 人乳腺癌组织中PRMT6、meR283-ALKBH5与LDHA的蛋白表达水平呈正相关。
本研究揭示了PRMT6通过甲基化ALKBH5的R283位点,增强其m6A去甲基化酶活性,进而稳定LDHA mRNA并促进糖酵解,最终推动乳腺癌发生的分子机制。该发现不仅阐明了ALKBH5在乳腺癌中的转录后调控机制,还为表观遗传修饰与肿瘤代谢重编程的交叉调控提供了新视角。临床上,PRMT6、meR283-ALKBH5与LDHA的表达相关性提示这一信号轴可能成为乳腺癌诊断与预后评估的潜在标志物,而针对PRMT6甲基转移酶活性或ALKBH5 R283甲基化的靶向干预,有望为乳腺癌治疗提供新策略。
原文信息
标题
Arginine methylation of ALKBH5 by PRMT6 promotes breast tumorigenesis via LDHA-mediated glycolysis
作者
Xue Han1, Chune Ren1, Aifang Jiang1, Yonghong Sun2, Jiayi Lu1, Xi Ling1, Chao Lu1, Zhenhai Yu1
机构
1. Department of Reproductive Medicine, Affiliated Hospital of Weifang Medical University, Weifang 261053, China
2. Department of Pathology, Affiliated Hospital of Weifang Medical University, Weifang 261053, China
通讯作者
Zhenhai Yu
引用这篇文章
Xue Han, Chune Ren, Aifang Jiang, Yonghong Sun, Jiayi Lu, Xi Ling, Chao Lu, Zhenhai Yu. Arginine methylation of ALKBH5 by PRMT6 promotes breast tumorigenesis via LDHA-mediated glycolysis. Front. Med., 2024, 18(2): 344-356
https://doi.org/10.1007/s11684-023-1028-4
https://journal.hep.com.cn/fmd/EN/10.1007/s11684-023-1028-4
https://link.springer.com/article/10.1007/s11684-023-1028-4
感谢作者对Frontiers of Medicine的信任和支持。
期刊简介
Frontiers of Medicine是中国工程院院刊,由教育部主管,高等教育出版社、中国工程院与上海交通大学医学院附属瑞金医院共同主办。期刊聚焦医学前沿领域的学术进展,关注国际研究热点与中国优秀研究成果,主编为陈赛娟院士、张伯礼院士和王小凡院士。主要报道领域涵盖临床医学、基础医学、转化医学、流行病学、公共卫生、中医药学和人工智能医学等,刊载文章类型包括Research Article、Review、Perspective、Editorial、Case Report、Comment、Letter等。
期刊已被SCI、PubMed、Scopus、中国科技核心期刊、中国科学引文数据库(CSCD)核心库、第三批临床医学领域高质量科技期刊分级目录T1级、化学文摘数据库(CAS)等权威数据库收录,在2025中国科学院文献情报中心期刊分区表医学大类中位列二区。
在线浏览
https://journal.hep.com.cn/fmd
https://link.springer.com/journal/11684
投稿
https://mc.manuscriptcentral.com/fmd

《前沿》系列英文学术期刊
由教育部主管、高等教育出版社主办的《前沿》(Frontiers)系列英文学术期刊,于2006年正式创刊,以网络版和印刷版向全球发行。系列期刊包括基础科学、
、工程技术和人文社会科学四个主题,是我国覆盖学科最广泛的英文学术期刊群,其中12种被SCI收录,其他也被A&HCI、Ei、MEDLINE或相应学科国际权威检索系统收录,具有一定的国际学术影响力。系列期刊采用在线优先出版方式,保证文章以最快速度发表。
中国学术前沿期刊网
http://journal.hep.com.cn

特别声明:本文转载仅仅是出于传播信息的需要,并不意味着代表本网站观点或证实其内容的真实性;如其他媒体、网站或个人从本网站转载使用,须保留本网站注明的“来源”,并自负版权等法律责任;作者如果不希望被转载或者联系转载稿费等事宜,请与我们接洽。