|
|
|
|
|
FMD | 精彩荐读:多组学联合分析揭示腹膜后脂肪肉瘤的代谢谱 |
|
|
论文标题:Multi-omics joint analysis revealed the metabolic profile of retroperitoneal liposarcoma
期刊: Frontiers of Medicine
作者:Fu’an Xie, Yujia Niu, Lanlan Lian, Yue Wang, Aobo Zhuang, Guangting Yan, Yantao Ren, Xiaobing Chen, Mengmeng Xiao, Xi Li,Zhe Xi, Gen Zhang, Dongmei Qin, Kunrong Yang, Zhigang Zheng, Quan Zhang, Xiaogang Xia, Peng Li, Lingwei Gu, Ting Wu , Chenghua Luo, Shu-Hai Lin, Wengang Li
发表时间: 15 Apr 2024
DOI:10.1007/s11684-023-1020-z
微信链接:点击此处阅读微信文章
导 读
厦门大学医学院李文岗,厦门大学
学院林树海、吴婷,北京大学国际医院罗成华等在Frontiers of Medicine发表研究论文《多组学联合分析揭示腹膜后脂肪肉瘤的代谢谱》(Multi-omics joint analysis revealed the metabolic profile of retroperitoneal liposarcoma)。本研究通过蛋白质组学、代谢组学和脂质组学联合分析,发现腹膜后去分化脂肪肉瘤(RDDLPS)和高分化脂肪肉瘤(RWDLPS)组织中糖酵解、嘌呤代谢、嘧啶代谢及磷脂合成通路上调,三羧酸循环、脂质吸收与合成等通路下调,并证实抑制糖酵解和戊糖磷酸途径可增强MDM2和CDK4抑制剂的抗肿瘤效果。
腹膜后脂肪肉瘤(RLPS)作为腹膜后软组织肉瘤中最常见的亚型,约占所有腹膜后肉瘤的40%以上,其临床特点为局部复发率高、远处转移相对少见,且对放化疗反应不佳,手术仍是目前主要的治疗手段。然而,由于对腹膜后脂肪肉瘤的蛋白质组学和代谢组学特征缺乏深入了解,临床上亟待探索新的治疗靶点和策略。近年来,代谢重编程在肿瘤发生发展中的作用逐渐受到关注,但腹膜后脂肪肉瘤的代谢表型及其调控机制尚未明确。
厦门大学医学院李文岗,厦门大学
学院林树海、吴婷,北京大学国际医院罗成华等通过整合蛋白质组学、代谢组学和脂质组学技术,系统分析了腹膜后去分化脂肪肉瘤(RDDLPS)和腹膜后高分化脂肪肉瘤(RWDLPS)组织与配对的邻近脂肪组织的代谢差异,不仅揭示了腹膜后脂肪肉瘤的核心代谢特征,还为开发联合治疗策略提供了实验依据。
研究团队收集了51例腹膜后脂肪肉瘤患者的手术标本,其中包括35例腹膜后去分化脂肪肉瘤和16例腹膜后高分化脂肪肉瘤,所有样本均来自厦门大学附属翔安医院和北京大学国际医院,并通过伦理委员会审批。研究设计采用多组学联合分析策略:首先对10例配对样本进行串联质谱标签(TMT)定量蛋白质组学分析,鉴定出4996种蛋白质,其中475种在肿瘤组织中上调,354种下调(图1);随后对51例样本进行靶向代谢组学检测,识别出127种代谢物,其中67种差异表达(45种上调,26种下调);同时对50例样本进行脂质组学分析,鉴定出593种脂质分子,366种上调,277种下调。多组学数据整合分析显示,与邻近脂肪组织相比,腹膜后去分化脂肪肉瘤和腹膜后高分化脂肪肉瘤共同呈现糖酵解、嘌呤代谢、嘧啶代谢及磷脂合成通路的激活,而三羧酸循环、脂质吸收与合成、脂肪酸降解及甘氨酸-丝氨酸-苏氨酸代谢通路则显著受抑(图2)。蛋白质组学结果中,HMGA2、MDM2和CDK4等已知腹膜后脂肪肉瘤驱动基因的表达变化与既往基因组研究一致,进一步验证了数据的可靠性。

图1 腹膜后去分化脂肪肉瘤和腹膜后高分化脂肪肉瘤患者肉瘤组织与邻近脂肪组织的蛋白质组学分析

图2 腹膜后去分化脂肪肉瘤和腹膜后高分化脂肪肉瘤与邻近脂肪组织的蛋白质组、代谢组和脂质组整合分析图谱
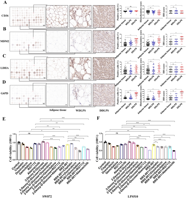
在代谢特征解析中,研究发现腹膜后脂肪肉瘤组织中葡萄糖-6-磷酸、果糖-6-磷酸等糖酵解中间产物显著累积,而三羧酸循环中的柠檬酸、苹果酸等代谢物水平降低,提示肿瘤细胞偏好通过糖酵解获取能量,即“Warburg效应”。同时,嘌呤代谢中的鸟苷酸(GMP)、黄嘌呤和嘧啶代谢中的尿苷、胞苷单磷酸(CMP)等核苷酸前体物质上调,为肿瘤快速增殖提供了原料。脂质组学分析显示,多不饱和脂肪酸(PUFAs)、单不饱和脂肪酸(MUFAs)及磷脂(如磷脂酰胆碱、磷脂酰乙醇胺)在肿瘤组织中富集,而甘油三酯和甘油二酯水平降低,且腹膜后去分化脂肪肉瘤中磷脂和固醇类物质的上调更为显著,提示脂质代谢重编程可能与肿瘤恶性程度相关。值得注意的是,免疫组化结果显示,糖酵解关键酶乳酸脱氢酶(LDHA)和戊糖磷酸途径(PPP)关键酶葡萄糖-6-磷酸脱氢酶(G6PD)在腹膜后脂肪肉瘤组织中高表达,而脂肪吸收相关蛋白CD36表达降低,进一步印证了代谢组学发现(图3)。

图3 关键通路中关键蛋白的验证
基于上述代谢特征,研究团队在SW872和LPS510两种去分化脂肪肉瘤细胞系中验证了代谢干预策略。实验结果显示,糖酵解抑制剂2-脱氧-D-葡萄糖(2-DG)和戊糖磷酸途径抑制剂RRX-001单独使用时抗肿瘤效果有限,但与MDM2抑制剂RG7112或CDK4抑制剂阿贝西利联合应用后,能显著增强对肿瘤细胞增殖的抑制作用。这一发现提示,通过靶向肿瘤代谢脆弱性可提高现有靶向药物的疗效,为腹膜后脂肪肉瘤的联合治疗提供了新方向。
本研究系统描绘了腹膜后脂肪肉瘤的多组学代谢图谱,不仅揭示了肿瘤细胞在能量代谢、核苷酸合成及脂质重塑方面的核心特征,还通过实验验证了代谢通路抑制剂与靶向药物的协同效应。这些发现填补了腹膜后脂肪肉瘤代谢研究的空白,为开发基于代谢重编程的治疗策略奠定了基础。未来,针对糖酵解和戊糖磷酸途径通路的联合用药方案有望通过临床试验转化为临床治疗手段,为改善腹膜后脂肪肉瘤患者预后提供新的希望。同时,研究建立的多组学数据集也为深入探索腹膜后脂肪肉瘤的代谢调控网络提供了宝贵的资源。
原文信息
标题
Multi-omics joint analysis revealed the metabolic profile of retroperitoneal liposarcoma
作者
Fu’an Xie1,2,3, Yujia Niu2, Lanlan Lian4, Yue Wang1, Aobo Zhuang1, Guangting Yan1, Yantao Ren1, Xiaobing Chen5, Mengmeng Xiao5, Xi Li6, Zhe Xi1, Gen Zhang1, Dongmei Qin1, Kunrong Yang7, Zhigang Zheng8, Quan Zhang9, Xiaogang Xia10, Peng Li10, Lingwei Gu1, Ting Wu2,3, Chenghua Luo5, Shu-Hai Lin2, Wengang Li1,2,3,10
机构
1. Cancer Research Center, Xiangan Hospital of Xiamen University, School of Medicine, Xiamen University, Xiamen 361102, China
2. State Key Laboratory of Cellular Stress Biology, School of Life Sciences, Faculty of Medicine and Life Sciences, Xiamen University, Xiamen 361102, China
3. Xiamen University Research Center of Retroperitoneal Tumor Committee of Oncology Society of Chinese Medical Association, Xiamen University, Xiamen 361102, China
4. Department of Laboratory Medicine, Xiang’an Hospital of Xiamen University, School of Medicine, Xiamen University, Xiamen 361102, China
5. Department of Retroperitoneal Tumor Surgery, Peking University International Hospital, Beijing 102206, China
6. School of Public Health, Harvard University, Boston, MA 02115, USA
7. Laboratory of Biochemistry and Molecular Biology Research, Department of Clinical Laboratory, Fujian Medical University Cancer Hospital, Fuzhou 350014, China
8. Surgery Department, Affiliated Fuzhou First Hospital of Fujian Medical University, Fuzhou 350009, China
9. National Institute for Data Science in Health and Medicine, Xiamen University, Xiamen 361102, China
10. Department of Hepatobiliary Surgery, Xiang’an Hospital of Xiamen University, School of Medicine, Xiamen University, Xiamen 361102, China
通讯作者
Ting Wu, Chenghua Luo, Shu-Hai Lin, Wengang Li
引用这篇文章
Fu’an Xie, Yujia Niu, Lanlan Lian, Yue Wang, Aobo Zhuang, Guangting Yan, Yantao Ren, Xiaobing Chen, Mengmeng Xiao, Xi Li, Zhe Xi, Gen Zhang, Dongmei Qin, Kunrong Yang, Zhigang Zheng, Quan Zhang, Xiaogang Xia, Peng Li, Lingwei Gu, Ting Wu, Chenghua Luo, Shu-Hai Lin, Wengang Li. Multi-omics joint analysis revealed the metabolic profile of retroperitoneal liposarcoma. Front. Med., 2024, 18(2): 375-393
https://doi.org/10.1007/s11684-023-1020-z
https://journal.hep.com.cn/fmd/EN/10.1007/s11684-023-1020-z
https://link.springer.com/article/10.1007/s11684-023-1020-z
感谢作者对Frontiers of Medicine的信任和支持。
期刊简介
Frontiers of Medicine是中国工程院院刊,由教育部主管,高等教育出版社、中国工程院与上海交通大学医学院附属瑞金医院共同主办。期刊聚焦医学前沿领域的学术进展,关注国际研究热点与中国优秀研究成果,主编为陈赛娟院士、张伯礼院士和王小凡院士。主要报道领域涵盖临床医学、基础医学、转化医学、流行病学、公共卫生、中医药学和人工智能医学等,刊载文章类型包括Research Article、Review、Perspective、Editorial、Case Report、Comment、Letter等。
期刊已被SCI、PubMed、Scopus、中国科技核心期刊、中国科学引文数据库(CSCD)核心库、第三批临床医学领域高质量科技期刊分级目录T1级、化学文摘数据库(CAS)等权威数据库收录,在2025中国科学院文献情报中心期刊分区表医学大类中位列二区。
在线浏览
https://journal.hep.com.cn/fmd
https://link.springer.com/journal/11684
投稿
https://mc.manuscriptcentral.com/fmd

《前沿》系列英文学术期刊
由教育部主管、高等教育出版社主办的《前沿》(Frontiers)系列英文学术期刊,于2006年正式创刊,以网络版和印刷版向全球发行。系列期刊包括基础科学、
、工程技术和人文社会科学四个主题,是我国覆盖学科最广泛的英文学术期刊群,其中12种被SCI收录,其他也被A&HCI、Ei、MEDLINE或相应学科国际权威检索系统收录,具有一定的国际学术影响力。系列期刊采用在线优先出版方式,保证文章以最快速度发表。
中国学术前沿期刊网
http://journal.hep.com.cn

特别声明:本文转载仅仅是出于传播信息的需要,并不意味着代表本网站观点或证实其内容的真实性;如其他媒体、网站或个人从本网站转载使用,须保留本网站注明的“来源”,并自负版权等法律责任;作者如果不希望被转载或者联系转载稿费等事宜,请与我们接洽。