|
|
|
|
|
FMD | 精彩荐读:地西他滨在p53突变型三阴性乳腺癌中诱导IRF7介导的免疫反应:一项临床转化研究 |
|
|
论文标题:Decitabine induces IRF7-mediated immune responses in p53-mutated triple-negative breast cancer: a clinical and translational study
期刊: Frontiers of Medicine
作者:Haoyu Wang, Zhengyuan Wang, Zheng Wang, Xiaoyang Li, Yuntong Li, Ni Yan, Lili Wu, Ying Liang, Jiale Wu,Huaxin Song,Qing Qu,Jiahui Huang,Chunkang Chang, Kunwei Shen, Xiaosong Chen, Min Lu
发表时间: 15 Apr 2024
DOI:10.1007/s11684-023-1016-8
微信链接:点击此处阅读微信文章
导 读
上海交通大学医学院附属瑞金医院卢敏、陈小松、沈坤炜等在Frontiers of Medicine发表研究论文《地西他滨在p53突变型三阴性乳腺癌中诱导IRF7介导的免疫反应:一项临床转化研究》(Decitabine induces IRF7-mediated immune responses in p53-mutated triple-negative breast cancer: a clinical and translational study)。本研究通过回顾性组织芯片分析、前瞻性DETECT试验及机制研究,发现DNA甲基转移酶1(DNMT1)过表达与p53突变三阴性乳腺癌(TNBC)的不良预后相关,地西他滨联合卡铂对p53突变TNBC患者的客观缓解率为42%,且通过诱导干扰素调节因子7(IRF7)介导的免疫反应发挥作用。
肿瘤抑制基因p53的突变在人类癌症中发生率高达50%,但目前尚无针对p53突变的获批药物。三阴性乳腺癌(TNBC)是一种缺乏雌激素受体、孕激素受体和人表皮生长因子受体2表达的乳腺癌亚型,其p53突变率高达68%-78%,预后极差。现有化疗方案对晚期三阴性乳腺癌的客观缓解率仅为17%-32%,亟需探索新的治疗策略。地西他滨作为一种DNA甲基转移酶抑制剂,已在p53突变的髓系恶性肿瘤中显示出显著疗效,但其在实体瘤中的作用尚未明确,尤其是在三阴性乳腺癌中的疗效与机制亟待研究。
上海交通大学医学院附属瑞金医院卢敏、陈小松、沈坤炜等通过回顾性分析、前瞻性临床试验和机制研究,系统探讨了地西他滨联合卡铂在p53突变三阴性乳腺癌中的疗效及分子机制,揭示了DNA甲基转移酶1(DNMT1)过表达与p53突变的关联,并提出干扰素调节因子7(IRF7)作为潜在生物标志物的价值。
研究团队首先分析了132例I-III期三阴性乳腺癌患者的组织芯片,发现DNMT1过表达与p53突变显著相关,且DNMT1高表达患者的总生存期更短(图1)。通过免疫组化染色,p53突变型肿瘤的DNMT1表达水平显著高于野生型,而DNMT3A、DNMT3B和5-甲基胞嘧啶(5mC)水平无显著差异。多因素分析显示,DNMT1过表达是三阴性乳腺癌独立的不良预后因素,尤其在p53突变亚群中,高DNMT1表达与更差的无复发生存和总生存期相关。

图1 DNMT1过表达与三阴性乳腺癌中p53突变及不良预后相关
基于回顾性发现,团队设计了DETECT试验(NCT03295552),纳入12例IV期三阴性乳腺癌患者,采用地西他滨联合卡铂每3周治疗6周期。结果显示,该方案的客观缓解率为42%,临床获益率为58%,其中2例患者靶病灶缩小超过68%(图2)。在9例可进行TP53测序的患者中,6例p53突变患者的客观缓解率显著高于3例野生型患者,且中位总生存期更长。安全性方面,主要不良反应为血液学毒性,但可通过粒细胞集落刺激因子缓解。

图2 DETECT试验中的响应与不良事件
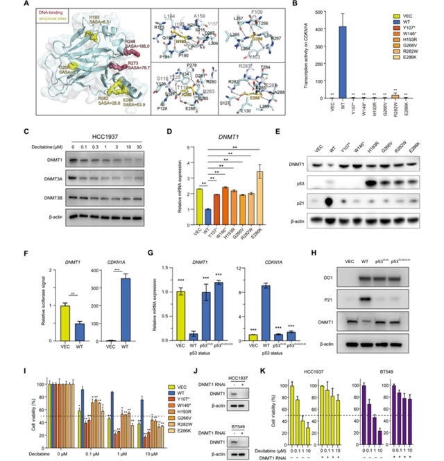
为探索疗效差异的分子机制,研究构建了携带DETECT试验中p53突变(如R282W、G266V)的等基因三阴性乳腺癌细胞系。结果显示,p53突变细胞的DNMT1表达水平显著高于野生型,且对地西他滨的敏感性增加。敲低DNMT1可逆转这一敏感性,证实DNMT1是地西他滨的关键靶点(图3)。进一步通过RNA测序发现,地西他滨处理后,p53突变细胞中IRF7的表达上调16倍,且IRF7高表达与CD8+ T细胞浸润显著相关(图4)。在DETECT试验最佳响应患者中,治疗后肿瘤组织的IRF7和CD8免疫组化染色强度显著增加,提示地西他滨通过激活IRF7介导的先天免疫反应发挥抗肿瘤作用。

图3 地西他滨优先抑制携带DETECT试验来源p53突变的等基因三阴性乳腺癌细胞

图4 地西他滨有效诱导p53缺陷三阴性乳腺癌中IRF7介导的免疫反应
本研究证实DNMT1过表达与p53突变三阴性乳腺癌的不良预后相关,并通过前瞻性试验验证了地西他滨联合卡铂的临床价值,为p53突变三阴性乳腺癌提供了新的治疗选择。地西他滨通过降解DNMT1解除IRF7启动子甲基化,激活先天免疫应答,这一发现为开发基于IRF7的生物标志物奠定基础。尽管DETECT试验样本量较小,但42%的客观缓解率显著优于传统化疗,支持进一步开展大样本临床试验。未来可通过p53突变和DNMT1表达筛选优势人群,结合IRF7动态监测优化治疗方案,推动三阴性乳腺癌精准治疗的发展。
原文信息
标题
Decitabine induces IRF7-mediated immune responses in p53-mutated triple-negative breast cancer: a clinical and translational study
作者
Haoyu Wang1, Zhengyuan Wang2, Zheng Wang1, Xiaoyang Li3, Yuntong Li2, Ni Yan2, Lili Wu2, Ying Liang2, Jiale Wu2, Huaxin Song2, Qing Qu1, Jiahui Huang1, Chunkang Chang4, Kunwei Shen1, Xiaosong Chen1, Min Lu2
机构
1. Department of General Surgery, Comprehensive Breast Health Center, Ruijin Hospital Affiliated to Shanghai Jiao Tong University School of Medicine, Shanghai 200025, China
2. Shanghai Institute of Hematology, State Key Laboratory of Medical Genomics, National Research Center for Translational Medicine (Shanghai), Ruijin Hospital Affiliated to Shanghai Jiao Tong University School of Medicine, Shanghai 200025, China
3. Department of Hematology, Shanghai Institute of Hematology, Ruijin Hospital Affiliated to Shanghai Jiao Tong University School of Medicine, Shanghai 200025, China
4. Department of Hematology, Shanghai Jiao Tong University Affiliated Sixth People’s Hospital, Shanghai 200025, China
通讯作者
Kunwei Shen, Xiaosong Chen, Min Lu
引用这篇文章
Haoyu Wang, Zhengyuan Wang, Zheng Wang, Xiaoyang Li, Yuntong Li, Ni Yan, Lili Wu, Ying Liang, Jiale Wu, Huaxin Song, Qing Qu, Jiahui Huang, Chunkang Chang, Kunwei Shen, Xiaosong Chen, Min Lu. Decitabine induces IRF7-mediated immune responses in p53-mutated triple-negative breast cancer: a clinical and translational study. Front. Med., 2024, 18(2): 357-374
https://doi.org/10.1007/s11684-023-1016-8
https://journal.hep.com.cn/fmd/EN/10.1007/s11684-023-1016-8
https://link.springer.com/article/10.1007/s11684-023-1016-8
感谢作者对Frontiers of Medicine的信任和支持。
期刊简介
Frontiers of Medicine是中国工程院院刊,由教育部主管,高等教育出版社、中国工程院与上海交通大学医学院附属瑞金医院共同主办。期刊聚焦医学前沿领域的学术进展,关注国际研究热点与中国优秀研究成果,主编为陈赛娟院士、张伯礼院士和王小凡院士。主要报道领域涵盖临床医学、基础医学、转化医学、流行病学、公共卫生、中医药学和人工智能医学等,刊载文章类型包括Research Article、Review、Perspective、Editorial、Case Report、Comment、Letter等。
期刊已被SCI、PubMed、Scopus、中国科技核心期刊、中国科学引文数据库(CSCD)核心库、第三批临床医学领域高质量科技期刊分级目录T1级、化学文摘数据库(CAS)等权威数据库收录,在2025中国科学院文献情报中心期刊分区表医学大类中位列二区。
在线浏览
https://journal.hep.com.cn/fmd
https://link.springer.com/journal/11684
投稿
https://mc.manuscriptcentral.com/fmd

《前沿》系列英文学术期刊
由教育部主管、高等教育出版社主办的《前沿》(Frontiers)系列英文学术期刊,于2006年正式创刊,以网络版和印刷版向全球发行。系列期刊包括基础科学、
、工程技术和人文社会科学四个主题,是我国覆盖学科最广泛的英文学术期刊群,其中12种被SCI收录,其他也被A&HCI、Ei、MEDLINE或相应学科国际权威检索系统收录,具有一定的国际学术影响力。系列期刊采用在线优先出版方式,保证文章以最快速度发表。
中国学术前沿期刊网
http://journal.hep.com.cn

特别声明:本文转载仅仅是出于传播信息的需要,并不意味着代表本网站观点或证实其内容的真实性;如其他媒体、网站或个人从本网站转载使用,须保留本网站注明的“来源”,并自负版权等法律责任;作者如果不希望被转载或者联系转载稿费等事宜,请与我们接洽。