|
|
|
|
|
FMD | 精彩荐读:基于功能性磁共振成像和组学的针灸治疗偏头痛机制研究 |
|
|
论文标题:Discovery of the mechanisms of acupuncture in the treatment of migraine based on functional magnetic resonance imaging and omics
期刊: Frontiers of Medicine
作者:Chong Li, Xinyi Li, Ke He, Yang Wu, Xiaoming Xie, Jiju Yang, Fan Zhang, Yang Yue, Huifeng Hao, Shaokun Zhao, Xin Li, Guihua Tian
发表时间:15 Oct 2023
DOI:10.1007/s11684-023-0989-7
微信链接:点击此处阅读微信文章
导 读
北京中医药大学东直门医院田贵华等在Frontiers of Medicine发表研究论文《基于功能性磁共振成像和组学的针灸治疗偏头痛机制研究》(Discovery of the mechanisms of acupuncture in the treatment of migraine based on functional magnetic resonance imaging and omics)。本研究验证了针灸治疗偏头痛在缓解疼痛、改善睡眠和生活质量方面的有效性,并揭示了其通过缺氧应激、能量代谢及炎症反应等多通路发挥作用的机制。
偏头痛是最常见且具致残性的神经系统疾病之一,以反复发作的头痛及伴随症状为特征,终身患病率约35.3%,严重影响患者生活质量。尽管非甾体抗炎药、抗癫痫药等药物在缓解疼痛方面有一定效果,但长期使用可能导致嗜睡、药物过度使用性头痛等不良反应,因此越来越多的患者寻求安全有效的非药物替代疗法。针灸作为一种传统的中医疗法,在疼痛管理尤其是头痛治疗中应用广泛,但其治疗偏头痛的长期累积效应机制仍缺乏深入研究,且需要更多临床证据支持。
北京中医药大学东直门医院田贵华等通过随机对照试验结合功能性磁共振成像(fMRI)、代谢组学和蛋白质组学技术,验证了针灸治疗偏头痛的临床效果,并探索了其作用机制。相关文章发表在Frontiers of Medicine。
本研究选取了10名健康对照者和38名偏头痛患者,将患者随机分为空白对照组、假针灸组和针灸组。其中,针灸组选取特定穴位进行规范针刺操作,以激发患者“得气”感;假针灸组则在非穴位点浅刺,不进行治疗性手法。治疗共进行两个疗程,每个疗程5天,疗程间隔1天。研究通过视觉模拟量表(VAS)、匹兹堡睡眠质量指数(PSQI)、偏头痛特异性生活质量问卷(MSQ)等评估临床疗效,同时采集患者功能磁共振数据分析脑区活动变化,检测血浆样本进行代谢组和蛋白质组学研究,并通过关联分析和中介分析探索临床、影像与组学数据的相互作用(图1)。

图1 研究流程图
结果显示,针灸治疗显著降低了患者的视觉模拟量表评分(疼痛程度)、匹兹堡睡眠质量指数评分(睡眠质量)及偏头痛特异性生活质量问卷评分(生活质量影响),效果优于假针灸组;而空白对照组各项指标无显著变化,且所有治疗组均未出现局部血肿或头痛加重等不良反应。功能性磁共振成像分析发现,针灸治疗后患者舌回、默认模式网络(楔前叶等)及小脑等脑区的低频振幅(ALFF)和区域同质性(ReHo)值发生了显著改变,而假针灸组未观察到脑区活动的明显变化(图2)。

图2 各组间低频振幅(ALFF)与区域同质性(ReHo)的显著差异
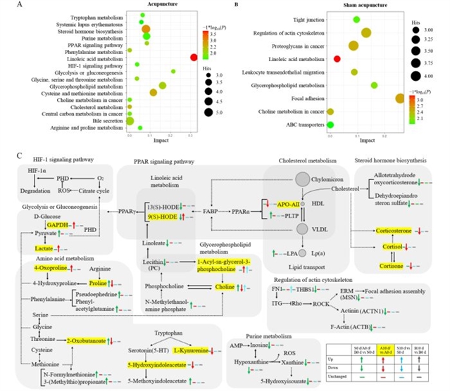
代谢组学和蛋白质组学研究共筛选出166种受针灸影响的差异代谢物及14种差异蛋白,其中25种代谢物和2种蛋白同时与偏头痛相关。进一步整合分析表明,针灸的抗偏头痛机制涉及复杂的网络调控,主要与缺氧应激反应调节、脑能量代谢失衡逆转及炎症调控相关,具体涉及缺氧诱导因子(HIF)-1信号通路、亚油酸代谢、甘油磷脂代谢等通路;而假针灸主要影响甘油磷脂代谢和肌动蛋白细胞骨架调节通路,与针灸的作用机制存在显著差异(图3)。此外,研究还发现,针灸对代谢物和蛋白质的影响可能早于对脑区活动的影响,提示脑区变化可能是疾病改善的结果而非原因。

图3 整合通路分析
本研究通过整合临床疗效、功能磁共振及组学数据,系统探索了针灸治疗偏头痛的作用机制。研究结果不仅为针灸治疗偏头痛提供了更充分的临床证据,证实了针灸在缓解疼痛、改善睡眠和生活质量方面优于假针灸的有效性;还揭示了针灸通过调控缺氧应激、能量代谢及炎症反应等多通路发挥作用的复杂机制,为进一步理解针灸的科学内涵提供了新视角。
原文信息
标题
Discovery of the mechanisms of acupuncture in the treatment of migraine based on functional magnetic resonance imaging and omics
作者
Chong Li1, Xinyi Li1, Ke He1, Yang Wu1, Xiaoming Xie1, Jiju Yang1, Fan Zhang1, Yang Yue1, Huifeng Hao2, Shaokun Zhao3, Xin Li3, Guihua Tian1
机构
1. Dongzhimen Hospital, Beijing University of Chinese Medicine, Beijing 100700, China
2. Department of Integration of Chinese and Western Medicine, Key Laboratory of Carcinogenesis and Translational Research (Ministry of Education/Beijing), Peking University Cancer Hospital & Institute, Beijing 100142, China
3. State Key Laboratory of Cognitive Neuroscience and Learning, Beijing Normal University, Beijing 100875, China
通讯作者
Guihua Tian
引用这篇文章
Chong Li, Xinyi Li, Ke He, Yang Wu, Xiaoming Xie, Jiju Yang, Fan Zhang, Yang Yue, Huifeng Hao, Shaokun Zhao, Xin Li, Guihua Tian. Discovery of the mechanisms of acupuncture in the treatment of migraine based on functional magnetic resonance imaging and omics. Front. Med., 2023, 17(5): 993–1005
https://doi.org/10.1007/s11684-023-0989-7
https://journal.hep.com.cn/fmd/EN/10.1007/s11684-023-0989-7
https://link.springer.com/article/10.1007/s11684-023-0989-7
感谢作者对Frontiers of Medicine的信任和支持。
期刊简介
Frontiers of Medicine是中国工程院院刊,由教育部主管,高等教育出版社、中国工程院与上海交通大学医学院附属瑞金医院共同主办。期刊聚焦医学前沿领域的学术进展,关注国际研究热点与中国优秀研究成果,主编为陈赛娟院士、张伯礼院士和王小凡院士。主要报道领域涵盖临床医学、基础医学、转化医学、流行病学、公共卫生、中医药学和人工智能医学等,刊载文章类型包括Research Article、Review、Perspective、Editorial、Case Report、Comment、Letter等。
期刊已被SCI、PubMed、Scopus、中国科技核心期刊、中国科学引文数据库(CSCD)核心库、第三批临床医学领域高质量科技期刊分级目录T1级、化学文摘数据库(CAS)等权威数据库收录,在2025中国科学院文献情报中心期刊分区表医学大类中位列二区。
在线浏览
https://journal.hep.com.cn/fmd
https://link.springer.com/journal/11684
投稿
https://mc.manuscriptcentral.com/fmd

《前沿》系列英文学术期刊
由教育部主管、高等教育出版社主办的《前沿》(Frontiers)系列英文学术期刊,于2006年正式创刊,以网络版和印刷版向全球发行。系列期刊包括基础科学、
、工程技术和人文社会科学四个主题,是我国覆盖学科最广泛的英文学术期刊群,其中12种被SCI收录,其他也被A&HCI、Ei、MEDLINE或相应学科国际权威检索系统收录,具有一定的国际学术影响力。系列期刊采用在线优先出版方式,保证文章以最快速度发表。
中国学术前沿期刊网
http://journal.hep.com.cn

特别声明:本文转载仅仅是出于传播信息的需要,并不意味着代表本网站观点或证实其内容的真实性;如其他媒体、网站或个人从本网站转载使用,须保留本网站注明的“来源”,并自负版权等法律责任;作者如果不希望被转载或者联系转载稿费等事宜,请与我们接洽。