|
|
|
|
|
FMD | 精彩荐读:ADT-OH改善葡聚糖硫酸钠诱导的结肠炎肠道屏障功能并重塑肠道菌群 |
|
|
论文标题:ADT-OH improves intestinal barrier function and remodels the gut microbiota in DSS-induced colitis
期刊: Frontiers of Medicine
作者:Zhiqian Bi, Jia Chen, Xiaoyao Chang, Dangran Li, Yingying Yao, Fangfang Cai, Huangru Xu, Jian Cheng, Zichun Hua, Hongqin Zhuang
发表时间:15 Oct 2023
DOI:10.1007/s11684-023-0990-1
微信链接:点击此处阅读微信文章
导 读
南京大学
学院华子春、庄红芹,苏州大学神经科学研究所程坚等在Frontiers of Medicine发表研究论文《ADT-OH改善葡聚糖硫酸钠诱导的结肠炎肠道屏障功能并重塑肠道菌群》(ADT-OH improves intestinal barrier function and remodels the gut microbiota in DSS-induced colitis)。本研究表明,ADT-OH通过抑制炎症反应、修复肠道屏障功能及调节肠道菌群,能够有效缓解葡聚糖硫酸钠诱导的小鼠急慢性结肠炎症状,且具有良好的生物安全性。
炎症性肠病(IBD)是21世纪全球范围内发病率快速上升的肠道疾病,包括克罗恩病和溃疡性结肠炎,以慢性复发性胃肠道炎症为特征。尽管其确切病因尚未完全明确,但遗传易感性、免疫反应失调和环境因素被认为在发病机制中起重要作用。硫化氢(H2S)作为继一氧化氮(NO)和一氧化碳(CO)之后发现的第三种内源性气体信号分子,在炎症调控中具有重要作用。研究表明,H?S的浓度会影响其生物学效应——高浓度可能促进炎症性血管舒张并抑制线粒体功能,而低浓度则可能减轻氧化应激。慢释放型H2S供体因能模拟内源性H2S的生理释放模式,成为潜在的抗炎候选药物。ADT-OH(硫化氢的一种缓释供体)作为一种具有化学预防和细胞保护特性的慢释放H2S供体,此前已在神经炎症等领域显示出潜力,但其对炎症性肠病的治疗效果尚未明确。
南京大学
学院华子春、庄红芹,苏州大学神经科学研究所程坚等通过一项研究,探讨了ADT-OH对葡聚糖硫酸钠(DSS)诱导的小鼠急慢性结肠炎的治疗作用及机制。相关研究发表在Frontiers of Medicine。
研究团队首先通过建立葡聚糖硫酸钠诱导的急性结肠炎模型验证了ADT-OH的治疗效果。实验中,小鼠被分为正常组、模型组(3%葡聚糖硫酸钠处理)、不同剂量ADT-OH组(25、50、100 µmol/kg)及阳性对照NaHS组(40 µmol/kg)。结果显示,模型组小鼠因葡聚糖硫酸钠诱导出现体重显著下降、粪便性状恶化及隐血阳性,疾病活动指数(DAI)显著升高;而低剂量ADT-OH治疗组小鼠体重下降速度明显减缓,疾病活动指数评分较模型组降低,结肠长度缩短现象被逆转,结肠组织的H&E染色显示炎症细胞浸润减少、组织结构破坏减轻(图1)。值得注意的是,低剂量ADT-OH在提升结肠组织内源性H2S水平及关键合成酶表达方面效果优于中高剂量组,提示其抗炎作用可能与适度调节H2S水平相关。

图1 ADT-OH减轻葡聚糖硫酸钠诱导的小鼠急性炎症性疾病
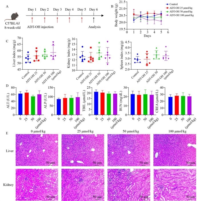
为进一步验证ADT-OH的长期疗效与安全性,研究人员建立了慢性结肠炎模型。结果显示,长期ADT-OH治疗同样能改善小鼠体重下降趋势,降低疾病活动指数评分,并抑制结肠缩短(图2)。更重要的是,无论是短期还是长期毒性实验均显示,ADT-OH对小鼠体重、肝肾功能及心、肝、脾、肺、肾等器官组织形态均无显著影响,表明其具有良好的生物安全性。

图2 移植ADT-OH处理小鼠的肠道菌群可缓解葡聚糖硫酸钠诱导的结肠炎
研究进一步探讨了其作用机制。炎症反应的核心调控通路——核因子κB(NF-κB)通路的激活是炎症性肠病炎症放大的关键。体外实验中,TNF-α刺激Caco-2细胞会显著增加NF-κB p65亚基的核转位,导致促炎因子的mRNA表达升高;而ADT-OH共处理可抑制NF-κB p65的核转位,从而减少这些促炎因子的表达。体内实验也证实,ADT-OH治疗组小鼠结肠组织中促炎因子的mRNA水平显著降低,髓过氧化物酶(MPO)活性下降(图3),提示ADT-OH通过抑制NF-κB通路减轻肠道炎症。

图3 ADT-OH的安全性评估
肠道屏障功能损伤是炎症性肠病的重要病理特征,表现为肠上皮通透性增加和紧密连接蛋白表达减少。研究发现,ADT-OH可通过多途径修复这一损伤:体外Caco-2细胞模型中,TNF-α刺激会导致跨上皮电阻(TEER)下降和FITC-右旋糖酐渗透增加,而ADT-OH处理能显著抑制TEER下降和FITC-右旋糖酐渗透;体内实验中,ADT-OH治疗组小鼠经灌胃FITC-右旋糖酐后血清荧光强度降低(图4),表明肠道的通透性有所改善。进一步研究显示,ADT-OH可恢复结肠组织中闭合蛋白和ZO-1的表达,并通过抑制肌球蛋白轻链激酶(MLCK)介导的肌球蛋白调节轻链II(MLC)磷酸化(图5),减少细胞骨架异常重组,从而维持肠上皮紧密连接的完整性。

图4 ADT-OH在炎症环境中抑制巨噬细胞与内皮细胞的黏附

图5 ADT-OH在炎症环境中降低肠道通透性
肠道菌群失调与炎症性肠病的发生发展密切相关。16S rRNA测序分析显示,葡聚糖硫酸钠诱导的结肠炎小鼠肠道菌群α多样性显著降低,菌群组成失调。而ADT-OH治疗可显著提高菌群α多样性,恢复菌群组成(图6)。相关性分析进一步表明,Muribaculaceae和Alistipes的丰度与促炎因子水平呈负相关,而Helicobacter等的丰度与促炎因子水平正相关,表明ADT-OH可通过调节菌群组成减轻炎症。

图6 ADT-OH在炎症环境中降低肠道通透性
为验证肠道菌群在ADT-OH疗效中的作用,研究人员开展了粪菌移植实验:将ADT-OH处理小鼠的粪便菌群(ADT-OH-FMT组)或正常小鼠粪便菌群(Con-FMT组)移植至葡聚糖硫酸钠诱导的结肠炎小鼠体内。结果显示,ADT-OH-FMT组小鼠体重下降减缓、疾病活动指数评分降低、结肠长度延长,血清和结肠组织中促炎因子水平显著降低(图7),证实ADT-OH的抗炎效果部分通过调节肠道菌群得以实现。

图7 ADT-OH调节葡聚糖硫酸钠诱导的结肠炎小鼠肠道菌群组成
本研究为炎症性肠病治疗提供了新的潜在策略——通过慢释放H?S供体ADT-OH调节炎症反应、修复肠道屏障并重塑肠道菌群。尽管其临床应用仍需进一步验证,但其多靶点作用机制及良好的安全性,为开发新型炎症性肠病治疗药物提供了重要实验依据。
原文信息
标题
ADT-OH improves intestinal barrier function and remodels the gut microbiota in DSS-induced colitis
作者
Zhiqian Bi1, Jia Chen1, Xiaoyao Chang1, Dangran Li1, Yingying Yao1, Fangfang Cai1,3, Huangru Xu1, Jian Cheng4, Zichun Hua1,2,3, Hongqin Zhuang1
机构
1. The State Key Laboratory of Pharmaceutical Biotechnology, College of Life Sciences, Nanjing University, Nanjing 210023, China
2. Changzhou High-Tech Research Institute of Nanjing University and Jiangsu TargetPharma Laboratories Inc., Changzhou 213164, China
3. School of Biopharmacy, China Pharmaceutical University, Nanjing 211198, China
4. Institute of Neuroscience, Soochow University, Suzhou 215123, China
通讯作者
Jian Cheng, Zichun Hua, Hongqin Zhuang
引用这篇文章
Zhiqian Bi, Jia Chen, Xiaoyao Chang, Dangran Li, Yingying Yao, Fangfang Cai, Huangru Xu, Jian Cheng, Zichun Hua, Hongqin Zhuang. ADT-OH improves intestinal barrier function and remodels the gut microbiota in DSS-induced colitis. Front. Med., 2023, 17(5): 972–992
https://doi.org/10.1007/s11684-023-0990-1
https://journal.hep.com.cn/fmd/EN/10.1007/s11684-023-0990-1
https://link.springer.com/article/10.1007/s11684-023-0990-1
感谢作者对Frontiers of Medicine的信任和支持。
期刊简介
Frontiers of Medicine是中国工程院院刊,由教育部主管,高等教育出版社、中国工程院与上海交通大学医学院附属瑞金医院共同主办。期刊聚焦医学前沿领域的学术进展,关注国际研究热点与中国优秀研究成果,主编为陈赛娟院士、张伯礼院士和王小凡院士。主要报道领域涵盖临床医学、基础医学、转化医学、流行病学、公共卫生、中医药学和人工智能医学等,刊载文章类型包括Research Article、Review、Perspective、Editorial、Case Report、Comment、Letter等。
期刊已被SCI、PubMed、Scopus、中国科技核心期刊、中国科学引文数据库(CSCD)核心库、第三批临床医学领域高质量科技期刊分级目录T1级、化学文摘数据库(CAS)等权威数据库收录,在2025中国科学院文献情报中心期刊分区表医学大类中位列二区。
在线浏览
https://journal.hep.com.cn/fmd
https://link.springer.com/journal/11684
投稿
https://mc.manuscriptcentral.com/fmd

《前沿》系列英文学术期刊
由教育部主管、高等教育出版社主办的《前沿》(Frontiers)系列英文学术期刊,于2006年正式创刊,以网络版和印刷版向全球发行。系列期刊包括基础科学、
、工程技术和人文社会科学四个主题,是我国覆盖学科最广泛的英文学术期刊群,其中12种被SCI收录,其他也被A&HCI、Ei、MEDLINE或相应学科国际权威检索系统收录,具有一定的国际学术影响力。系列期刊采用在线优先出版方式,保证文章以最快速度发表。
中国学术前沿期刊网
http://journal.hep.com.cn

特别声明:本文转载仅仅是出于传播信息的需要,并不意味着代表本网站观点或证实其内容的真实性;如其他媒体、网站或个人从本网站转载使用,须保留本网站注明的“来源”,并自负版权等法律责任;作者如果不希望被转载或者联系转载稿费等事宜,请与我们接洽。