|
|
|
|
|
FMD | 精彩荐读:动力蛋白轴丝重链10缺陷导致人类与小鼠原发性纤毛运动障碍 |
|
|
论文标题:Dynein axonemal heavy chain 10 deficiency causes primary ciliary dyskinesia in humans and mice
期刊: Frontiers of Medicine
作者:Rongchun Wang, Danhui Yang, Chaofeng Tu, Cheng Lei, Shuizi Ding, Ting Guo, Lin Wang, Ying Li, Chenyang Lu, Binyi Yang, Shi Ouyang, Ke Gong, Zhiping Tan, Yun Deng, Yueqiu Tan, Jie Qing, Hong Luo
发表时间:15 Oct 2023
DOI:10.1007/s11684-023-0988-8
微信链接:点击此处阅读微信文章
导 读
中南大学湘雅二医院罗红和Jie Qing等在Frontiers of Medicine发表研究论文《动力蛋白轴丝重链10缺陷导致人类与小鼠原发性纤毛运动障碍》(Dynein axonemal heavy chain 10 deficiency causes primary ciliary dyskinesia in humans and mice)。本研究发现动力蛋白轴丝重链10(DNAH10)基因纯合变异可导致人类和小鼠出现原发性纤毛运动障碍(PCD),通过患者临床表型分析、基因检测及小鼠模型验证,证实了该基因缺陷与原发性纤毛运动障碍的关联。
原发性纤毛运动障碍(PCD)是一种遗传性运动型纤毛疾病,以多系统症状为特征,约50%的患者表现为卡塔格内综合征,即慢性鼻窦炎、支气管扩张和内脏反位。此外,患者还可能出现因精子鞭毛或输卵管纤毛功能异常导致的生育力下降,以及因室管膜纤毛运动障碍引发的脑积水。尽管目前已发现约50个致病基因,但它们仅能解释约70%的原发性纤毛运动障碍病例,仍有部分患者的病因未被揭示。运动纤毛和精子鞭毛具有进化保守的微管轴丝结构(9+2结构),其运动依赖于附着在周围微管上的内动力臂(IDA)和外动力臂(ODA)水解ATP提供能量。动力蛋白轴丝重链10(DNAH10)编码运动纤毛和精子鞭毛内动力臂的重链亚基,此前研究发现其突变可导致男性不育或斑马鱼侧位异常,但尚未有研究明确其与人类原发性纤毛运动障碍的关联。
中南大学湘雅二医院罗红和Jie Qing等通过全外显子测序、功能验证及小鼠模型构建,揭示了DNAH10 缺陷与人类和小鼠原发性纤毛运动障碍的关联。相关文章发表在Frontiers of Medicine。
研究首先纳入了一名来自近亲婚配家庭的28岁男性患者。该患者自儿童期起出现反复咳嗽、脓痰和鼻塞,影像学检查显示慢性鼻窦炎、支气管扩张、右位心及腹腔内脏反位,鼻一氧化氮水平(24 nL/min)显著低于原发性纤毛运动障碍参考阈值(77 nL/min),符合原发性纤毛运动障碍的诊断标准。进一步分析其呼吸道纤毛和精子鞭毛的超微结构发现,患者纤毛和鞭毛的9+2轴丝结构严重紊乱,内动力臂缺失,精子形态异常且完全不动,表现为严重的弱畸精子症(图1)。

图1 DNAH10 纯合变异患者表现出原发性纤毛运动障碍特征
为明确致病基因,研究团队对患者进行了全外显子测序,发现DNAH10基因存在一个纯合错义变异(c.589C>T,p.R197W),该变异在公共数据库中频率极低,且生物信息学工具预测结果表明其具有致病性。Sanger测序验证显示,患者父母为杂合携带者,同源纯合区域分析排除了其他已知原发性纤毛运动障碍致病基因的变异。值得注意的是,该变异位于DNAH10蛋白N端,该区域参与动力蛋白二聚化及中间链连接,且R197位点在不同物种中高度保守。蛋白质结构建模提示,R197W突变可能破坏分子内氢键,影响α螺旋的疏水性和稳定性(图2)。免疫荧光染色进一步显示,患者呼吸道纤毛中DNAH10和内动力臂标记蛋白DNALI1缺失,而外动力臂标记蛋白DNAH5表达正常(图3),提示内动力臂组装异常。

图2 DNAH10 纯合变异患者的基因型特征

图3 携带DNAH10 纯合变异的原发性纤毛运动障碍先证者呼吸道纤毛中DNAH10和DNALI1缺失
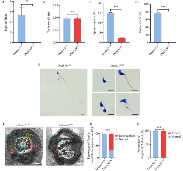
为验证DNAH10变异的致病性,研究团队构建了携带同源错义变异(c.778CGC>TGG,p.R260W)的Dnah10敲入小鼠(Dnah10M/M)及Dnah10敲除小鼠。Dnah10M/M小鼠约7%出现头围增大、脑室扩张等脑积水表现,肺组织显示淋巴细胞和浆细胞浸润的慢性炎症。电镜观察发现,小鼠呼吸道纤毛9+2结构紊乱、内动力臂缺失,高速视频显微镜显示约50%纤毛完全不动,其余纤毛摆动频率显著降低(图4)。雄性Dnah10M/M小鼠表现为不育,精子数量减少且完全不动,精子鞭毛同样存在9+2结构紊乱和形态异常(图5)。Dnah10敲除小鼠则出现与人类相似的表型:约10%小鼠出现脑积水,肺组织慢性炎症,纤毛超微结构异常,且80%纤毛完全不动(图6)。这些结果与患者表型高度一致,证实了DNAH10缺陷可导致原发性纤毛运动障碍。

图4 Dnah10缺陷导致Dnah10M/M小鼠出现脑积水及气道纤毛超微结构和运动功能缺陷,提示原发性纤毛运动障碍表型

图5 Dnah10缺陷导致Dnah10M/M小鼠精子鞭毛超微结构和运动功能缺陷

图6 Dnah10缺陷导致Dnah10敲除小鼠出现原发性纤毛运动障碍表型
本研究在人类和小鼠模型中证实了DNAH10缺陷与原发性纤毛运动障碍的关联,为原发性纤毛运动障碍的分子诊断提供了新的候选基因,扩展了DNAH10突变的致病谱。研究揭示了DNAH10作为内动力臂组分在纤毛和精子鞭毛功能维持中的关键作用,其缺陷可导致轴丝结构紊乱和运动功能异常,进而引发慢性呼吸道感染、内脏反位及雄性不育等多系统症状。小鼠模型的成功构建也为深入研究原发性纤毛运动障碍的发病机制及探索潜在治疗策略提供了重要工具。
原文信息
标题
Dynein axonemal heavy chain 10 deficiency causes primary ciliary dyskinesia in humans and mice
作者
Rongchun Wang1,2,3, Danhui Yang1,2,3, Chaofeng Tu4,5, Cheng Lei1,2,3, Shuizi Ding1,2,3, Ting Guo1,2,3, Lin Wang1,2,3, Ying Liu1,2,3, Chenyang Lu1,2,3, Binyi Yang1,2,3, Shi Ouyang6, Ke Gong7, Zhiping Tan8, Yun Deng6, Yueqiu Tan4,5, Jie Qing1,2,3, Hong Luo1,2,3
机构
1. Department of Pulmonary and Critical Care Medicine, The Second Xiangya Hospital of Central South University, Changsha 410011, China
2. Research Unit of Respiratory Disease, Central South University, Changsha 410011, China
3. Hunan Diagnosis and Treatment Center of Respiratory Disease, Changsha 410011, China
4. Institute of Reproductive and Stem Cell Engineering, NHC Key Laboratory of Human Stem Cell and Reproductive Engineering, School of Basic Medical Science, Central South University, Changsha 410078, China
5. Clinical Research Center for Reproduction and Genetics in Hunan Province, Reproductive and Genetic Hospital of CITIC-Xiangya, Changsha 410078, China
6. Zebrafish Genetics Laboratory, College of Life Sciences, Hunan Normal University, Changsha 410081, China
7. Department of Cardiovascular Surgery, The Second Xiangya Hospital of Central South University, Central South University, Changsha 410011, China
8. Clinical Center for Gene Diagnosis and Therapy, Department of Cardiovascular Surgery, The Second Xiangya Hospital of Central South University, Changsha 410011, China
通讯作者
Jie Qing, Hong Luo
引用这篇文章
Rongchun Wang, Danhui Yang, Chaofeng Tu, Cheng Lei, Shuizi Ding, Ting Guo, Lin Wang, Ying Liu, Chenyang Lu, Binyi Yang, Shi Ouyang, Ke Gong, Zhiping Tan, Yun Deng, Yueqiu Tan, Jie Qing, Hong Luo. Dynein axonemal heavy chain 10 deficiency causes primary ciliary dyskinesia in humans and mice. Front. Med., 2023, 17(5): 957–971
https://doi.org/10.1007/s11684-023-0988-8
https://journal.hep.com.cn/fmd/EN/10.1007/s11684-023-0988-8
https://link.springer.com/article/10.1007/s11684-023-0988-8
感谢作者对Frontiers of Medicine的信任和支持。
期刊简介
Frontiers of Medicine是中国工程院院刊,由教育部主管,高等教育出版社、中国工程院与上海交通大学医学院附属瑞金医院共同主办。期刊聚焦医学前沿领域的学术进展,关注国际研究热点与中国优秀研究成果,主编为陈赛娟院士、张伯礼院士和王小凡院士。主要报道领域涵盖临床医学、基础医学、转化医学、流行病学、公共卫生、中医药学和人工智能医学等,刊载文章类型包括Research Article、Review、Perspective、Editorial、Case Report、Comment、Letter等。
期刊已被SCI、PubMed、Scopus、中国科技核心期刊、中国科学引文数据库(CSCD)核心库、第三批临床医学领域高质量科技期刊分级目录T1级、化学文摘数据库(CAS)等权威数据库收录,在2025中国科学院文献情报中心期刊分区表医学大类中位列二区。
在线浏览
https://journal.hep.com.cn/fmd
https://link.springer.com/journal/11684
投稿
https://mc.manuscriptcentral.com/fmd

《前沿》系列英文学术期刊
由教育部主管、高等教育出版社主办的《前沿》(Frontiers)系列英文学术期刊,于2006年正式创刊,以网络版和印刷版向全球发行。系列期刊包括基础科学、
、工程技术和人文社会科学四个主题,是我国覆盖学科最广泛的英文学术期刊群,其中12种被SCI收录,其他也被A&HCI、Ei、MEDLINE或相应学科国际权威检索系统收录,具有一定的国际学术影响力。系列期刊采用在线优先出版方式,保证文章以最快速度发表。
中国学术前沿期刊网
http://journal.hep.com.cn

特别声明:本文转载仅仅是出于传播信息的需要,并不意味着代表本网站观点或证实其内容的真实性;如其他媒体、网站或个人从本网站转载使用,须保留本网站注明的“来源”,并自负版权等法律责任;作者如果不希望被转载或者联系转载稿费等事宜,请与我们接洽。