|
|
|
|
|
FMD | 精彩荐读:小檗碱通过调控Drp1介导的线粒体分裂及Ca2+稳态缓解HFpEF小鼠模型的心肌舒张功能障碍 |
|
|
论文标题:Berberine alleviates myocardial diastolic dysfunction by modulating Drp1-mediated mitochondrial fission and Ca2+ homeostasis in a murine model of HFpEF
期刊: Frontiers of Medicine
作者:Miyesaier Abudureyimu, Mingjie Yang, Xiang Wang, Xuanming Luo, Junbo Ge, Hu Peng, Yingmei Zhang, Jun Ren
发表时间:15 Dec 2023
DOI:10.1007/s11684-023-0983-0
微信链接:点击此处阅读微信文章
导 读
复旦大学附属中山医院任骏、张英梅、葛均波,同济大学附属上海市第十人民医院彭沪等在Frontiers of Medicine发表研究论文《小檗碱通过调控Drp1介导的线粒体分裂及Ca2+稳态缓解HFpEF小鼠模型的心肌舒张功能障碍》(Berberine alleviates myocardial diastolic dysfunction by modulating Drp1-mediated mitochondrial fission and Ca2+ homeostasis in a murine model of HFpEF)。本研究通过“双打击”射血分数保留型心力衰竭(HFpEF)小鼠模型发现,小檗碱可通过抑制运动蛋白相关蛋白1(Drp1)介导的线粒体分裂、调节钙稳态及改善自噬通量,显著改善心肌舒张功能和全身代谢异常,为射血分数保留型心力衰竭治疗提供了新靶点。
心力衰竭是一种复杂的临床综合征,通常分为射血分数降低型心力衰竭和射血分数保留型心力衰竭(HFpEF)。射血分数保留型心力衰竭以左心室射血分数≥50%为特征,主要表现为舒张功能障碍、心脏肥大和运动耐力下降。近年来,随着人口老龄化及肥胖、糖尿病等合并症的增加,射血分数保留型心力衰竭的患病率迅速上升,但其发病机制尚未完全明确,临床缺乏有效的治疗手段。
复旦大学附属中山医院任骏、张英梅、葛均波,同济大学附属上海市第十人民医院彭沪等的一项研究表明,小檗碱可通过抑制Drp1介导的线粒体分裂和调节钙稳态,改善射血分数保留型心力衰竭小鼠的心肌舒张功能,为射血分数保留型心力衰竭的治疗提供了新的靶点和潜在药物。
研究团队采用“双打击”小鼠模型模拟人类射血分数保留型心力衰竭的病理生理过程:给予成年雄性C57BL/6N小鼠高脂饮食联合一氧化氮合酶抑制剂L-NAME处理15周,随后每日灌胃给予小檗碱(50mg/kg)治疗4周。通过超声心动图检测发现,射血分数保留型心力衰竭模型小鼠出现左心室质量增加、室间隔和后壁舒张期厚度增厚,同时伴有舒张功能指标异常,表现为E波速度升高、e波速度降低、E/A比值和E/e比值升高(图1)。而小檗碱治疗显著逆转了这些舒张功能指标的异常,但对射血分数、短轴缩短率等收缩功能指标无明显影响,提示小檗碱对射血分数保留型心力衰竭的改善作用主要针对舒张功能障碍。

图1 普通饮食组和射血分数保留型心力衰竭小鼠有无小檗碱处理的超声心动图参数
进一步研究发现,射血分数保留型心力衰竭模型小鼠表现出运动耐力下降、体重增加、血压升高及糖代谢紊乱,小檗碱处理后这些全身代谢异常得到了显著改善(图2)。此外,模型小鼠存在明显的心肌重构,包括心肌细胞横截面积增大和间质纤维化增加,同时心脏损伤标志物ANP、BNP和β-MHC的表达水平显著升高。小檗碱治疗有效减轻了心肌肥大和纤维化程度,并降低了这些损伤标志物的表达(图3)。

图2 普通饮食组和射血分数保留型心力衰竭小鼠有无小檗碱处理的一般生物学参数

图3 普通饮食组和射血分数保留型心力衰竭小鼠有无小檗碱处理的心肌苏木精-伊红染色、Masson三色染色、小麦胚芽凝集素染色图像及心脏损伤标志物蛋白质印迹分析
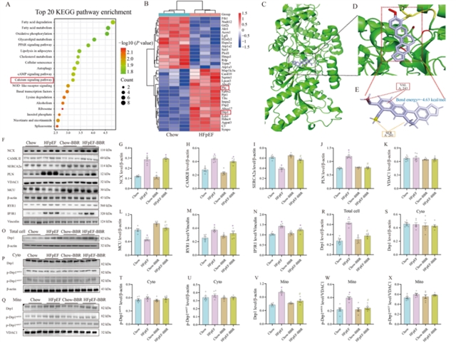
线粒体功能障碍是射血分数保留型心力衰竭的重要病理特征之一。透射电镜结果显示,射血分数保留型心力衰竭模型小鼠心肌线粒体出现肿胀、碎裂和结构紊乱,线粒体密度增加而周长缩短,提示线粒体分裂异常(图4)。小檗碱治疗显著改善了线粒体的超微结构,减少了线粒体碎裂。进一步研究发现,模型小鼠心肌中Drp1的表达及其Ser616位点磷酸化水平升高,导致Drp1向线粒体定位增加,促进线粒体分裂。小檗碱通过抑制Drp1的线粒体定位和磷酸化,减少了线粒体分裂,从而改善线粒体功能(图5)。

图4 普通饮食组和射血分数保留型心力衰竭小鼠有无小檗碱处理的心肌二氢乙锭染色、TUNEL染色、线粒体透射电镜超微结构与功能及自噬相关蛋白的蛋白质印迹分析

图5 普通饮食组和射血分数保留型心力衰竭小鼠有无小檗碱处理的心肌线粒体动力学及钙相关蛋白的蛋白质组学与免疫印迹分析
细胞内钙稳态失衡是导致射血分数保留型心力衰竭舒张功能障碍的核心机制。研究发现,射血分数保留型心力衰竭模型小鼠心肌肌浆网钙ATP酶2a(SERCA2a)表达降低,而受磷蛋白(PLN)表达升高,导致肌浆网钙重吸收能力下降,胞质钙超载。小檗碱治疗上调了SERCA2a的表达,下调了PLN的表达,促进胞质钙重吸收进入肌浆网,改善了钙稳态。同时,模型小鼠心肌线粒体钙单向转运蛋白(MCU)表达降低,小檗碱处理后MCU表达恢复,减轻了线粒体钙超载,进一步保护线粒体功能。
自噬通量异常在射血分数保留型心力衰竭的病理过程中也发挥重要作用。射血分数保留型心力衰竭模型小鼠心肌中自噬相关蛋白LC3B、Atg5和Atg7表达降低,而p62表达升高,提示自噬通量受阻。小檗碱治疗显著恢复了这些自噬相关蛋白的表达,改善了自噬通量,可能通过清除受损线粒体和蛋白质聚集体,减轻心肌损伤。
本研究通过体内外实验证实,小檗碱通过抑制Drp1介导的线粒体分裂、调节钙稳态和改善自噬通量,显著改善射血分数保留型心力衰竭小鼠的心肌舒张功能和全身代谢异常。这一发现不仅揭示了射血分数保留型心力衰竭中Drp1-线粒体-钙稳态轴的关键作用,还为射血分数保留型心力衰竭的治疗提供了新的策略。小檗碱作为一种传统中药成分,具有安全性高、成本低的优势,未来有望成为射血分数保留型心力衰竭治疗的潜在药物,但其临床转化仍需进一步的临床试验验证。
原文信息
标题
Berberine alleviates myocardial diastolic dysfunction by modulating Drp1-mediated mitochondrial fission and Ca2+ homeostasis in a murine model of HFpEF
作者
Miyesaier Abudureyimu1, Mingjie Yang2,3,4,5, Xiang Wang1, Xuanming Luo6, Junbo Ge2,3,4,5, Hu Peng7, Yingmei Zhang2,3,4,5, Jun Ren2,3,4,5,8
机构
1. Cardiovascular Department, Shanghai Xuhui Central Hospital, Fudan University, Shanghai 200031, China
2. Department of Cardiology, Zhongshan Hospital, Fudan University, Shanghai Institute of Cardiovascular Diseases, Shanghai 200032, China
3. Key Laboratory of Viral Heart Diseases, National Health Commission, Shanghai 200032, China
4. Key Laboratory of Viral Heart Diseases, Chinese Academy of Medical Sciences, Shanghai 200032, China
5. National Clinical Research Center for Interventional Medicine, Shanghai 200032, China
6. Department of General Surgery, Shanghai Xuhui Central Hospital, Fudan University, Shanghai 200031, China
7. Department of Geriatrics, Shanghai Tenth Hospital, Tongji University, Shanghai 200072, China
8. Department of Medical Laboratory and Pathology, University of Washington, Seattle, WA 98195, USA
通讯作者
Junbo Ge, Hu Peng, Yingmei Zhang, Jun Ren
引用这篇文章
Miyesaier Abudureyimu, Mingjie Yang, Xiang Wang, Xuanming Luo, Junbo Ge, Hu Peng, Yingmei Zhang, Jun Ren. Berberine alleviates myocardial diastolic dysfunction by modulating Drp1-mediated mitochondrial fission and Ca2+ homeostasis in a murine model of HFpEF. Front. Med., 2023, 17(6): 1219–1235
https://doi.org/10.1007/s11684-023-0983-0
https://journal.hep.com.cn/fmd/EN/10.1007/s11684-023-0983-0
https://link.springer.com/article/10.1007/s11684-023-0983-0
感谢作者对Frontiers of Medicine的信任和支持。
期刊简介
Frontiers of Medicine是中国工程院院刊,由教育部主管,高等教育出版社、中国工程院与上海交通大学医学院附属瑞金医院共同主办。期刊聚焦医学前沿领域的学术进展,关注国际研究热点与中国优秀研究成果,主编为陈赛娟院士、张伯礼院士和王小凡院士。主要报道领域涵盖临床医学、基础医学、转化医学、流行病学、公共卫生、中医药学和人工智能医学等,刊载文章类型包括Research Article、Review、Perspective、Editorial、Case Report、Comment、Letter等。
期刊已被SCI、PubMed、Scopus、中国科技核心期刊、中国科学引文数据库(CSCD)核心库、第三批临床医学领域高质量科技期刊分级目录T1级、化学文摘数据库(CAS)等权威数据库收录,在2025中国科学院文献情报中心期刊分区表医学大类中位列二区。
在线浏览
https://journal.hep.com.cn/fmd
https://link.springer.com/journal/11684
投稿
https://mc.manuscriptcentral.com/fmd

《前沿》系列英文学术期刊
由教育部主管、高等教育出版社主办的《前沿》(Frontiers)系列英文学术期刊,于2006年正式创刊,以网络版和印刷版向全球发行。系列期刊包括基础科学、
、工程技术和人文社会科学四个主题,是我国覆盖学科最广泛的英文学术期刊群,其中12种被SCI收录,其他也被A&HCI、Ei、MEDLINE或相应学科国际权威检索系统收录,具有一定的国际学术影响力。系列期刊采用在线优先出版方式,保证文章以最快速度发表。
中国学术前沿期刊网
http://journal.hep.com.cn

特别声明:本文转载仅仅是出于传播信息的需要,并不意味着代表本网站观点或证实其内容的真实性;如其他媒体、网站或个人从本网站转载使用,须保留本网站注明的“来源”,并自负版权等法律责任;作者如果不希望被转载或者联系转载稿费等事宜,请与我们接洽。