2025年9月22日,浙江中医药大学陈忠教授团队在《自然—神经科学》(Nature Neuroscience)上发表了文章A bottom-up septal inhibitory circuit mediates anticipatory control of drinking。该研究利用光遗传学,双光子记录和spatial-seq等技术揭示了一条从内侧隔核(Medial septum, MS)到穹窿下器官(the subfornical organ, SFO)的抑制性环路,参与小鼠饮水行为的预测性控制。MS的GABA能神经元通过臂旁核(Parabrachial nucleus, PBN)的信号输入,整合口腔和胃肠道信号,并进一步防止机体过度水合。它就像一位隐秘的指挥官,在你喝水开始时就已经准备好了"停止"信号。
陈忠教授团队长期致力于研究内侧隔核(MS)在摄食、认知等生理功能及癫痫等疾病中的作用(Biol Psychiatry 2020; Curr Biol. 2022; Nat Commun. 2021, 2024; Cell Rep. 2025)。在探究组胺H2受体如何在MS中介导摄食行为的神经环路基础(Curr Biol. 2022)时,团队意外发现,MS中的GABA能神经元在小鼠摄水行为过程中会出现与行为相关联的钙信号变化。这一意外发现引发了团队的浓厚兴趣:这是否意味着MS也参与了与摄水相关的某种信号传递?若是如此,MS在摄水行为中的生理意义和功能又是什么?
首先,研究人员通过逆行追踪和FosTrap发现,MS不仅是控制饮水行为的重要中枢SFO得重要上游之一,且MS的GABA能神经元在水饱足状态下显著激活。进一步的钙成像和双光子实验表明,这些神经元在饮水过程中呈现双相性活动模式:在舔舐开始时快速抑制,随后在饮水过程中逐渐增强活动(图1)。提示MS的GABA能神经元同时编码两类先行信息:第一,舔舐相关的口腔即时反馈的抑制信号;第二,随后来自胃肠道的信号(机械扩张与渗透变化)的激活 “慢信号” 。

图1 MS GABA能神经元在饮水过程中呈现双相活动模式
通过精确操控这一神经环路,研究人员发现光遗传学选择性激活这条MS-SFO的GABA能神经环路可以立即终止口渴小鼠的饮水行为;而抑制这条通路,则会让已经喝饱的小鼠继续喝水(图2),说明该回路对饮水具有“状态依赖的双向调控”:在口渴状态下激活MS→SFO环路带来即时“止饮”,并呈正价效应(缓解口渴不适);在水饱状态下抑制该通路则产生负价驱动,诱发“假性口渴”而延长饮水。

图2 MSvGAT-SFO环路状态依赖性双向调控摄水行为
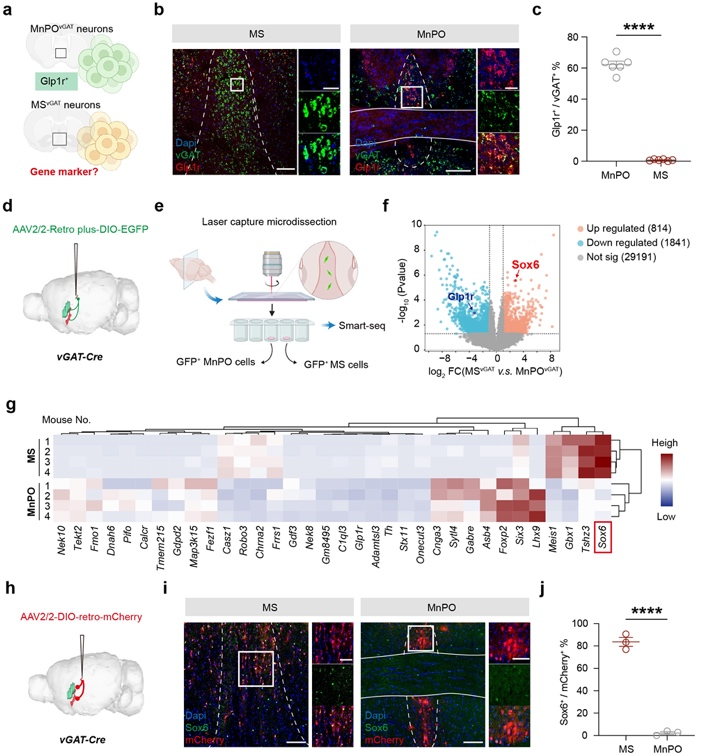
为了探索投射至SFO的隔核GABA能神经元的分子特征,研究团队采用空间转录组测序(spatial-seq)技术,发现这些神经元与毗邻的内侧前视区(MnPO)的GABA能神经元在基因表达上存在显著差异。具体而言,MnPO的GABA能神经元主要由胰高血糖素样肽1受体(glucagon-like peptide 1 receptor, GLP1r)基因标记,而SFO投射的隔核GABA能神经元则选择性表达SRY框转录因子6 (SRY-Box Transcription Factor 6, Sox6)(图3)。Sox6被认为在体液平衡调控中发挥重要作用。

图3 SFO投射的MS GABA能神经元特异性表达Sox6
接下来,研究人员界定了 MS GABA 能神经元的下游 SFO 功能细胞类型。首先,狂犬病毒单突触示踪与电生理证明了SFO的兴奋性CaMKII神经元是MS GABA能神经元的主要直接下游,二者形成抑制性单突触连接。进一步功能连接实验表明,激活MS GABA能神经元可以光跟随性地即刻抑制SFOCaMKII钙活动。关键的是,当在脱水状态下激活SFOCaMKII神经元,可显著逆转光激活MSvGAT-SFO环路所产生的抑制摄水效应,表明SFOCaMKII神经元是这条抑制性环路调控饮水的核心“效应器” (图4)。

图4 SFOCaMKII神经元是MSvGAT神经元的主要下游效应细胞
那么,这些MS的GABA能神经元是如何知道我们已经喝够水了呢?研究发现,这些神经元能够同时接收来自PBN输入的口腔和胃肠道信号,并将这些感官信息整合后传递至下SFO,从而调控饮水行为。PBN作为关键信号的中转站,将口腔和胃肠道的感觉信息传递至MS区的GABA能神经元,为饮水调控提供了一个更完整的神经网络框架。切断PBN至MS的信号输入后,MS GABA神经元在饮水过程中的钙活动也被 “钝化”,小鼠会过度饮水并发生低钠血症——这就像是没有了"刹车"的车辆,一路狂奔导致事故(图5)。

图5 MS GABA能神经元接收PBN的信号输入并预测性调控摄水行为
综上,这项研究不仅揭示了一条新的体液平衡调控神经环路,还为理解和治疗饮水障碍相关疾病(如糖尿病和精神分裂症相关的多饮症)提供了潜在靶点。
该研究的第一作者为浙江中医药大学博士后徐玲钰,浙江大学硕士研究生孙瑜浩、新加坡国立大学黄陈元博士以及浙江中医药大学郑艳榕研究员为共同第一作者,浙江中医药大学陈忠教授为本研究通讯作者。本研究也得到了浙江中医药大学汪仪研究员、浙江大学药学院廖杰研究员的支持与指导。本研究获得了国家自然科学基金、浙江省自然科学基金重大项目、中国博士后科学基金、国家资助博士后研究人员计划的资助。(来源:科学网)
相关论文信息:https://doi.org/10.1038/s41593-025-02056-4