|
|
| FMD | 精彩荐读:中国原发性中枢神经系统淋巴瘤患者全基因组测序的基因组图谱分析 |
|
论文标题:Analysis of the genomic landscape of primary central nervous system lymphoma using whole-genome sequencing in Chinese patients
期刊:Frontiers of Medicine
作者:Xianggui Yuan, Teng Yu, Jianzhi Zhao, Huawei Jiang, Yuanyuan Hao, Wen Lei, Yun Liang, Baizhou Li, Wenbin Qian
发表时间: 15 Oct 2023
DOI:10.1007/s11684-023-0994-x
微信链接:点击此处阅读微信文章
导 读
浙江大学医学院附属第二医院钱文斌和Baizhou Li等在Frontiers of Medicine发表研究论文《中国原发性中枢神经系统淋巴瘤患者全基因组测序的基因组图谱分析》(Analysis of the genomic landscape of primary central nervous system lymphoma using whole-genome sequencing in Chinese patients)。本研究通过全基因组测序分析了68例我国初治原发性中枢神经系统淋巴瘤患者的结构变异、拷贝数变异及基因突变特征,揭示了其基因组图谱并构建了结合临床指标与基因突变的预后模型。
原发性中枢神经系统淋巴瘤是一种罕见的非霍奇金淋巴瘤,约95%的病例为弥漫大B细胞淋巴瘤。这类疾病主要发生于免疫功能低下人群,但近年来在健康老年人中的发病率呈上升趋势。目前,大剂量甲氨蝶呤为基础的化疗是主要治疗策略,然而患者5年总生存率仅约30%,且易复发,因此深入解析其遗传特征对开发有效治疗方法至关重要。由于原发性中枢神经系统淋巴瘤发病率低、样本获取困难,此前相关研究多基于小样本或全外显子测序。
浙江大学医学院附属第二医院钱文斌和Baizhou Li等对68例我国初治原发性中枢神经系统淋巴瘤患者进行了全基因组测序,并系统分析了其基因组特征、临床病理关联及预后价值。相关研究成果发表于Frontiers of Medicine。
研究首先聚焦基因组结构变异,结果显示所有患者均存在结构变异,平均每例349个,其中缺失是最常见的事件,但结构变异数量与患者总生存和无进展生存无显著关联(图1)。在拷贝数变异方面,所有样本均存在拷贝数缺失,77.9%的样本存在拷贝数增益。进一步分析发现,高拷贝数变异水平与较差的无进展生存和总生存显著相关,提示拷贝数变异数量可能是原发性中枢神经系统淋巴瘤的重要预后指标(图2)。

图1 68例原发性中枢神经系统淋巴瘤患者的结构变异分析

图2 68例原发性中枢神经系统淋巴瘤患者的拷贝数变异特征及临床意义
在编码区基因突变方面,研究共鉴定出263个突变基因,其中36个基因在≥10%的样本中高频突变,前10位为IGLL5、PIM1、MYD88、CD79B等(图3)。与已报道的原发性中枢神经系统淋巴瘤队列相比,本研究首次在≥10%病例中发现了ROBO2、KMT2C、CXCR4、MYOM2、BCLAF1、NRXN3等6个新突变基因;与弥漫大B细胞淋巴瘤队列对比,本研究还发现了19个仅在原发性中枢神经系统淋巴瘤中出现的突变基因,其中6个属于成纤维细胞生长因子家族,可能用于原发性中枢神经系统淋巴瘤与其他脑肿瘤的鉴别诊断(图4)。

图3 68例原发性中枢神经系统淋巴瘤样本中通过全基因组测序鉴定的编码区突变基因

图4 我国原发性中枢神经系统淋巴瘤患者的差异突变谱
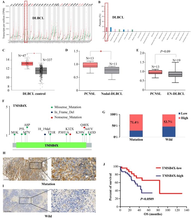
进一步分析突变与临床特征的关联发现,HIST1H1E、CARD11等基因在GCB亚型中的突变频率显著高于非GCB亚型;PCLO、CREBBP等基因在国际结外淋巴瘤研究组不同风险组中的突变频率存在差异;AR突变与淋巴细胞计数降低相关,KMT2D突变与乳酸脱氢酶水平升高相关(图5)。在治疗反应及预后方面,CARD11突变与化疗应答相关,KMT2A突变与2年无进展相关;CD79B突变与较差无进展生存相关,TMSB4X突变及高TMSB4X蛋白表达患者的总生存期显著更短(图6、7)。

图5 基因突变与患者临床病理特征的相关性

图6 突变谱与原发性中枢神经系统淋巴瘤患者化疗反应及预后的相关性

图7 TMSB4X蛋白高表达与不良预后的相关性
基于上述发现,研究团队构建了包含卡氏功能状态及6个突变基因(BRD4、EBF1、BTG1、CCND3、STAG2、TMSB4X)的预后风险评分系统。该模型通过受试者工作特征曲线验证,可将患者分为低风险和高风险组,高风险组总生存期显著更差。此外,研究还建立了列线图模型,用于预测患者1年、2年、3年总生存率(图8)。

图8 预测原发性中枢神经系统淋巴瘤预后的新模型
本研究通过对我国原发性中枢神经系统淋巴瘤患者的全基因组测序,系统描绘了其基因组图谱,揭示了结构变异、拷贝数变异及基因突变的特征及其临床意义,发现了新的高频突变基因,并构建了结合临床特征与基因突变的预后模型。这些结果不仅丰富了对原发性中枢神经系统淋巴瘤遗传机制的认识,也为临床预后评估和靶向治疗探索提供了重要依据。
原文信息
标题
Analysis of the genomic landscape of primary central nervous system lymphoma using whole-genome sequencing in Chinese patients
作者
Xianggui Yuan1, Teng Yu1, Jianzhi Zhao1, Huawei Jiang1, Yuanyuan Hao1, Wen Lei1, Yun Liang1, Baizhou Li2, Wenbin Qian1,3,4
机构
1. Department of Hematology, the Second Affiliated Hospital, Zhejiang University School of Medicine, Hangzhou 310009, China
2. Department of Pathology, the Second Affiliated Hospital, Zhejiang University School of Medicine, Hangzhou 310009, China
3. National Clinical Research Center for Hematologic Diseases, the First Affiliated Hospital of Soochow University, Suzhou 215006, China
4. Cancer Institute (Key Laboratory of Cancer Prevention and Intervention, China National Ministry of Education), the Second Affiliated Hospital of Zhejiang University School of Medicine, Hangzhou 310009, China
通讯作者
Baizhou Li, Wenbin Qian
引用这篇文章
Xianggui Yuan, Teng Yu, Jianzhi Zhao, Huawei Jiang, Yuanyuan Hao, Wen Lei, Yun Liang, Baizhou Li, Wenbin Qian. Analysis of the genomic landscape of primary central nervous system lymphoma using whole-genome sequencing in Chinese patients. Front. Med., 2023, 17(5): 889–906https://doi.org/10.1007/s11684-023-0994-x
https://journal.hep.com.cn/fmd/EN/10.1007/s11684-023-0994-x
https://link.springer.com/article/10.1007/s11684-023-0994-x
感谢作者对Frontiers of Medicine的信任和支持。
期刊简介
Frontiers of Medicine是中国工程院院刊,由教育部主管,高等教育出版社、中国工程院与上海交通大学医学院附属瑞金医院共同主办。期刊聚焦医学前沿领域的学术进展,关注国际研究热点与中国优秀研究成果,主编为陈赛娟院士、张伯礼院士和王小凡院士。主要报道领域涵盖临床医学、基础医学、转化医学、流行病学、公共卫生、中医药学和人工智能医学等,刊载文章类型包括Research Article、Review、Perspective、Editorial、Case Report、Comment、Letter等。
期刊已被SCI、PubMed、Scopus、中国科技核心期刊、中国科学引文数据库(CSCD)核心库、第三批临床医学领域高质量科技期刊分级目录T1级、化学文摘数据库(CAS)等权威数据库收录,在2025中国科学院文献情报中心期刊分区表医学大类中位列二区。
在线浏览
https://journal.hep.com.cn/fmd
https://link.springer.com/journal/11684
投稿
https://mc.manuscriptcentral.com/fmd

《前沿》系列英文学术期刊
由教育部主管、高等教育出版社主办的《前沿》(Frontiers)系列英文学术期刊,于2006年正式创刊,以网络版和印刷版向全球发行。系列期刊包括基础科学、 、工程技术和人文社会科学四个主题,是我国覆盖学科最广泛的英文学术期刊群,其中12种被SCI收录,其他也被A&HCI、Ei、MEDLINE或相应学科国际权威检索系统收录,具有一定的国际学术影响力。系列期刊采用在线优先出版方式,保证文章以最快速度发表。
中国学术前沿期刊网
http://journal.hep.com.cn

特别声明:本文转载仅仅是出于传播信息的需要,并不意味着代表本网站观点或证实其内容的真实性;如其他媒体、网站或个人从本网站转载使用,须保留本网站注明的“来源”,并自负版权等法律责任;作者如果不希望被转载或者联系转载稿费等事宜,请与我们接洽。