|
|
| FMD | 精彩荐读:胚胎期和成年期哺乳动物心脏中持续存在的具有极弱细胞间通讯的单核二倍体心肌细胞亚群 |
|
论文标题:Distinct mononuclear diploid cardiac subpopulation with minimal cell–cell communications persists in embryonic and adult mammalian heart
期刊:Frontiers of Medicine
作者:Miaomiao Zhu, Huamin Liang, Zhe Zhang, Hao Jiang, Jingwen Pu, Xiaoyi Hang, Qian Zhou, Jiacheng Xiang, Ximiao He
发表时间:15 Oct 2023
DOI:10.1007/s11684-023-0987-9
微信链接:点击此处阅读微信文章
导 读
华中科技大学同济医学院基础医学院何西淼等在Frontiers of Medicine发表研究论文《胚胎期和成年期哺乳动物心脏中持续存在的具有极弱细胞间通讯的单核二倍体心肌细胞亚群》(Distinct mononuclear diploid cardiac subpopulation with minimal cell–cell communications persists in embryonic and adult mammalian heart)。本研究通过单细胞RNA测序等多组学技术,揭示了哺乳动物心脏发育过程中单核二倍体心肌细胞(MNDCMs)的异质性及三种发育路径,发现了具有独特代谢特征和极弱细胞间通讯的非增殖性单核二倍体心肌细胞亚群及其在胚胎和成年心脏中的存在。
心脏作为维持生命活动的核心器官,其损伤后的再生能力一直是 领域的研究焦点。哺乳动物的心肌细胞(CMs)在胚胎期具有增殖能力,但出生后逐渐停止增殖并向多核或多倍体转变,导致成年心脏再生能力有限。近年来,单核二倍体心肌细胞(MNDCMs)被认为是心脏再生的重要细胞亚群,这类细胞在成年哺乳动物心脏中少量存在,其数量与急性心肌缺血后的再生能力密切相关。然而,单核二倍体心肌细胞的异质性及其在发育过程中的变化仍不明确,其与非心肌细胞(NCMs)的相互作用机制也亟待揭示。
华中科技大学同济医学院基础医学院何西淼等针对这一科学问题展开了探索,相关文章发表在Frontiers of Medicine。
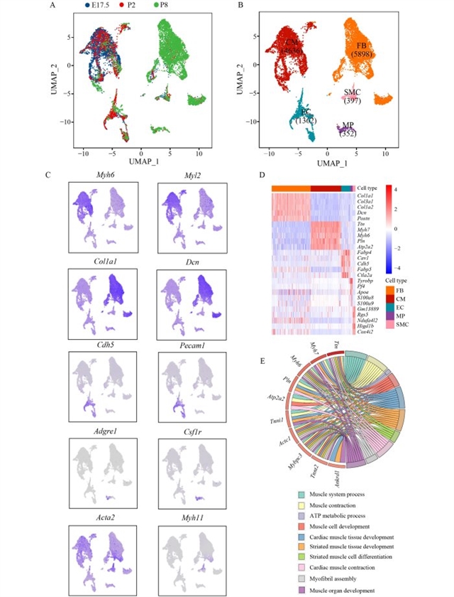
研究团队通过单细胞RNA测序(scRNA-seq)技术,对胚胎期17.5天(E17.5)、出生后2天(P2)和8天(P8)的小鼠心脏进行了分析,共获得12 645个符合质量控制标准的细胞数据。基于分子标记物,研究人员首先识别出心肌细胞、成纤维细胞、巨噬细胞、内皮细胞和平滑肌细胞五种主要细胞类型,并通过基因本体(GO)富集分析验证了各细胞群的功能特征——心肌细胞富集肌肉收缩相关基因,成纤维细胞与细胞外基质组织相关,巨噬细胞涉及免疫应答,内皮细胞则与血管生成相关(图1)。

图1 胚胎17.5天至出生后8天小鼠心脏发育过程的单细胞分析
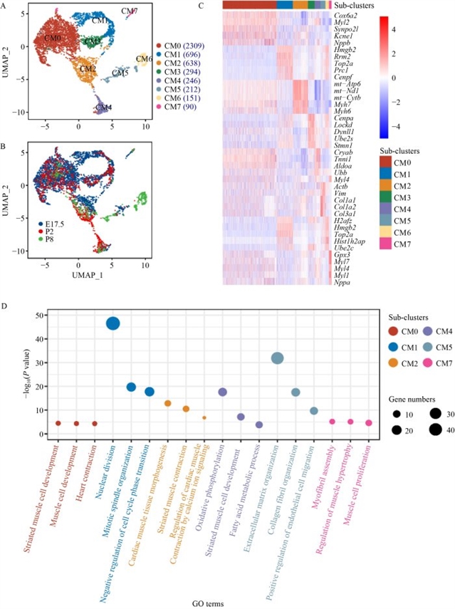
进一步对心肌细胞进行亚群分析时,研究团队识别出8个心肌细胞亚群(图2),并通过伪时间轨迹分析和单细胞熵值计算揭示了三种不同的发育路径(图3):第一条路径是收缩性心肌细胞成熟路径,包含从祖细胞样心肌细胞(cp-likeCM,CM0)到中间态心肌细胞(interCM,CM1和CM7),最终发育为成熟心肌细胞(mCM,CM2)的过程;第二条路径为内皮样心肌细胞(EC-likeCM,CM5)的分化;第三条路径则是单核二倍体心肌细胞的维持路径,其中包含增殖性单核二倍体心肌细胞(pMNDCM,CM6)和非增殖性单核二倍体心肌细胞(non-pMNDCM,CM4)两个亚群。

图2 心肌细胞亚群的转录特征

图3 揭示潜在增殖性心肌细胞亚群的伪时间轨迹分析
非增殖性单核二倍体心肌细胞(CM4)表现出独特的生物学特性:其线粒体代谢水平最低,糖酵解活性最高,且心肌收缩相关的钙处理和结构基因表达较弱。研究人员通过基因表达分析筛选出Myl4和Tnni1作为其特异性标记,并通过单核RNA测序(snRNA-seq)和免疫荧光染色验证了这类细胞在胚胎期和成年小鼠心脏中的存在(图4)。空间转录组数据进一步显示,CM4主要分布于心脏心外膜和室间隔区域,而成年12周小鼠的snRNA-seq分析也证实了其在成熟心脏中的持续存在。

图4 心肌细胞亚群的特征描述
在细胞间通讯方面,研究团队利用CellChat软件分析发现,收缩性心肌细胞成熟路径中的各亚群与成纤维细胞存在密切的信号交流,这可能促进其成熟;而单核二倍体心肌细胞维持路径中的CM4与其他细胞的通讯极弱,尤其是与成纤维细胞的相互作用最少;增殖性单核二倍体心肌细胞(CM6)则通过趋化因子/炎症信号与巨噬细胞建立了特殊联系(图5)。这种通讯模式的差异可能是不同心肌细胞命运决定的关键机制。

图5 心肌细胞类型间的通讯
值得关注的是,研究还发现非增殖性单核二倍体心肌细胞在急性心肌梗死(AMI)后会在梗死区或边缘区聚集,提示其可能参与心脏功能恢复。尽管增殖性单核二倍体心肌细胞(CM6)在成年心脏中未被检测到显著存在,但其在发育阶段的活跃增殖特性为探索单核二倍体心肌细胞的激活策略提供了线索。
本研究通过多组学技术整合,系统揭示了哺乳动物心脏发育过程中单核二倍体心肌细胞的异质性及其发育路径,明确了非增殖性单核二倍体心肌细胞这一特殊亚群的分子特征和微环境交互模式。研究不仅深化了对单核二倍体心肌细胞异质性和心脏发育机制的理解,还为通过调控细胞间通讯激活内源性心脏再生提供了新的理论依据。
原文信息
标题
Distinct mononuclear diploid cardiac subpopulation with minimal cell–cell communications persists in embryonic and adult mammalian heart
作者
Miaomiao Zhu1,2,3, Huamin Liang1,2,3, Zhe Zhang1, Hao Jiang1,2,3, Jingwen Pu1,2,3, Xiaoyi Hang1,2,3, Qian Zhou1,2,3, Jiacheng Xiang1,2,3, Ximiao He1,2,3
机构
1. Department of Physiology, School of Basic Medicine, Tongji Medical College, Huazhong University of Science and Technology, Wuhan 430030, China
2. Center for Genomics and Proteomics Research, School of Basic Medicine, Tongji Medical College, Huazhong University of Science and Technology, Wuhan 430030, China
3. Hubei Key Laboratory of Drug Target Research and Pharmacodynamic Evaluation, Huazhong University of Science and Technology, Wuhan 430030, China
通讯作者
Ximiao He
引用这篇文章
Miaomiao Zhu, Huamin Liang, Zhe Zhang, Hao Jiang, Jingwen Pu, Xiaoyi Hang, Qian Zhou, Jiacheng Xiang, Ximiao He. Distinct mononuclear diploid cardiac subpopulation with minimal cell–cell communications persists in embryonic and adult mammalian heart. Front. Med., 2023, 17(5): 939–956
https://doi.org/10.1007/s11684-023-0987-9
https://journal.hep.com.cn/fmd/EN/10.1007/s11684-023-0987-9
https://link.springer.com/article/10.1007/s11684-023-0987-9
感谢作者对Frontiers of Medicine的信任和支持。
期刊简介
Frontiers of Medicine是中国工程院院刊,由教育部主管,高等教育出版社、中国工程院与上海交通大学医学院附属瑞金医院共同主办。期刊聚焦医学前沿领域的学术进展,关注国际研究热点与中国优秀研究成果,主编为陈赛娟院士、张伯礼院士和王小凡院士。主要报道领域涵盖临床医学、基础医学、转化医学、流行病学、公共卫生、中医药学和人工智能医学等,刊载文章类型包括Research Article、Review、Perspective、Editorial、Case Report、Comment、Letter等。
期刊已被SCI、PubMed、Scopus、中国科技核心期刊、中国科学引文数据库(CSCD)核心库、第三批临床医学领域高质量科技期刊分级目录T1级、化学文摘数据库(CAS)等权威数据库收录,在2025中国科学院文献情报中心期刊分区表医学大类中位列二区。
在线浏览
https://journal.hep.com.cn/fmd
https://link.springer.com/journal/11684
投稿
https://mc.manuscriptcentral.com/fmd

《前沿》系列英文学术期刊
由教育部主管、高等教育出版社主办的《前沿》(Frontiers)系列英文学术期刊,于2006年正式创刊,以网络版和印刷版向全球发行。系列期刊包括基础科学、 、工程技术和人文社会科学四个主题,是我国覆盖学科最广泛的英文学术期刊群,其中12种被SCI收录,其他也被A&HCI、Ei、MEDLINE或相应学科国际权威检索系统收录,具有一定的国际学术影响力。系列期刊采用在线优先出版方式,保证文章以最快速度发表。
中国学术前沿期刊网
http://journal.hep.com.cn

特别声明:本文转载仅仅是出于传播信息的需要,并不意味着代表本网站观点或证实其内容的真实性;如其他媒体、网站或个人从本网站转载使用,须保留本网站注明的“来源”,并自负版权等法律责任;作者如果不希望被转载或者联系转载稿费等事宜,请与我们接洽。