|
|
|
|
|
小Cajal body特异性RNA12调节细胞外基质信号传导促进膀胱癌发生发展 MDPI Cancers |
|
|
论文标题:Small Cajal Body-Specific RNA12 Promotes Carcinogenesis through Modulating Extracellular Matrix Signaling in Bladder Cancer
论文链接: https://www.mdpi.com/2072-6694/16/3/483
期刊名:Cancers
期刊主页:https://www.mdpi.com/journal/cancers
小Cajal body特异性RNA (scaRNA, small Cajal body RNA) 是小核仁RNA (snoRNA) 家族中的一个独特子集,近年来研究发现其在多种生理和病理过程中发挥重要作用,特别是在癌症的发生与发展中。scaRNA不仅参与RNA修饰和加工,还调控基因表达、细胞增殖、凋亡及肿瘤微环境的重塑。然而,尽管scaRNA的潜在作用逐渐被认识,其在不同癌种中的具体机制仍不完全明确,尤其是在膀胱癌 (BLCA) 中的作用尚需进一步探索。
广西医科大学附属肿瘤医院谢远亮医师团队在Cancers 期刊上发表了一项关于SCARNA12在BLCA中的潜在功能与机制的研究。研究发现,SCARNA12在BLCA中存在显著的表达异常,并揭示了其在BLCA细胞中的致癌作用。该研究表明,BLCA患者中SCARNA12的高表达与细胞外基质 (ECM) 信号传导及ECM相关细胞簇的富集增加密切相关。其潜在机制可能通过SCARNA12与转录因子H2AFZ的相互作用,进一步调控ECM相关基因的表达,推动膀胱癌的发生与进展。
研究思路
本研究采用了TCGA、GEO和GTEx数据集,分析SCARNA12在膀胱癌中的表达及其与临床病理的关联性。通过qPCR与原位杂交技术,验证SCARNA12在BLCA细胞系和组织中的表达情况。结合RNA测序 (RNA-seq) 与生物信息学分析,探讨SCARNA12敲低后,BLCA患者基因表达模式和功能通路的变化。研究还通过单细胞质量细胞术 (CyTOF) 评估SCARNA12对肿瘤相关细胞簇的影响。此外,研究团队利用慢病毒介导的CRISPR/Cas9方法,在T24和UMUC3细胞系中稳定敲低SCARNA12,并通过多种体外与体内实验评估SCARNA12对细胞增殖、迁移、侵袭等生物学效应的影响。
研究结果
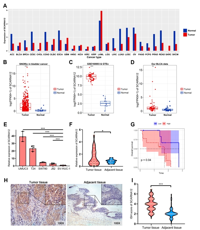
1. SCARNA12在膀胱癌中高表达
研究显示,SCARNA12在膀胱癌组织及细胞系中的表达水平显著高于正常组织。TCGA数据分析表明,SCARNA12在膀胱癌(BLCA)中显著上调,并且在其他侵袭性癌症(如多形性胶质母细胞瘤、胆管癌等)中也有所发现。此外,通过qPCR实验进一步验证了SCARNA12在BLCA组织及细胞系中的高表达。研究还发现,吸烟的BLCA患者中,SCARNA12的高表达与较差的生存率密切相关,提示SCARNA12可能作为膀胱癌的预后标志物。(图1)

图1:SCARNA12在膀胱癌中的表达及临床意义
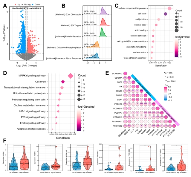
2. SCARNA12参与ECM信号通路和细胞周期调控
RNA-seq分析发现,SCARNA12的高表达与细胞周期相关的信号通路,如G2/M检查点和E2F靶点信号通路富集相关。这些结果表明,SCARNA12可能通过调控细胞周期与细胞粘附相关基因的表达,促进膀胱癌细胞的增殖与转移。GO功能富集分析进一步证实,SCARNA12的高表达与细胞外基质(ECM)信号通路密切相关,影响BLCA的细胞行为(图2)。

图2:SCARNA12在膀胱癌中的生物学意义分析
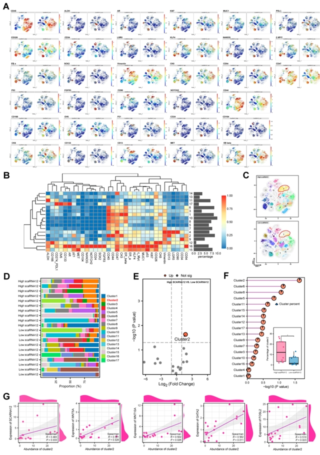
3. 基于单细胞质谱流式(CyTOF)数据分析发现SCARNA12与ECM相关细胞簇富集密切相关。
利用CyTOF进一步分析,发现高SCARNA12表达的BLCA样本中,ECM相关细胞簇显著富集。这些细胞簇表现出较高的vimentin、CD13、CD44和CD47等标志物的表达,提示SCARNA12可能通过影响ECM信号传导,调节肿瘤微环境中的细胞行为(图3)。

图3:单细胞质谱流式揭示SCARNA12高/低表达膀胱癌的肿瘤微环境异质性特征。
4. 敲低SCARNA12抑制了BLCA细胞生物学功能
研究团队进一步在T24和UMUC3膀胱癌细胞系中敲低SCARNA12,发现SCARNA12的敲低显著抑制了细胞的增殖、克隆形成、迁移和侵袭能力。流式细胞术分析表明,SCARNA12敲低后,膀胱癌细胞的晚期凋亡比例显著增加,细胞周期阻滞在G1/G0和G2/M期,表明SCARNA12敲低可能通过诱导细胞周期停滞,抑制膀胱癌细胞的增殖(图4-5)。

图4:敲低SCARNA12影响了膀胱癌细胞的增殖、克隆形成、侵袭和迁移等细胞生物学功能

图5:敲低SCARNA12促进了膀胱癌细胞凋亡和细胞周期阻滞,抑制了裸鼠体内成瘤能力。
5. SCARNA12通过与转录因子H2AFZ协同调控ECM信号
研究团队通过ChIRP-MS分析,发现SCARNA12与转录因子H2AFZ等多种核酸结合蛋白、酶调节因子有直接的相互作用。进一步实验表明,H2AFZ敲低后,SCARNA12的表达水平显著下降,提示SCARNA12可能与H2AFZ协同调控ECM相关基因的表达,从而促进膀胱癌的发展(图6)。

图6 SCARNA12的靶基因富集分析及相互作用蛋白分析
结论或者结语
SCARNA12在膀胱癌(BLCA)中异常表达,可能成为BLCA患者的重要分子诊断标志物。其潜在机制可能通过SCARNA12与转录因子H2AFZ的相互作用,调控细胞外基质(ECM)相关基因的表达,从而促进膀胱癌的发生与进展。
原文出自 Cancers 期刊:
Lu, Q.; Wang, J.; Tao, Y.; Zhong, J.; Zhang, Z.; Feng, C.; Wang, X.; Li, T.; He, R.; Wang, Q.; et al. Small Cajal Body-Specific RNA12 Promotes Carcinogenesis through Modulating Extracellular Matrix Signaling in Bladder Cancer. Cancers 2024, 16, 483.
推文链接:https://mp.weixin.qq.com/s/tclqenCmfff8qgnzY14lFQ
特别声明:本文转载仅仅是出于传播信息的需要,并不意味着代表本网站观点或证实其内容的真实性;如其他媒体、网站或个人从本网站转载使用,须保留本网站注明的“来源”,并自负版权等法律责任;作者如果不希望被转载或者联系转载稿费等事宜,请与我们接洽。