|
|
| 文献清单:非洲猪瘟方向 | MDPI Viruses |
|
期刊名:Viruses
期刊主页:https://www.mdpi.com/journal/viruses
非洲猪瘟(African Swine Fever, ASF)是由非洲猪瘟病毒(African Swine Fever Virus, ASFV)引起的一种烈性传染病,对全球生猪产业造成严重经济损失。ASFV是一种复杂的双链DNA病毒,具有广泛的遗传多样性和强大的环境适应性,其防控面临巨大挑战。近年来,随着分子生物学、免疫学和诊断技术的快速发展,ASFV研究取得了显著进展。
本期特刊精选了10篇高质量研究论文,涵盖ASFV的分子流行病学、致病机制、宿主互作、疫苗研发及诊断技术等多个关键领域,旨在为研究者提供全面的学术参考。欢迎访问原文链接,深入探索ASFV研究的前沿动态。
1. Characterization of a Novel African Swine Fever Virus p72 Genotype II from Nigeria
尼日利亚一种新型非洲猪瘟病毒p72基因II型的鉴定
by Aruna Ambagala, Kalhari Goonewardene, Lindsey Lamboo, Melissa Goolia, Cassidy Erdelyan, Mathew Fisher, Katherine Handel, Oliver Lung, Sandra Blome, Jacqueline King, Jan Hendrik Forth, Sten Calvelage, Edward Spinard, Douglas P. Gladue, Charles Masembe, Adeyinka J. Adedeji, Toyin Olubade, Nanven A. Maurice, Hussaini G. Ularamu and Pam D. Luka
Viruses2023,15(4), 915;https://doi.org/10.3390/v15040915
Available Online:https://www.mdpi.com/1999-4915/15/4/915

2. A Spontaneously Occurring African Swine Fever Virus with 11 Gene Deletions Partially Protects Pigs Challenged with the Parental Strain
具有11个基因缺失的自发突变非洲猪瘟病毒对亲本株攻击猪的部分保护作用
by Tomoya Kitamura, Kentaro Masujin, Reiko Yamazoe, Ken-ichiro Kameyama, Mizuki Watanabe, Mitsutaka Ikezawa, Manabu Yamada and Takehiro Kokuho
Viruses2023,15(2), 311;https://doi.org/10.3390/v15020311
Available Online:https://www.mdpi.com/1999-4915/15/2/311

3. African Swine Fever Virus Interaction with Host Innate Immune Factors
非洲猪瘟病毒与宿主天然免疫因子的相互作用
by Ayoola Ebenezer Afe, Zhao-Ji Shen, Xiaorong Guo, Rong Zhou and Kui Li
Viruses2023,15(6), 1220;https://doi.org/10.3390/v15061220
Available Online:https://www.mdpi.com/1999-4915/15/6/1220

4. Point-of-Care Testing for Sensitive Detection of the African Swine Fever Virus Genome
非洲猪瘟病毒基因组高灵敏度即时检测方法
by Ahmed Elnagar, Sandra Blome, Martin Beer and Bernd Hoffmann
Viruses2022,14(12), 2827;https://doi.org/10.3390/v14122827

5. I329L: A Dual Action Viral Antagonist of TLR Activation Encoded by the African Swine Fever Virus (ASFV)
I329L:非洲猪瘟病毒编码的TLR激活双重拮抗蛋白
by Sílvia Correia, Pedro Luís Moura, Sónia Ventura, Alexandre Leitão and Robert Michael Evans Parkhouse
Viruses2023,15(2), 445;https://doi.org/10.3390/v15020445

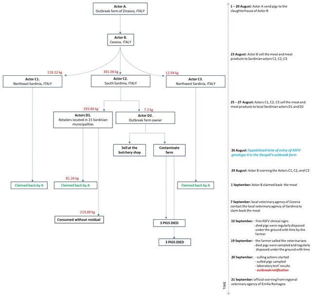
6. The Long-Jumping of African Swine Fever: First Genotype II Notified in Sardinia, Italy
非洲猪瘟病毒的跨区域传播:意大利撒丁岛首次报告的基因II型毒株
by Silvia Dei Giudici, Federica Loi, Sonia Ghisu, Pier Paolo Angioi, Susanna Zinellu, Mariangela Stefania Fiori, Francesca Carusillo, Diego Brundu, Giulia Franzoni, Giovanni Maria Zidda, Paolo Tolu, Ennio Bandino, Stefano Cappai and Annalisa Oggiano
Viruses2024,16(1), 32;https://doi.org/10.3390/v16010032
Available Online:https://www.mdpi.com/1999-4915/16/1/32

7. Functional Landscape of African Swine Fever Virus–Host and Virus–Virus Protein Interactions
非洲猪瘟病毒-宿主及病毒-病毒蛋白互作的功能图谱
by Katarzyna Magdalena Dolata, Gang Pei, Christopher L. Netherton and Axel Karger
Viruses2023,15(8), 1634;https://doi.org/10.3390/v15081634
Available Online:https://www.mdpi.com/1999-4915/15/8/1634

8. Developing an Indirect ELISA for the Detection of African Swine Fever Virus Antibodies Using a Tag-Free p15 Protein Antigen
基于无标签p15蛋白抗原的非洲猪瘟病毒抗体间接ELISA检测方法开发
by Zhi Wu, Huipeng Lu, Dewei Zhu, Jun Xie, Fan Sun, Yan Xu, Hua Zhang, Zhijun Wu, Wenlong Xia and Shanyuan Zhu
Viruses2023,15(9), 1939;https://doi.org/10.3390/v15091939
Available Online:https://www.mdpi.com/1999-4915/15/9/1939

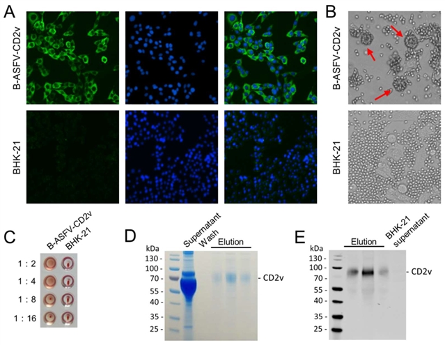
9. Mammalian Cell-Line-Expressed CD2v Protein of African Swine Fever Virus Provides Partial Protection against the HLJ/18 Strain in the Early Infection Stage
哺乳动物细胞系表达的非洲猪瘟病毒CD2v蛋白对HLJ/18毒株早期感染的部分保护作用
by Rong-Hong Hua, Jing Liu, Shu-Jian Zhang, Ren-Qiang Liu, Xian-Feng Zhang, Xi-Jun He, Dong-Ming Zhao and Zhi-Gao Bu
Viruses2023,15(7), 1467;https://doi.org/10.3390/v15071467
Available Online:https://www.mdpi.com/1999-4915/15/7/1467

10. Evaluation of the Deletion of the African Swine Fever Virus Gene O174L from the Genome of the Georgia Isolate
非洲猪瘟病毒格鲁吉亚分离株O174L基因缺失的评估
by Elizabeth Ramirez-Medina, Lauro Velazquez-Salinas, Ayushi Rai, Nallely Espinoza, Alyssa Valladares, Ediane Silva, Leeanna Burton, Edward Spinard, Amanda Meyers, Guillermo Risatti, Sten Calvelage, Sandra Blome, Douglas P. Gladue and Manuel V. Borca
Viruses2023,15(10), 2134;https://doi.org/10.3390/v15102134
Available Online:https://www.mdpi.com/1999-4915/15/10/2134

我们期待这些研究能为ASF防控策略的优化提供科学支持,并推动该领域的进一步发展。
特刊仍在征稿阶段,欢迎广大学者投稿:https://www.mdpi.com/journal/viruses/topical_collections/29AEI7OCVZ
Viruses期刊介绍
主编:Eric O. Freed, Center for Cancer Research, National Cancer Institute, USA
涵盖人类病毒和病毒疾病,动物病毒,植物病毒,病毒免疫、疫苗和抗病毒药物以及朊病毒等各方面研究,目前已被 SCIE (Web of Science)、MEDLINE (PubMed) 等数据库收录。
|
2024Impact Factor
|
3.5
|
|
202
4
CiteScore
|
7.
7
|
|
Time to First Decision
|
17.1 Days
|
|
Acceptance to Publication
|
2.
7
Days
|
特别声明:本文转载仅仅是出于传播信息的需要,并不意味着代表本网站观点或证实其内容的真实性;如其他媒体、网站或个人从本网站转载使用,须保留本网站注明的“来源”,并自负版权等法律责任;作者如果不希望被转载或者联系转载稿费等事宜,请与我们接洽。