|
|
| Pharmacy 2025 封面文章荐读 | 系统图谱与视觉思维:教育中的关系药理学 |
|
论文标题:Visual Thinking to Explore “Relational Pharmacology”: Systemic Maps for Managing Non-Selective Antidepressants in Cardiovascular Prevention
论文链接:https://www.mdpi.com/2226-4787/13/4/91
期刊名:Pharmacy
期刊主页:https://www.mdpi.com/journal/pharmacy
研究背景
现代医疗实践中,患者多重用药(Polypharmacy)现象日益普遍,这给药物治疗管理带来了巨大挑战。传统的药理学教学采用“还原论”方法,侧重于孤立地分析单个药物的效应,难以应对现实中多种药物通过共享代谢途径或作用机制产生的复杂相互作用。在药学教育中,学生不仅需要记忆药物知识,更需要培养批判性思维和解决实际药物治疗问题的能力,特别是在心血管疾病合并抑郁等复杂共病场景下。本文旨在探讨如何利用一种创新的教学方法——“关系药理学”及其核心工具“系统图谱”,来帮助学生超越传统的碎片化学习,整合理解药物在复杂生理系统中的相互作用,并最终解决一个核心问题:如何通过可视化教学工具提升药学学生对多重用药患者进行临床风险评估与决策的能力?

研究过程与结果
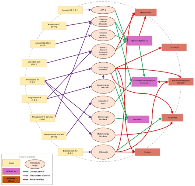
本研究提出并实践了“关系药理学”的教学理念,其核心是运用“系统图谱”这一可视化工具。与传统方法(如列出每种药物的作用机制、相互作用和不良反应表格)不同,系统图谱以图形化方式动态整合患者所有用药信息。它将每种药物与描述其关键作用机制和潜在效应的关键词(圆圈表示)相连,通过箭头和颜色编码直观展示药物间的相互作用点、重叠的药理效应(如共同的α-肾上腺素能阻断作用)以及可能累积的不良反应(如抗胆碱能效应)。研究者以一个74岁患有冠状动脉缺血史并服用多种心血管预防药物,后因丧子之痛加用氟哌噻吨美利曲辛(一种非选择性抗抑郁复方制剂)的复杂病例为例,演示了系统图谱的应用。通过构建图谱,可以清晰识别出患者出现的低血压、口干、嗜睡等症状与多种药物(如美利曲辛、氟哌噻吨以及原有药物卡维地洛等)在α-阻断和抗胆碱能作用上的累积效应直接相关,从而快速定位问题核心,并为调整治疗方案(如更换为无胆碱能或去甲肾上腺素能效应的选择性5-羟色胺再摄取抑制剂)提供了清晰的推理路径。

图1. 以可视化的方式展示了每种药物如何与包含关键术语的圆圈相连,这些术语描述了药物的作用机制和潜在效应
为评估该教学方法的成效,研究在洛约拉安达卢西亚大学药学专业三年级学生中进行了实践。教学过程采用渐进式结构:首先由教师展示预制的系统图谱并进行讲解,随后通过教师板演、学生小组协作构建、个人独立练习等环节,逐步引导学生掌握图谱的构建与分析方法。课程结束后对45名学生进行的调查显示,绝大多数学生认为系统图谱有助于识别药物治疗相关问题(91.1%同意或非常同意)、支持制定解决方案(93.3%),并提供了系统化检索信息解决临床问题的方法(86.3%)。大部分学生(77.3%)认为该方法对其未来的患者护理具有价值,仅少数学生(26.7%)认为该方法使用困难或令人困惑。这表明系统图谱作为一种教学工具,在帮助学生整合药理学知识、发展临床推理技能方面获得了积极的接受度和认可。
研究总结
本研究系统阐述了“关系药理学”理念及其教学工具“系统图谱”在应对复杂多重用药临床案例中的价值。通过一个心血管预防合并抑郁治疗的具体病例,研究证明,相较于传统的列表式分析方法,系统图谱能够通过可视化整合,更有效地揭示多种药物间复杂的药效学相互作用网络,帮助学生及从业者快速定位药物-治疗问题的核心,如不良反应的叠加机制。这种教学方法契合建构主义学习理论,鼓励学生将新学的药理学知识与已有的分子生物学、病理生理学知识进行实质性连接,从而促进深度学习与知识整合。学生反馈进一步支持了该工具在提升问题识别、决策支持和未来执业准备方面的潜在效用。尽管系统图谱的实施对师生均提出更高的时间与认知要求,且可能简化某些临床细微差别,但它代表了一种必要的教学范式转变,即从孤立药物知识的学习转向对药物治疗作为动态系统关系的理解。这项工作为药学课程设计提供了创新思路,强调通过可视化思维工具培养未来药师管理复杂药物治疗和进行有效临床决策的关键能力。
García-Domínguez, I.; Rodríguez-Luna, A.; Machuca, M. Visual Thinking to Explore “Relational Pharmacology”: Systemic Maps for Managing Non-Selective Antidepressants in Cardiovascular Prevention.Pharmacy2025, 13, 91.https://doi.org/10.3390/pharmacy13040091
Pharmacy期刊介绍
主编:David J. Wright, University of Leicester, UK
期刊主题涵盖药学服务及临床药学实践、药学教育与培训、药物信息学、分析学及相关技术、药物经济学、法律法规等药物及医疗卫生领域多个方面。目前期刊已被ESCI (Web of Science)、PubMed、PMC、Embase等多个数据库收录。
|
2024 Impact Factor
|
1.8
|
|
Time to First Decision
|
22.9 Days
|
|
Acceptance to Publication
|
4.6 Days
|
特别声明:本文转载仅仅是出于传播信息的需要,并不意味着代表本网站观点或证实其内容的真实性;如其他媒体、网站或个人从本网站转载使用,须保留本网站注明的“来源”,并自负版权等法律责任;作者如果不希望被转载或者联系转载稿费等事宜,请与我们接洽。