|
|
| FMD | 精彩荐读:调节性T细胞在骨折愈合中具有独特的“修复”作用 |
|
论文标题:A distinct “repair” role of regulatory T cells in fracture healing
期刊:Frontiers of Medicine
作者:Tingting Wu, Lulu Wang, Chen Jian, Zhenhe Zhang, Ruiyin Zeng, Bobin Mi, Guohui Liu , Yu Zhang, Chen Shi
发表时间:28 Nov 2023
DOI:10.1007/s11684-023-1024-8
微信链接:点击此处阅读微信文章
导 读
华中科技大学同济医学院附属协和医院史琛等在Frontiers of Medicine发表研究论文《调节性T细胞在骨折愈合中具有独特的“修复”作用》(A distinct “repair” role of regulatory T cells in fracture healing)。本研究揭示了骨折愈合过程中,局部富集的调节性T细胞通过分泌细胞因子双调蛋白,直接激活PI3K/AKT信号通路以促进成骨前体细胞的增殖与分化,从而发挥非免疫依赖性的“修复”功能。
在骨折治疗领域,延迟愈合和不愈合仍然是临床上面临的重要挑战,约有5%至10%的患者受此困扰。骨折愈合是一个复杂的过程,涉及炎症反应、软骨痂形成、骨痂形成和骨重塑等多个阶段,免疫细胞在这一过程中发挥着关键的调节作用。调节性T细胞作为免疫系统的重要组成部分,以其抑制免疫反应和减轻炎症的能力而闻名。近年来,研究发现调节性T细胞在非淋巴组织中表现出超出免疫调节的功能,例如,在肌肉、心脏和肺部损伤修复中发挥促进作用,然而,其在骨折愈合过程中的具体作用,尤其是非免疫学方面的功能,尚不明确。
华中科技大学同济医学院附属协和医院史琛等系统探讨了调节性T细胞在骨折愈合中的独特作用。研究团队通过动物模型和细胞实验,结合单细胞测序技术,揭示了调节性T细胞在骨折局部富集的现象,并进一步阐明其通过双调蛋白直接促进成骨前体细胞增殖与分化的新机制。
研究首先建立了小鼠股骨骨折模型,并分析了不同组织中调节性T细胞的比例变化。流式细胞术结果显示,在骨折后第5天,骨痂中调节性T细胞的比例显著上升,达到14.8%,远高于脾脏和外周血中的水平,并且这一高比例在骨折后第14天和第21天仍得以维持(图1)。这一富集现象提示调节性T细胞可能参与骨折愈合过程。为了探究其来源,研究团队通过阻断淋巴细胞从淋巴组织向循环池迁移的药物FTY720进行处理,发现骨痂中CD4阳性T细胞和调节性T细胞的比例均下降,说明部分细胞来源于循环池(图2)。同时,细胞增殖标志物Ki67和EdU检测显示,骨痂中的调节性T细胞具有较高的局部增殖能力,此外,部分细胞表达胸腺来源标志物神经纤毛细胞-1和Helios,提示还存在外周诱导的来源。

图1 骨折部位调节性T细胞的聚集

图2 骨折部位调节性T细胞的来源
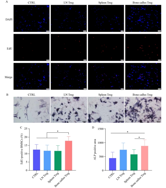
为进一步验证骨痂调节性T细胞的功能,研究团队从骨痂、脾脏和非引流淋巴结中分选调节性T细胞,与骨髓间充质干细胞进行共培养。结果显示,骨痂来源的调节性T细胞能够显著促进骨髓间充质干细胞的增殖和成骨分化,表现为EdU阳性细胞比例增加和碱性磷酸酶染色阳性面积扩大(图3)。在体内功能缺失实验中,通过注射抗CD25抗体部分清除调节性T细胞后,小鼠骨折愈合受到明显损害,骨折间隙增大,骨痂体积减小,微CT扫描显示骨密度、骨体积等参数显著下降(图4)。此外,成骨相关基因如I型胶原、骨钙素和RUNX2的mRNA表达水平也出现下调。

图3 骨痂调节性T细胞促进骨髓间充质干细胞增殖与成骨分化

图4 调节性T细胞耗竭损害骨折愈合
为深入探索骨痂调节性T细胞的分子特征,研究团队进行了单细胞TCR和RNA测序。分析发现,骨痂调节性T细胞具有独特的TCR序列,与脾脏来源的细胞无重叠,且克隆性扩增明显(图5)。基因表达谱比较显示,骨痂调节性T细胞中多个与组织修复、细胞增殖和血管生成相关的基因上调,其中双调蛋白编码基因表达差异最为显著。流式细胞术进一步在蛋白水平验证了双调蛋白在骨痂调节性T细胞中的高表达。

图5 骨痂调节性T细胞具有独特的T细胞受体谱系和转录组特征
在此基础上,研究团队直接使用双调蛋白处理骨髓间充质干细胞,发现其以浓度依赖的方式促进细胞增殖和成骨分化,表现为EdU阳性细胞比例上升、碱性磷酸酶和茜素红染色阳性面积增加(图6)。机制研究表明,双调蛋白通过激活磷脂酰肌醇3-激酶/蛋白激酶B信号通路,上调磷酸化AKT、RUNX2和骨形态发生蛋白2的表达,而这一效应可被通路抑制剂逆转。在动物实验中,局部或全身补充双调蛋白能够显著改善因调节性T细胞耗竭导致的骨折愈合延迟,微CT和血清骨代谢指标如骨钙素和骨源性碱性磷酸酶均显示愈合情况得到恢复。

图6 双调蛋白促进骨髓间充质干细胞增殖与成骨分化
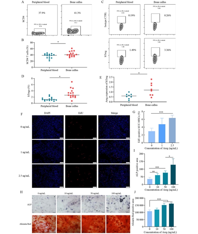
研究还初步探索了人体中的相关现象。收集骨折患者的骨痂和外周血样本后,流式细胞术分析显示骨痂中CD4阳性T细胞和调节性T细胞的比例均高于外周血,且骨痂调节性T细胞中双调蛋白的mRNA表达水平更高(图7)。在人脐带间充质干细胞中,双调蛋白同样表现出促进增殖和成骨分化的作用,提示其在人类骨折愈合中可能具有类似功能。

图7 双调蛋白在人类骨折愈合中的作用探索
这项研究系统揭示了调节性T细胞在骨折愈合中的非免疫学功能,阐明了其通过分泌双调蛋白直接促进成骨分化的新机制,为临床骨折治疗提供了新的潜在靶点。调节性T细胞及其产物双调蛋白可能成为促进骨再生、预防不愈合的治疗策略,具有重要的转化医学价值。未来研究可在更大规模的临床样本中进一步验证其应用潜力,并探索其与其他治疗手段的协同作用。
原文信息
标题
A distinct “repair” role of regulatory T cells in fracture healing
作者
Tingting Wu1,2, Lulu Wang1,2, Chen Jian1,2, Zhenhe Zhang3, Ruiyin Zeng3, Bobin Mi3, Guohui Liu3, Yu Zhang1,2, Chen Shi1,2
机构
1. Department of Pharmacy, Union Hospital, Tongji Medical College, Huazhong University of Science and Technology, Wuhan 430022, China
2. Hubei Province Clinical Research Center for Precision Medicine for Critical Illness, Wuhan 430022, China
通讯作者
Chen Shi
引用这篇文章
Tingting Wu, Lulu Wang, Chen Jian, Zhenhe Zhang, Ruiyin Zeng, Bobin Mi, Guohui Liu, Yu Zhang, Chen Shi. A distinct “repair” role of regulatory T cells in fracture healing. Front. Med., 2024, 18(3): 516-537
https://doi.org/10.1007/s11684-023-1024-8
https://journal.hep.com.cn/fmd/EN/10.1007/s11684-023-1024-8
https://link.springer.com/article/10.1007/s11684-023-1024-8
感谢作者对Frontiers of Medicine的信任和支持。
期刊简介
Frontiers of Medicine是中国工程院院刊,由教育部主管,高等教育出版社、中国工程院与上海交通大学医学院附属瑞金医院共同主办。期刊聚焦医学前沿领域的学术进展,关注国际研究热点与中国优秀研究成果,主编为陈赛娟院士、张伯礼院士和王小凡院士。主要报道领域涵盖临床医学、基础医学、转化医学、流行病学、公共卫生、中医药学和人工智能医学等,刊载文章类型包括Research Article、Review、Perspective、Editorial、Case Report、Comment、Letter等。
期刊已被SCI、PubMed、Scopus、中国科技核心期刊、中国科学引文数据库(CSCD)核心库、第三批临床医学领域高质量科技期刊分级目录T1级、化学文摘数据库(CAS)等权威数据库收录,在2025中国科学院文献情报中心期刊分区表医学大类中位列二区。
在线浏览
https://journal.hep.com.cn/fmd
https://link.springer.com/journal/11684
投稿
https://mc.manuscriptcentral.com/fmd
特别声明:本文转载仅仅是出于传播信息的需要,并不意味着代表本网站观点或证实其内容的真实性;如其他媒体、网站或个人从本网站转载使用,须保留本网站注明的“来源”,并自负版权等法律责任;作者如果不希望被转载或者联系转载稿费等事宜,请与我们接洽。