|
|
| FMD | 精彩荐读:肝祖细胞自噬通过调控外泌体miRNAs抑制血吸虫病肝纤维化 |
|
论文标题:Autophagy in hepatic progenitor cells modulates exosomal miRNAs to inhibit liver fibrosis in schistosomiasis
期刊:Frontiers of Medicine
作者:Yue Yuan, Jiaxuan Li, Xun Lu, Min Chen, Huifang Liang, Xiao-ping Chen, Xin Long, Bixiang Zhang, Song Gong, Xiaowei Huang, Jianping Zhao, Qian Chen
发表时间:12 Apr 2024
DOI:10.1007/s11684-024-1079-1
微信链接:点击此处阅读微信文章
导 读
华中科技大学同济医学院附属同济医院赵建平、陈茜等在Frontiers of Medicine发表研究论文《肝祖细胞自噬通过调控外泌体miRNAs抑制血吸虫病肝纤维化》(Autophagy in hepatic progenitor cells modulates exosomal miRNAs to inhibit liver fibrosis in schistosomiasis)。本研究揭示了日本血吸虫感染中,肝祖细胞通过自噬障碍调控细胞外囊泡的miRNA分泌,进而抑制肝星状细胞活化与肝纤维化的新机制。该发现为理解血吸虫病肝纤维化病理过程及开发靶向治疗策略提供了新视角。
在血吸虫病导致的肝脏损伤中,肝纤维化是其主要病理后果之一,严重时可导致门脉高压和肝功能丧失。肝祖细胞作为具有双向分化潜能的肝内干细胞,在肝脏损伤修复过程中发挥重要作用。近年研究发现,肝祖细胞不仅参与肝细胞再生,还可能通过旁分泌机制调节肝星状细胞的活化,从而影响肝纤维化进程。然而,在日本血吸虫感染背景下,肝祖细胞如何通过细胞间通讯调控纤维化的具体机制尚不明确。尤其自噬在肝祖细胞中的作用,以及其如何影响细胞外囊泡所携带的生物信息分子,成为值得深入探讨的科学问题。
华中科技大学同济医学院附属同济医院赵建平、陈茜等系统探讨了在日本血吸虫感染引起的肝纤维化过程中,肝祖细胞自噬状态的变化如何通过调控外泌体中的微小核糖核酸,进而影响肝星状细胞活化及纤维化发展的分子机制。
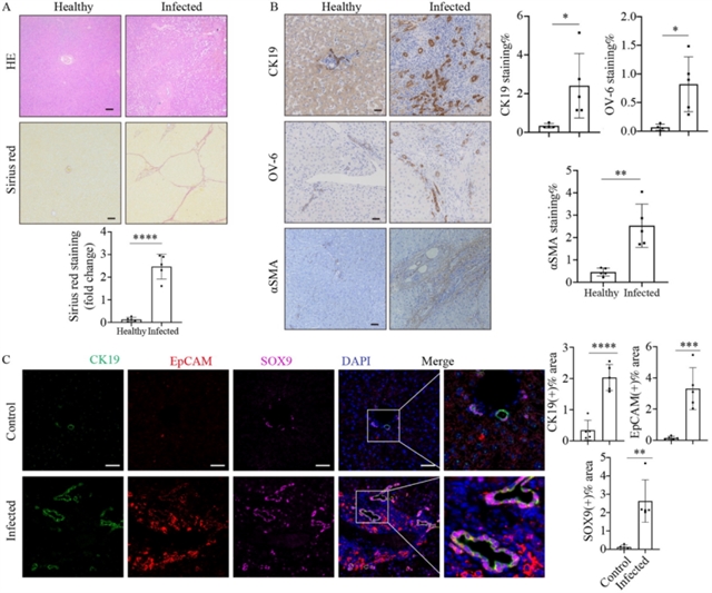
研究团队首先通过免疫组化和免疫荧光技术证实,在血吸虫感染的人和小鼠肝纤维化组织中,肝祖细胞标志物细胞角蛋白19、OV-6和α平滑肌肌动蛋白表达显著上升(图1)。免疫荧光染色显示小鼠肝组织中细胞角蛋白19、上皮细胞黏附分子和SRY相关高迁移率族盒蛋白9(SOX9)表达增加且存在共定位,提示肝祖细胞被激活。随后,在体外共培养实验中,研究人员发现来自感染后期(8周)小鼠肝祖细胞的条件培养基能够最显著地抑制肝星状细胞中α平滑肌肌动蛋白的表达(图2)。进一步通过蛋白质组学分析发现,血吸虫卵可溶性抗原刺激后,肝祖细胞中有244个蛋白表达发生显著变化,其中与自噬相关的通路明显富集。

图1 日本血吸虫感染诱导肝纤维化过程中肝祖细胞的活化

图2 肝祖细胞在体外对肝星状细胞活化的影响
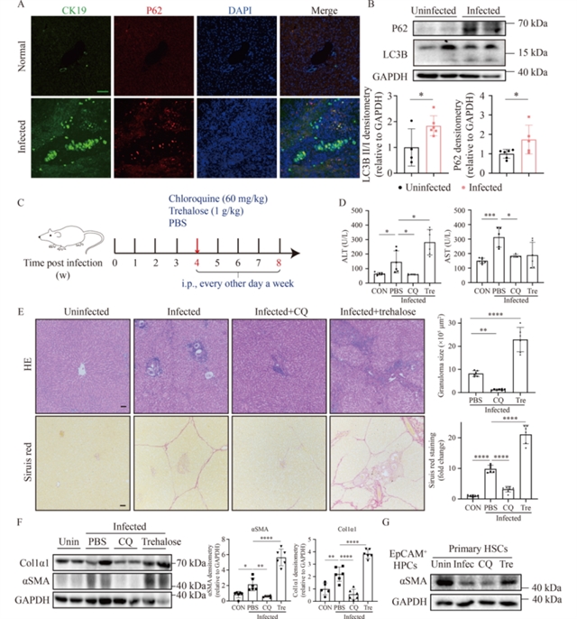
为了明确自噬在其中的作用,研究者检测了自噬标志物微管相关蛋白1轻链3B和螯合体1的表达,发现血吸虫卵可溶性抗原刺激导致自噬流受阻,自噬降解功能受损(图3)。这种自噬障碍并非由于自噬体与溶酶体融合异常,而是源于溶酶体酸化和蛋白酶活性下降,具体表现为溶酶体质子泵亚基转录水平降低、组织蛋白酶D和组织蛋白酶B成熟受阻,以及转录因子EB核转位减少。在动物模型中,使用自噬抑制剂氯喹处理感染小鼠可显著改善肝功能、减轻纤维化和肉芽肿形成;而自噬促进剂海藻糖则加重纤维化(图4),说明抑制自噬在血吸虫病肝纤维化中具有保护作用。

图3 日本血吸虫虫卵抗原刺激下肝祖细胞自噬降解受损与溶酶体功能障碍

图4 阻断自噬可改善日本血吸虫感染期间的肝祖细胞相关纤维化
进一步研究发现,肝祖细胞在血吸虫卵可溶性抗原刺激后释放的细胞外囊泡数量增加,且这些囊泡能够显著抑制肝星状细胞活化(图5)。当使用细胞外囊泡释放抑制剂GW4869或去除条件培养基中的细胞外囊泡后,肝祖细胞的抗纤维化作用被取消,这表明细胞外囊泡是肝祖细胞发挥抗纤维化作用的关键媒介。

图5 肝祖细胞通过分泌具有抗纤维化作用的细胞外囊泡抑制日本血吸虫诱导的肝纤维化
通过微小核糖核酸(miRNA)测序,研究人员鉴定出肝祖细胞来源细胞外囊泡中三种表达显著下调的微小核糖核酸:miR-1306-3p、miR-493-3p和miR-34a-5p(图6)。实验证实,自噬受损会抑制这三种微小核糖核酸向多泡体的装载,从而减少其在细胞外囊泡中的分泌。在功能上,过表达这三种微小核糖核酸可促进肝星状细胞活化,而来自血吸虫卵可溶性抗原刺激肝祖细胞的细胞外囊泡则通过减少这些微小核糖核酸的传递,抑制肝星状细胞活化(图7)。机制研究表明,miR-1306-3p可直接靶向结合叉头框蛋白O3(FOXO3)的3非翻译区,负调控其表达,从而参与肝星状细胞活化调控。

图6 自噬降解受损减少肝祖细胞来源细胞外囊泡中miRNAs的分泌

图7 miR-1306-3p对肝星状细胞的激活效应
本研究揭示了在日本血吸虫感染背景下,肝祖细胞通过自噬—细胞外囊泡—微小核糖核酸轴调控肝星状细胞活化与肝纤维化的新机制。研究不仅深化了对血吸虫病肝纤维化发病机制的理解,也为临床干预提供了新思路:通过调控肝祖细胞自噬状态或利用其来源的细胞外囊泡,可能成为治疗血吸虫病肝纤维化的潜在策略。
原文信息
标题
Autophagy in hepatic progenitor cells modulates exosomal miRNAs to inhibit liver fibrosis in schistosomiasis
作者
Yue Yuan1, Jiaxuan Li1, Xun Lu2,3, Min Chen1, Huifang Liang2,3, Xiao-ping Chen2,3, Xin Long2,3, Bixiang Zhang2,3, Song Gong4, Xiaowei Huang1, Jianping Zhao2,3, Qian Chen
机构
1. Division of Gastroenterology, Department of Internal Medicine at Tongji Hospital, Tongji Medical College, Huazhong University of Science and Technology, Wuhan 430030, China
2. Hepatic Surgery Center, Tongji Hospital, Tongji Medical College, Huazhong University of Science and Technology, Wuhan 430030, China
3. Hubei Key Laboratory of Hepato–Pancreato–Biliary Diseases, Wuhan 430030, China
4. Department of Trauma Surgery, Tongji Trauma Center, Tongji Hospital, Tongji Medical College, Huazhong University of Science and Technology, Wuhan 430030, China
通讯作者
Jianping Zhao, Qian Chen
引用这篇文章
Yue Yuan, Jiaxuan Li, Xun Lu, Min Chen, Huifang Liang, Xiao-ping Chen, Xin Long, Bixiang Zhang, Song Gong, Xiaowei Huang, Jianping Zhao, Qian Chen. Autophagy in hepatic progenitor cells modulates exosomal miRNAs to inhibit liver fibrosis in schistosomiasis.Front. Med., 2024, 18(3): 538-557
https://doi.org/10.1007/s11684-024-1079-1
https://journal.hep.com.cn/fmd/EN/10.1007/s11684-024-1079-1
https://link.springer.com/article/10.1007/s11684-024-1079-1
感谢作者对Frontiers of Medicine的信任和支持。
期刊简介
Frontiers of Medicine是中国工程院院刊,由教育部主管,高等教育出版社、中国工程院与上海交通大学医学院附属瑞金医院共同主办。期刊聚焦医学前沿领域的学术进展,关注国际研究热点与中国优秀研究成果,主编为陈赛娟院士、张伯礼院士和王小凡院士。主要报道领域涵盖临床医学、基础医学、转化医学、流行病学、公共卫生、中医药学和人工智能医学等,刊载文章类型包括Research Article、Review、Perspective、Editorial、Case Report、Comment、Letter等。
期刊已被SCI、PubMed、Scopus、中国科技核心期刊、中国科学引文数据库(CSCD)核心库、第三批临床医学领域高质量科技期刊分级目录T1级、化学文摘数据库(CAS)等权威数据库收录,在2025中国科学院文献情报中心期刊分区表医学大类中位列二区。
在线浏览
https://journal.hep.com.cn/fmd
https://link.springer.com/journal/11684
投稿
https://mc.manuscriptcentral.com/fmd
特别声明:本文转载仅仅是出于传播信息的需要,并不意味着代表本网站观点或证实其内容的真实性;如其他媒体、网站或个人从本网站转载使用,须保留本网站注明的“来源”,并自负版权等法律责任;作者如果不希望被转载或者联系转载稿费等事宜,请与我们接洽。