导读
近日,来自哈佛医学院和韦尔曼光医学中心的Seok-Hyun Yun教授研究团队开发了一种使用多个激光颗粒(LPs)读取光学条形码以识别细胞的技术——该技术将多个LPs与单个细胞相关联,每个细胞被多个具有不同特征发射峰的LPs标记,形成独特的光学条形码,以此减少条形码的重复率,提高细胞识别的可靠性。此项技术克服了传统荧光条形码技术的局限,大幅提高了可区分的细胞数量,为单细胞的大规模追踪和分析提供了新的思路。该工作以“Large-Scale Combinatorial Optical Barcoding of Cells with Laser Particles”为题,发表在国际顶尖光学期刊《Light: Science & Applications》。
研究背景
单细胞分析技术在 和临床医学领域中至关重要。光学细胞条形码技术通过为每个细胞赋予独特的光学标识符,能够实现实时、非接触、非破坏性和可重复的细胞识别,以及对活细胞的体内远程跟踪。
传统荧光团标记方法发射光谱较宽,限制了可生成的唯一条形码数量,难以满足大规模单细胞分析的需求。激光颗粒(LPs)具有窄带发射峰和宽光谱范围优势,成为单细胞条形码技术的有效解决方案。然而,现有的单模LPs可用的颜色数量有限,不足以实现细胞独特条形码化。
创新研究
基于离散光谱的组合条形码技术
团队首先展示了基于离散光谱的组合条形码技术(如图1),该技术通过调整可区分激光颜色数量l和每个细胞关联的LPs数量m来控制条形码的唯一性和重复率。在不同的l和m值下,能够实现不同的唯一条形码总数,总数由组合公式C(l,m)估算,当l?m时,近似为lm/ m!。基于此,团队展示了在1%条形码重复率下可识别的最大细胞数量,使用三个LPs可以唯一标记多达26万个细胞;使用四个LPs则可以标记多达4000万个细胞。这对于后续的实验规划具有重要参考价值,为大规模细胞标记和追踪提供了理论基础。

图1. 基于离散能量级的组合条形码技术。
高效的细胞标记方法及适用细胞类型
团队展示了两种表面功能化LPs的标记方法(如图2)以及在不同类型细胞中的适用性:聚乙烯亚胺(PEI)涂层的LPs和抗体介导的LPs。具体来说,PEI-LPs通过静电相互作用与带负电的细胞膜结合,展示出了对贴壁细胞的高标记效率;抗体介导涂层的LPs通过生物素-亲和素相互作用实现细胞表面标记,更适合于血液细胞,如淋巴细胞。团队通过实验验证了标记方法的创新性和有效性,为大规模单细胞分析提供了可靠的标记手段。

图2. 高效细胞标记方法。
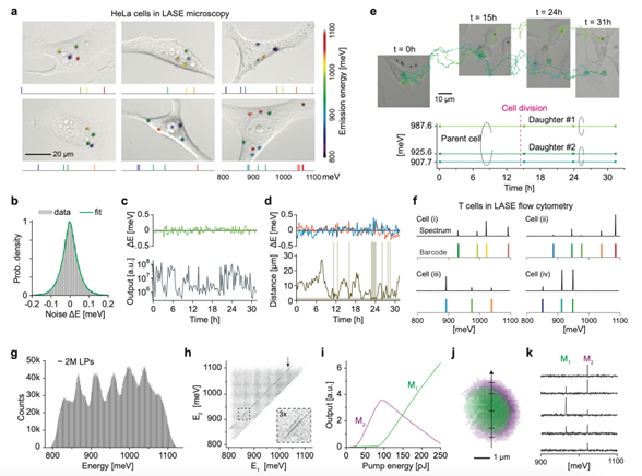
组合条形码稳定性及应用验证
团队通过一系列实验验证了组合条形码技术在实际应用中的性能和可靠性(如图3)。首先通过展示显微镜观测下LPs标记的HeLa细胞,每个细胞的光学条形码通过叠加的激光发射光谱清晰可见,验证了LPs在细胞内的稳定性和可检测性。
在长期跟踪实验中,LPs在细胞内的发射能量能够保持稳定;在细胞分裂和LPs物理接触的情况下,条形码依然保持较好的稳定性。

图3. 组合条形码的实际应用验证。
LP标记生物相容性验证
研究团队评估了PEI-LPs对细胞的毒性、细胞周期进程和基因表达的影响,结果显示PEI-LPs标记对细胞的长期生长和分化影响较小,细胞在标记后仍能正常增殖和分化,未观察到显著的生物学变化(如图4)。LP标记生物相容性验证为该技术在单细胞分析中的广泛应用提供了重要的安全性和可靠性保障。

图4. 生物相容性验证。
总结展望
作者团队开发的技术克服了传统荧光条形码技术的局限,大幅提高了可区分的细胞数量,为单细胞的大规模唯一标记、追踪和分析开辟了新的途径。将LPs标记技术与其他单细胞分析技术相结合,如单细胞测序、质谱分析等,可实现对细胞的多维度分析。此外,在应用拓展方面,此LPs的组合条形码技术,未来还可应用于临床诊断与治疗,如肿瘤细胞的追踪和罕见细胞的检测,为疾病的早期诊断、治疗效果监测和评估提供新的手段;或利用LPs标记技术对药物作用的细胞进行追踪和分析,了解药物在细胞水平的作用机制和效果,加速药物研发和筛选过程等。(来源:LightScienceApplications微信公众号)
相关论文信息:https://doi.org/10.1038/s41377-025-01809-x
特别声明:本文转载仅仅是出于传播信息的需要,并不意味着代表本网站观点或证实其内容的真实性;如其他媒体、网站或个人从本网站转载使用,须保留本网站注明的“来源”,并自负版权等法律责任;作者如果不希望被转载或者联系转载稿费等事宜,请与我们接洽。