|
|
|
|
|
科学家报道MORE SERSome技术,助力阿尔茨海默病的代谢标志物挖掘与精准诊断 |
|
|
2025年4月4日,上海交通大学生物医学工程学院叶坚、金成团队与上海交通大学医学院附属瑞金医院老年科汤荟冬在Chem期刊上发表了题为“Molecule-resolvable SERSome for metabolic profiling”的研究成果。
该研究致力于解决非标记表面增强拉曼光谱(SERS)在多指标检测中面临的技术难题,创新性地开发了分子水平可解析的表面增强拉曼光谱分子组技术(Molecule-resolvable SERSome, MORE SERSome)。研究团队通过结合激光解吸/电离质谱与SERS技术,准确鉴定出血清样本中主导非标记SERS信号的关键代谢分子,实现了非标记SERS图谱的具体分子精确解析及其相对定量分析。这一突破性进展为非标记SERS技术在代谢组学及更广泛领域的应用提供了重要的方法学支撑。
论文的通讯作者是叶坚教授、汤荟冬主任、金成副教授;共同第一作者是博士生毕心缘、住院医师钱晓杭、博士生薛邴森。
多指标检测在生物医学、环境监测和食品安全领域至关重要。SERS是一种超灵敏的分子检测技术,可在非标记条件下同时探测复杂样本中的多种分子信号。尽管结合统计分析和人工智能已能实现样本区分和目标分子定量分析,但复杂样本中对信号产生主要贡献的分子种类未知以及大量分子信号的严重混叠仍限制了其在精准分子识别中的应用。若能实现分子级可解析的SERS,将极大提升其在分析化学和生物医学领域的价值。阿尔茨海默病(AD)是最常见的痴呆类型,预计到2050年患者将超一亿。现有诊断依赖脑脊液Aβ、Tau检测及PET成像,但成本高、侵入性强,难以普及。
研究表明,AD伴随外周血代谢异常,血液代谢检测因低成本、无创,被认为更适用于早筛。然而,当前的代谢检测主流技术如质谱仍由于设备昂贵、耗时长,难以满足临床需求。因此,开发高效、低成本的血液多指标代谢物检测技术,将助力AD研究,并提升早筛与精准诊断能力。

图1:MORE SERSome方法学示意图。
本研究在团队前期开发的表面增强拉曼光谱分子组(SERSome)的基础上,提出了分子水平可解析的表面增强拉曼光谱分子组技术(MORE SERSome)(图1)。基于SERS纳米颗粒对复杂样本中分子的选择性富集与增强的双重特性,主要鉴定了颗粒表面富集的血清代谢分子。通过结合激光解吸/电离质谱和SERS技术,识别颗粒表面所富集的血清代谢分子种类,从而构建了针对人血清非标记SERS代谢图谱检测的目标代谢物组。采用这些代谢分子的标准SERS光谱对原始非标记血清SERS代谢图谱进行解混,最终所获得的代谢物光谱贡献值可以用于反映不同样本间的分子相对浓度差异(图2)。

图2:血清非标记SERS图谱的分子水平解析。
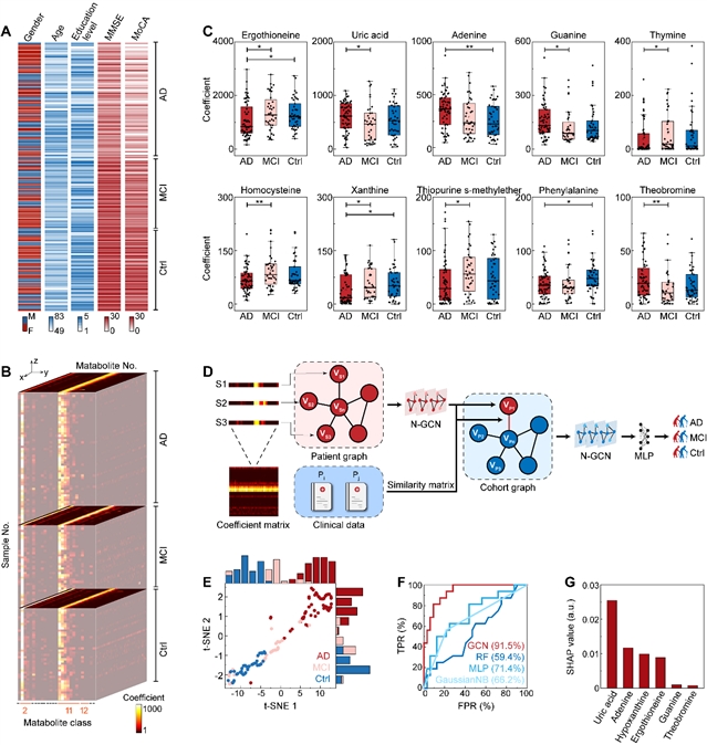
研究团队将MORE SERSome技术在AD血液代谢物检测中进行了进一步应用。基于MORE SERSome所获得的代谢物贡献值,采用Wilcoxon秩和检验筛选出多种在AD及轻度认知障碍患者中显著变化的代谢物,其中包括麦角硫因、尿酸等已被报道与AD病理机制相关的重要分子。此外,为了探索MORE SERSome技术用于临床诊断的潜力,研究人员构建了SERSome-图卷积神经网络,最终实现了AUC高达91.5%的AD区分能力。

图3:MORE SERSome技术用于阿尔茨海默病的代谢标志物挖掘与精确诊断。
综上所述,MORE SERSome技术为非标记SERS图谱分子水平解析提供了通用的方法学,未来可广泛推广于不同检测体系乃至SERS以外的非标记检测的分子水平解析中。(来源:科学网)
相关论文信息:https://doi.org/10.1016/j.chempr.2025.102528