|
|
|
|
|
FMD 精彩荐读:成人弥漫性胶质瘤中EMPM分子亚型的时空一致性 |
|
|
论文标题:Temporal and spatial stability of the EM/PM molecular subtypes in adult diffuse glioma
期刊: Frontiers of Medicine
作者:Jing Feng, Zheng Zhao, Yanfei Wei, Zhaoshi Bao, Wei Zhang, Fan Wu, Guanzhang Li, Zhiyan Sun, Yanli Tan, Jiuyi Li, Yunqiu Zhang, Zejun Duan, Xueling Qi, Kai Yu , Zhengmin Cong, Junjie Yang, Yaxin Wang, Yingyu Sun, Fuchou Tang, Xiaodong Su, Chuan Fang, Tao Jiang, Xiaolong Fan
发表时间:15 Apr 2023
DOI:10.1007/s11684-022-0936-z
微信链接:点击此处阅读微信文章
导 读
现有的研究还无法确定成人胶质瘤亚型特异性的易感性,将其映射到发育程序或许能有新的发现。基于此,研究人员提出EM/PM分类方案。但是,EM/PM分子亚型在时空上是否具有一致性尚未得到验证。北京师范大学樊小龙教授等人在Frontiers of Medicine发表研究论文《成人弥漫性胶质瘤中EM/PM分子亚型的时空一致性》(Temporal and spatial stability of the EM/PM molecular subtypes in adult diffuse glioma)。本文通过分析多种样本,证明成人弥漫性胶质瘤中EM/PM分子亚型具有时空一致性,为揭示胶质瘤新靶点及精准医疗提供了依据。
成人弥漫性胶质瘤的治疗面临诸多挑战,虽已有针对其基因组改变的详细研究在开展,但至今尚未能明确亚型特异性的易感性,难以找到针对不同亚型的有效治疗靶点。研究人员猜想将胶质瘤与发育程序相联系,或许能够揭示出那些和基因组改变关联不紧密的新易感点。然而,尽管现有研究从多个方面进行了探索,但基于EM/PM分类的分子亚型在时间和空间上的一致性仍不明确。来自北京师范大学的樊小龙教授等人通过分析多种样本,证明成人弥漫性胶质瘤中EM/PM分子亚型具有时空一致性,为揭示胶质瘤新靶点及精准医疗提供了依据。
研究发现,成人胶质瘤可分为EM或PM亚型。其中,EM胶质瘤患者中位总生存期约1.1年,PM胶质瘤患者则显著更长,且两者在诊断年龄上呈现出明显的亚型特异性。从基因组角度来看,EM胶质瘤大多存在7号染色体获得和10号染色体缺失,仅有少部分出现IDH突变;而PM胶质瘤则大多存在IDH突变,并且1p19q共缺失与ATRX、TP53突变相互排斥。
对70例患者的纵向队列分析发现,EM和PM亚型在配对样本里能够稳定维持(图1)。其中,EM胶质瘤进展迅速,无进展生存期和总生存期较短,PM胶质瘤则相反。通过进一步的RNAscope分析,验证了相关标记物在肿瘤进展过程中的表达稳定性。在对TCGA等139对样本的研究中,同样验证了多数样本对可维持该亚型,即便TMZ诱导高突变样本也是如此,且其维持率高于传统亚型。基因组分析显示继发样本存在CNV和SNV增加,但是关键的基因组改变得以保留。继发PM胶质瘤中CDC20-M表达升高,EM胶质瘤细胞增殖和基因组不稳定程度高且CDC20-M表达相当。

图1 EM/PM分子亚型的时间一致性
从空间角度来看,对12个GBM多区域样本及其他相关样本的研究表明,尽管存在肿瘤内基因组异质性,所有样本均能维持EM或PM亚型(图2),而部分样本存在2-3种TCGA亚型,关键基因组改变在区域间大多得以保留,部分样本有区域特异性SNV。

图2 EM/PM分子亚型的空间一致性
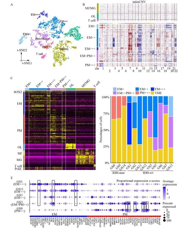
在探究与神经干细胞/祖细胞池的关系时,基于12个胶质瘤的单细胞RNA测序数据集分析,本研究识别出了8个细胞群,确定了恶性细胞群特征及基因的表达情况,并据此划分了亚群(图3)。在不同数据集中验证发现IDH突变和野生型胶质瘤恶性细胞有不同特征基因表达模式且与特定细胞群相关(图4),基因本体分析显示不同亚群特征基因在不同功能途径富集。

图3 在单细胞层面,EM和PM特征的表达互不重叠

图4 胶质瘤细胞群与不同V-SVZ干细胞/祖细胞区室的相似性
最后,通过分析不同胶质瘤单细胞RNA测序数据发现,原发性和继发性EM胶质瘤中巨噬细胞和血管内皮细胞比例高于原发性PM胶质瘤,继发性PM胶质瘤中这两种细胞更多。
该研究证明了EM和PM分子亚型在成人弥漫性胶质瘤中的时空一致性,这为深入了解胶质瘤的发生、发展和演进机制提供了关键依据。研究还发现了恶性细胞与特定细胞类型的关联,这对于探索胶质瘤的起源和靶向治疗靶点具有重要的指导价值,有望推动成人弥漫性胶质瘤治疗领域取得新突破。
期刊介绍
Frontiers of Medicine专注于发表临床医学和基础医学领域的最新研究成果,旨在通过全球医疗专业人员之间的交流促进健康和医疗保健的发展。该刊采用严格的同行评审和编辑流程,确保发表的文章的科学准确性、新颖性和重要性。
原文信息
标题
Temporal and spatial stability of the EM/PM molecular subtypes in adult diffuse glioma
作者
Jing Feng1, Zheng Zhao2, Yanfei Wei1, Zhaoshi Bao3, Wei Zhang3, Fan Wu2, Guanzhang Li2, Zhiyan Sun2, Yanli Tan4, Jiuyi Li5, Yunqiu Zhang6, Zejun Duan7, Xueling Qi7, Kai Yu8, Zhengmin Cong1, Junjie Yang1, Yaxin Wang1, Yingyu Sun1, Fuchou Tang8, Xiaodong Su8, Chuan Fang9, Tao Jiang2,3,10, Xiaolong Fan1,10
机构
1. Beijing Key Laboratory of Gene Resource and Molecular Development, Laboratory of Neuroscience and Brain Development, Beijing Normal University, Beijing 100875, China
2. Beijing Neurosurgical Institute, Beijing 100070, China
3. Department of Neurosurgery, Beijing Tiantan Hospital, Capital Medical University, Beijing 100070, China
4. Department of Pathology, Affiliated Hospital of Hebei University, Baoding 071000, China
5. Gendya Biotechnology Ltd., Beijing 100176, China
6. Center of Growth Metabolism & Aging, Key Laboratory of Bio-Resource and Eco-Environment of Ministry of Education, College of Life Sciences, Sichuan University, Chengdu 610065, China
7. Department of Pathology, Sanbo Brain Hospital, Capital Medical University, Beijing 100093, China
8. Biodynamic Optical Imaging Center (BIOPIC), School of Life Sciences, Peking University, Beijing 100871, China
9. Department of Neurosurgery, Affiliated Hospital of Hebei University, Baoding 071000, China; Hebei Key Laboratory of Precise Diagnosis and Treatment of Glioma, Baoding 071000, China
10. Chinese Glioma Genome Atlas Network (CGGA), Beijing 100070, China
通讯作者
Chuan Fang, Tao Jiang, Xiaolong Fan
引用这篇文章
Jing Feng, Zheng Zhao, Yanfei Wei, Zhaoshi Bao, Wei Zhang, Fan Wu, Guanzhang Li, Zhiyan Sun, Yanli Tan, Jiuyi Li, Yunqiu Zhang, Zejun Duan, Xueling Qi, Kai Yu, Zhengmin Cong, Junjie Yang, Yaxin Wang, Yingyu Sun, Fuchou Tang, Xiaodong Su, Chuan Fang, Tao Jiang, Xiaolong Fan. Temporal and spatial stability of the EM/PM molecular subtypes in adult diffuse glioma. Front. Med., 2023, 17(2): 240–262
https://doi.org/10.1007/s11684-022-0936-z
https://journal.hep.com.cn/fmd/EN/10.1007/s11684-022-0936-z
https://link.springer.com/article/10.1007/s11684-022-0936-z
感谢作者对Frontiers of Medicine的信任和支持。

《前沿》系列英文学术期刊
由教育部主管、高等教育出版社主办的《前沿》(Frontiers)系列英文学术期刊,于2006年正式创刊,以网络版和印刷版向全球发行。系列期刊包括基础科学、
、工程技术和人文社会科学四个主题,是我国覆盖学科最广泛的英文学术期刊群,其中12种被SCI收录,其他也被A&HCI、Ei、MEDLINE或相应学科国际权威检索系统收录,具有一定的国际学术影响力。系列期刊采用在线优先出版方式,保证文章以最快速度发表。
中国学术前沿期刊网
http://journal.hep.com.cn

特别声明:本文转载仅仅是出于传播信息的需要,并不意味着代表本网站观点或证实其内容的真实性;如其他媒体、网站或个人从本网站转载使用,须保留本网站注明的“来源”,并自负版权等法律责任;作者如果不希望被转载或者联系转载稿费等事宜,请与我们接洽。