|
|
|
|
|
科学家利用多酚基个性化宫颈封堵器CervPlug提升辅助生殖技术的胚胎着床率 |
|
|
北京时间2025年3月19日凌晨,四川大学郭俊凌团队在Matter期刊上发表题为“Personalized cervical plug combines mechanical and biological regulation for enhanced embryo implantation and live births”的研究成果。
研究团队开发了一种3D打印宫颈封堵装置(CervPlug),采用FDA批准的生物相容性聚乳酸(PLA)制成,并依据宫颈尺寸量身定制。
全球正面临严峻的人口危机,生育率持续下降,不孕症发病率攀升已成为核心问题。据WHO统计,全球约六分之一人口受不孕不育困扰,而环境恶化和生育年龄推迟进一步加剧了这一趋势。与此同时,辅助生殖技术(ART)需求激增,然而,作为关键环节的胚胎移植,其成功率仍受限于低胚胎着床率。胚胎着床是一个复杂的时空过程,依赖于胚胎与子宫内膜的物理和生理相互作用。然而胚胎移植操作易引发子宫收缩,导致子宫蠕动和母胎界面相互作用不足,造成约15%的受精卵从宫颈流失。为提高胚胎移植后的着床率,医学界探索了多种策略,然而如何有效调节母胎界面的物理相互作用,并在移植后加强胚胎-子宫内膜的接触以防止胚胎排出极具挑战。目前,关于简单有效、安全无创,且通过增加母胎界面物理接触而提升胚胎着床的策略仍鲜有报道。
郭俊凌团队长期致力于植物多酚(植物单宁)的基础科学和前沿应用研究,自2014年构建了由18种金属离子构建的金属多酚网络材料平台(Metal-Phenolic Networks,MPN)以来,该团队深入研究了多酚独特的界面相互作用,发展了植物多酚高值转化体系(Science 2018; Sci. Adv. 2021; Nat. Nanotechnol. 2016; Nat. Commun. 2022; Cell Biomater. 2025; Matter 2023, 2025; Angew. Chem. 2014, 2019, 2023, 2024等)。
该策略巧妙结合3D打印技术与多酚超分子网络水凝胶,独特地融合了机械支撑与生物增强,构建了一种能够有效封堵宫颈口的材料。这一非侵入性装置旨在延长胚胎在宫腔内的停留时间,增强胚胎与子宫内膜的相互作用,从而提高着床成功率。同时,多酚超分子网络水凝胶作为载药平台,为胚胎着床提供适宜的子宫微环境,进一步促进着床过程,并提高最终的活产率(图1)。本研究是国际上首次将多酚材料科学应用于解决生殖医学中的重大科学与临床问题,为该领域提供了一种安全、高效、非侵入性的创新解决方案,成功促进移植胚胎的稳定着床。
宫颈作为子宫末端,存在显著的个体尺寸差异,其长纺锤形结构易在经宫颈胚胎移植中因宫缩导致胚胎排出。为此,研究团队基于大量测量的个体宫颈尺寸,设计并打印出具有螺栓状结构的CervPlugTM,通过精准匹配宫颈形态增强机械摩擦。CervPlugTM结合载有黄体酮的EGCG-ZnII纳米复合物水凝胶,实现物理阻隔与生物调控的双重功能。EGCG-ZnII纳米复合物水凝胶发挥抗氧化、抗菌、抗炎作用以及黄体酮缓释作用,协同保护胚胎发育及促进着床。
生物安全性实验证实了CervPlugTM不具细胞毒性(图2)。基于根据宫颈尺寸定制的设计,CervPlugTM能有效提高子宫腔内胚胎的保留率,并显著降低胚胎排出风险。力学实验表明,匹配宫颈尺寸的螺栓状结构可使CervPlugTM在宫颈内稳固停留,同时,其移除所需拉力仅为拉断子宫所需拉力的58%,展现出良好的安全性和可控性。力学模拟进一步揭示了CervPlugTM与宫颈之间的生物力学相互作用机制,为其稳定性与临床适用性提供了理论支持(图3)。
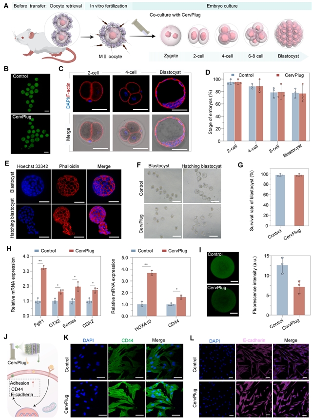
研究团队进一步探讨了CervPlugTM在胚胎发育过程中的有益作用,其在胚胎发育过程中展现出良好的生物安全性和促进胚胎着床的潜力。研究显示,CervPlugTM与胚胎共培养时,未引发胚胎凋亡或形态异常,各阶段胚胎发育率(如囊胚形成率达77.55%)与常规培养无显著差异。
同时,CervPlugTM通过多酚超分子水凝胶有益组分(如EGCG和孕酮等)显著上调胚胎发育关键基因(如HOXA10、CDX2等)表达,并减少活性氧对胚胎的损伤,增强胚胎着床潜力(图4)。在小鼠胚胎移植模型中,在宫颈处植入了CervPlugTM的实验组胚胎着床率相比于对照组提高了44%,活产幼崽数量显著增加。该装置通过宫颈处的物理屏障阻止胚胎排出,并持续释放孕酮为植入周期提供黄体支持改善子宫微环境:促进子宫内膜腺体增生,并通过调节宫颈处炎症因子(降低TNF-α、IL-6,提升IL-10等抗炎因子)维持宫颈健康。
此外,CervPlugTM显示出良好的生殖安全性,不影响宫颈纤维的分布,以及卵巢的正常生理功能(图5)。CervPlugTM通过物理屏障与生理调控协同作用,为生殖医学的临床问题提供了新的思路和方法,有望在未来的临床应用中发挥重要作用。(来源:科学网)

图1:CervPlugTM设计图及其提升胚胎移植后着床的作用机制。

图2:CervPlugTM的设计与表征。

图3:CervPlugTM的封堵效果及在宫颈处的力学模拟。

图4:CervPlugTM在胚胎发育过程中的生物安全性。

图5:CervPlugTM在胚胎移植的实际效果及其生殖安全性。
相关论文信息:https://doi.org/10.1016/j.matt.2025.102043