导读
双自由基材料在生物医学领域的实用化推进面临稳定性不足与核心功能性能难以协同优化的关键瓶颈。近日,吉林大学电子科学与工程学院阿力木教授、刘晓敏教授、卢革宇教授团队通过创新分子设计策略,成功开发出一种兼具优异近红外发光性能与超高光热转换效率的稳定Chichibabin双自由基化合物 TT-CzPh。该双自由基化合物不仅实现了6.4%的高光致发光量子产率,更展现出 87.5%的超高光热转换效率,其组装的水溶性纳米颗粒在4T1荷瘤小鼠模型中实现了精准的近红外成像引导肿瘤光热消融。相关研究成果以 “Efficient Luminescent Stable Chichibabin Diradicaloid for Near-infrared Imaging and Photothermal Therapy” 为题发表于《Light: Science & Applications》。
论文通讯作者为吉林大学电子科学与工程学院阿力木、刘晓敏和卢革宇教授,论文第一作者为吉林大学电子科学与工程学院博士研究生刘婷、朱子豪。
研究背景
双自由基化合物因独特的电子结构与优异的光物理特性,在功能材料领域长期备受关注。这类分子因分子内强烈的自旋耦合效应,普遍呈现窄带隙特征并具备优异的近红外光吸收能力,成为光热治疗等生物医学应用的理想候选材料。然而,其固有化学不稳定性及发光效率低下的问题,严重制约了实际应用,这也推动着科研人员持续探索更稳定的衍生物与类似物。2024 年,阿力木教授团队报道的氯取代发光 Chichibabin 碳氢化合物 TTM-TTM(Angew. Chem. Int. Ed. 2024, 63, e202410552),虽实现了近红外发射(λem = 780 nm)与稳定性的突破,但因分子能隙小、自旋耦合作用强,光致发光量子产率(PLQY)仅为 0.8%,难以满足光学成像与生物监测的需求。如何在保持近红外光吸收能力的同时,实现高发光效率与高光热转换效率的良好平衡,对推动双自由基材料在生物医学领域的实用化进程具有重要科学意义与应用价值。

图1. Chichibabin 双自由基分子设计策略:(a)已报道的 TTM-TTM 结构;(b)新合成的 TT-CzPh 结构;(c)TT-CzPh 的合成路线。
研究亮点
针对 TTM-TTM 的性能瓶颈,本文提出了“打破分子交替对称性+ 精准调节给体共轭结构”的创新设计策略,通过理论计算筛选巧妙地将3-取代-9-苯基-9H-咔唑(3PCz)引入TTM-TTM的骨架中,成功合成出新型 Chichibabin 烃衍生物 TT-CzPh(图1)。

图2. TT-CzPh 的光物理特性:(a)变温EPR 光谱;(b)Bleaney-Bowers方程拟合曲线;(c)TT-CzPh与TTM-TTM的吸收和发光光谱对比;(d)TT-CzPh与TTM-TTM的稳定性对比。
实验与理论表征证实,该设计实现了多重性能的跃升:扩展的外围分子结构形成空间位阻保护,使 TT-CzPh 的光稳定性显著提升,较 TTM-TTM 提高约 4 倍(图 2d);通过调节电子跃迁振子强度,TT-CzPh 在近红外区域(λem = 821 nm)的 PLQY 提升至 6.4%,是 TTM-TTM 的 8 倍,为近红外成像提供了充足信号基础;同时 TT-CzPh 展现出 87.5% 的超高光热转换效率,远超同类有机双自由基材料,为高效肿瘤消融奠定核心基础(图 3b)。
量子化学计算进一步揭示了性能提升的分子机制:3PCz 基团的引入减少了电子-空穴重叠度,既降低非辐射跃迁损失,又增强跃迁振子强度,从理论层面验证了设计策略的科学性。

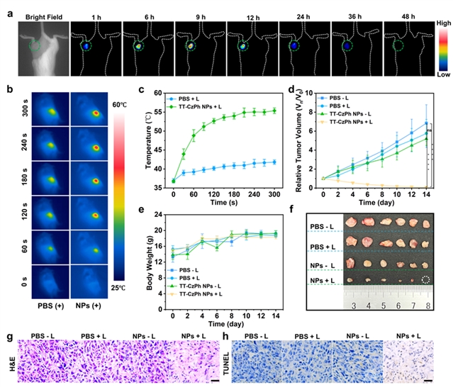
图3.双自由基及其纳米粒子的成像能力和光热性质表征。
为推进生物应用,该团队通过自组装纳米沉淀法将 TT-CzPh 制备成水溶性纳米颗粒(TT-CzPh NPs)。该纳米颗粒仍展现出多重优势:优异的生物相容性,采用DSPE-mPEG2000作为包裹材料,通过肿瘤的高通透性和滞留效应(EPR)实现被动靶向,且溶血率低至 3.4%;体内外明亮的近红外成像能力,其在 655 nm 处的摩尔吸光系数达 2.82×104M-1cm-1,是 TTM-TTM NPs 的 6.17 倍;光热转换效率仍高达 82%,且在5次激光照射循环中性能稳定(图3)。

图4. TT-CzPh NPs的体内荧光成像和光热治疗。
体内外实验进一步验证了其诊疗潜力:在 4T1 肿瘤细胞中,TT-CzPh NPs 经激光照射后可快速升温至54.3℃,实现肿瘤细胞消融。在荷瘤小鼠模型中,肿瘤部位荧光信号在注射后 9 小时达到峰值,为治疗时机提供精准指导。激光照射下,肿瘤部位温度快速升至 55℃,14 天治疗后肿瘤体积显著缩小,而小鼠体重无明显下降;并且H&E 与 TUNEL 染色证实肿瘤组织大面积坏死,小鼠主要器官无明显异常,充分验证了治疗的安全性与有效性(图 4)。
总结与展望
本研究通过创新分子设计策略,成功合成出首个兼具高效近红外发光(PLQY = 6.4%)与超高光热转换效率(87.5%)的稳定 Chichibabin 双自由基化合物 TT-CzPh。其组装的纳米颗粒实现了“近红外成像引导 + 高效光热治疗”一体化,为双自由基材料的性能调控提供了“结构优化 - 性能调控”的全新思路。
该研究不仅突破了传统双自由基材料在稳定性与发光 - 光热性能平衡上的局限,更将其应用从材料科学拓展至精准医学领域。未来,通过进一步优化纳米递送系统,有望在深层肿瘤诊疗、多模态成像等领域实现突破,为发光双自由基材料在疾病定位、肿瘤精准诊疗等生物医学场景的实际应用提供有力支撑。(来源:LightScienceApplications微信公众号)
相关论文信息:https://doi.org/10.1038/s41377-025-01993-w
特别声明:本文转载仅仅是出于传播信息的需要,并不意味着代表本网站观点或证实其内容的真实性;如其他媒体、网站或个人从本网站转载使用,须保留本网站注明的“来源”,并自负版权等法律责任;作者如果不希望被转载或者联系转载稿费等事宜,请与我们接洽。