|
|
|
|
|
FMD | 精彩荐读:TRMT2B基因变异与青少年肌萎缩侧索硬化症的关联性 |
|
|
论文标题:Association of TRMT2B gene variants with juvenile amyotrophic lateral sclerosis
期刊: Frontiers of Medicine
作者:Yanling Liu, Xi He, Yanchun Yuan, Bin Li, Zhen Liu, Wanzhen Li, Kaixuan Li, Shuo Tan, Quan Zhu, Zhengyan Tang, Feng Han, Ziqiang Wu, Lu Shen, Hong Jiang, Beisha Tang, Jian Qiu, Zhengmao Hu, Junling Wang
发表时间: 15 Feb 2024
DOI: 10.1007/s11684-023-1005-y
微信链接:点击此处阅读微信文章
导 读
中南大学湘雅医院王俊岭和中南大学
学院胡正茂等在Frontiers of Medicine发表研究论文《TRMT2B基因变异与青少年肌萎缩侧索硬化症的关联性》(Association of TRMT2B gene variants with juvenile amyotrophic lateral sclerosis)。本研究通过对一个青少年型肌萎缩侧索硬化家系及910例肌萎缩侧索硬化患者队列的分析,发现TRMT2B基因变异与青少年型肌萎缩侧索硬化相关,功能研究显示TRMT2B可能通过导致线粒体形态改变、降低ND1表达及线粒体复合物I活性、减少有氧呼吸并增加活性氧水平等线粒体功能障碍参与疾病发病。
肌萎缩侧索硬化(ALS)是一种致命的神经退行性疾病,其特征是运动神经元的进行性退化,临床表现高度异质,遗传结构复杂。这种疾病通常发生在42至65岁的人群中,发病后3至4年患者会因呼吸衰竭导致死亡。青少年型肌萎缩侧索硬化作为肌萎缩侧索硬化的罕见形式,定义为发病年龄小于25岁,相比成年发病的肌萎缩侧索硬化,更常被认为具有遗传起源,这为识别更多新的致病基因提供了机会。目前已发现多个与青少年型肌萎缩侧索硬化相关的基因,如SPTLC1、FUS、ALS2等,但病因尚未完全阐明。线粒体功能障碍在肌萎缩侧索硬化的发展中起着关键作用,线粒体能够为细胞生化反应提供能量,对运动神经元的存活至关重要,同时也参与活性氧的产生过程,线粒体呼吸链酶的变化与肌萎缩侧索硬化的病理生理存在相关性。
中南大学湘雅医院王俊岭和中南大学
学院胡正茂等通过对一个青少年型肌萎缩侧索硬化家系及大量散发病例的分析,发现了一个新的与青少年型肌萎缩侧索硬化相关的基因TRMT2B,并探讨了其通过影响线粒体功能参与疾病发病的机制。
研究团队首先招募了一个包含两名青少年型肌萎缩侧索硬化患者的家系,对患者及其未患病的父母进行全外显子测序。通过不同的过滤流程,考虑到疾病可能以X连锁或常染色体隐性遗传模式遗传,筛选出符合罕见损伤变异标准的基因。在X染色体上发现了TRMT2B基因的一个半合子变异c.1356G>T(p.K452N),该变异在1000 Genome Project和gnomAD数据库中的次要等位基因频率低于0.1%,且在物种间高度保守(图1)。随后,为了探讨TRMT2B变异在肌萎缩侧索硬化中的作用,研究团队在910例肌萎缩侧索硬化患者队列中评估了TRMT2B变异的发生情况,发现10例患者中存在两个错义变异(c.250C>G,L84V和c.1344T>G,F448L)和一个剪接变异(c.539-3T>C),这些变异在gnomAD数据库中罕见或不存在。在独立的肌萎缩侧索硬化队列(ALSdb)中,又发现了三个额外的罕见有害TRMT2B变异(R334W、R315L和R162G)。基因负担测试显示,TRMT2B变异是疾病的风险因素,其中L84V变异在患者中的频率与GnomAD相比具有显著性差异。

图1 在一个青少年型肌萎缩侧索硬化家系中鉴定出TRMT2B与肌萎缩侧索硬化相关
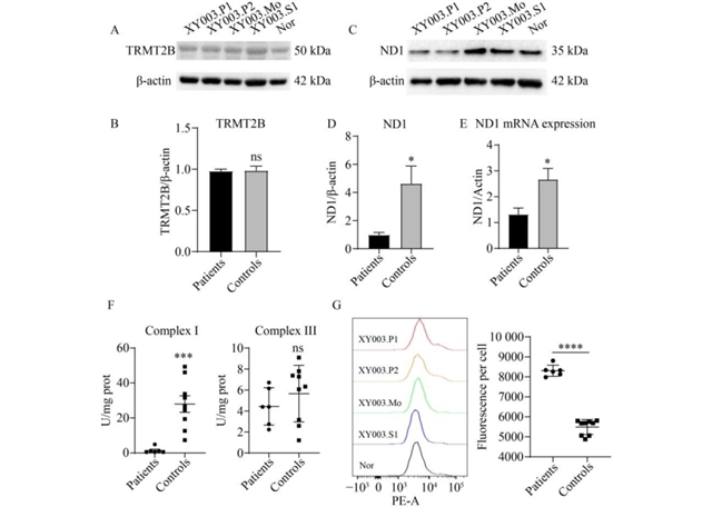
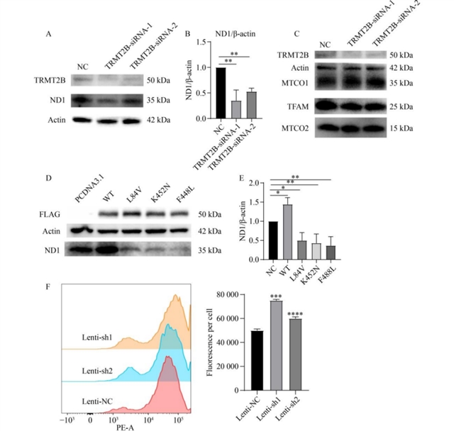
为研究TRMT2B变异对线粒体功能的影响,研究团队构建了两名患者及对照组(包括杂合子母亲、健康姐妹和一名无关健康男性)的淋巴母细胞系。通过透射电子显微镜观察发现,与对照组相比,患者的淋巴母细胞线粒体数量减少,线粒体肿胀(图2)。功能检测显示,患者的线粒体复合物I活性降低,而复合物III活性无显著差异,活性氧水平升高。同时,患者的ND1蛋白和mRNA表达水平降低,而TRMT2B的表达在患者和对照组之间似乎没有变化(图3)。为了进一步探索TRMT2B的功能,研究团队使用慢病毒构建了两个TRMT2B干扰的HEK293细胞系,同样观察到线粒体数量减少和肿胀(图4),ND1表达降低,线粒体有氧呼吸下降,活性氧水平升高(图5)。此外,免疫细胞化学分析表明TRMT2B与线粒体标记物TOMM20共定位,突变的TRMT2B蛋白也位于线粒体内。

图2 患者淋巴母细胞中的线粒体形态改变

图3 患者淋巴母细胞中的线粒体功能改变

图4 TRMT2B干扰的HEK293细胞系中的线粒体形态改变

图5 TRMT2B干扰的HEK293细胞系中的线粒体功能改变
本研究发现了一个新的与青少年型肌萎缩侧索硬化相关的基因TRMT2B,该基因位于X染色体,编码tRNA甲基转移酶2同源物B,可能通过影响线粒体功能参与肌萎缩侧索硬化的发病过程。这一发现扩展了肌萎缩侧索硬化的临床和遗传谱,为深入理解肌萎缩侧索硬化的分子机制提供了新的线索。TRMT2B作为tRNA甲基转移酶,其功能异常可能影响线粒体tRNA的稳定性和成熟,进而导致线粒体功能障碍,这为肌萎缩侧索硬化的治疗提供了潜在的靶点。然而,由于技术限制,本研究未能直接检测线粒体tRNA甲基化,未来的研究需要采用替代方法进行进一步验证。
原文信息
标题
Association of TRMT2B gene variants with juvenile amyotrophic lateral sclerosis
作者
Yanling Liu1,2, Xi He3, Yanchun Yuan4, Bin Li4,5,6, Zhen Liu4, Wanzhen Li4, Kaixuan Li2, Shuo Tan2, Quan Zhu2, Zhengyan Tang2, Feng Han2, Ziqiang Wu2, Lu Shen4,5,6,7,8,9, Hong Jiang4,5,6,7, Beisha Tang4,5,6,7, Jian Qiu5,6,7,10, Zhengmao Hu7, Junling Wang1,4,5,6,7,8,9
机构
1. Department of Neurology, Xiangya Hospital, Central South University, Jiangxi, National Regional Center for Neurological Diseases, Nanchang 330038, China
2. Provincial Laboratory for Diagnosis and Treatment of Genitourinary System Disease, Department of Urology, Xiangya Hospital, Central South University, Changsha 410078, China
3. Department of Orthopedics, The First Affiliated Hospital, Zhejiang University School of Medicine, Hangzhou 310002, China
4. Department of Neurology, Xiangya Hospital, Central South University, Changsha 410078, China
5. National Clinical Research Center for Geriatric Diseases, Xiangya Hospital, Central South University, Changsha 410008, China
6. Key Laboratory of Hunan Province in Neurodegenerative Disorders, Central South University, Changsha 410008, China
7. Center for Medical Genetics, School of Life Sciences, Central South University, Changsha 410008, China
8. Engineering Research Center of Hunan Province in Cognitive Impairment Disorders, Central South University, Changsha 410078, China
9. Hunan International Scientific and Technological Cooperation Base of Neurodegenerative and Neurogenetic Diseases, Changsha 410078, China
10. Hunan Key Laboratory of Molecular Precision Medicine, Xiangya Hospital, Central South University, Changsha 410078, China
通讯作者
Zhengmao Hu, Junling Wang
引用这篇文章
Yanling Liu, Xi He, Yanchun Yuan, Bin Li, Zhen Liu, Wanzhen Li, Kaixuan Li, Shuo Tan, Quan Zhu, Zhengyan Tang, Feng Han, Ziqiang Wu, Lu Shen, Hong Jiang, Beisha Tang, Jian Qiu, Zhengmao Hu, Junling Wang. Association of TRMT2B gene variants with juvenile amyotrophic lateral sclerosis. Front. Med., 2024, 18(1): 68?80
https://doi.org/10.1007/s11684-023-1005-y
https://journal.hep.com.cn/fmd/EN/10.1007/s11684-023-1005-y
https://link.springer.com/article/10.1007/s11684-023-1005-y
感谢作者对Frontiers of Medicine的信任和支持。
期刊简介
Frontiers of Medicine是中国工程院院刊,由教育部主管,高等教育出版社、中国工程院与上海交通大学医学院附属瑞金医院共同主办。期刊聚焦医学前沿领域的学术进展,关注国际研究热点与中国优秀研究成果,主编为陈赛娟院士、张伯礼院士和王小凡院士。主要报道领域涵盖临床医学、基础医学、转化医学、流行病学、公共卫生、中医药学和人工智能医学等,刊载文章类型包括Research Article、Review、Perspective、Editorial、Case Report、Comment、Letter等。
期刊已被SCI、PubMed、Scopus、中国科技核心期刊、中国科学引文数据库(CSCD)核心库、第三批临床医学领域高质量科技期刊分级目录T1级、化学文摘数据库(CAS)等权威数据库收录,在2025中国科学院文献情报中心期刊分区表医学大类中位列二区。
在线浏览
https://journal.hep.com.cn/fmd
https://link.springer.com/journal/11684
投稿
https://mc.manuscriptcentral.com/fmd

《前沿》系列英文学术期刊
由教育部主管、高等教育出版社主办的《前沿》(Frontiers)系列英文学术期刊,于2006年正式创刊,以网络版和印刷版向全球发行。系列期刊包括基础科学、
、工程技术和人文社会科学四个主题,是我国覆盖学科最广泛的英文学术期刊群,其中12种被SCI收录,其他也被A&HCI、Ei、MEDLINE或相应学科国际权威检索系统收录,具有一定的国际学术影响力。系列期刊采用在线优先出版方式,保证文章以最快速度发表。
中国学术前沿期刊网
http://journal.hep.com.cn

特别声明:本文转载仅仅是出于传播信息的需要,并不意味着代表本网站观点或证实其内容的真实性;如其他媒体、网站或个人从本网站转载使用,须保留本网站注明的“来源”,并自负版权等法律责任;作者如果不希望被转载或者联系转载稿费等事宜,请与我们接洽。