|
|
| 猪繁殖与呼吸综合征病毒(PRRSV)重组:病毒进化的加速器|MDPI Viruses |
|
期刊名: Viruses
期刊主页:https://www.mdpi.com/journal/viruses
文章链接:https://www.mdpi.com/1999-4915/16/6/929
猪繁殖与呼吸综合征(PRRS)是影响全球养猪业的重要传染病,以妊娠母猪繁殖障碍和各年龄段猪呼吸道症状为主要特征,每年造成巨大经济损失。猪繁殖与呼吸综合征病毒(PRRSV)属于单股正链RNA病毒,具有高度变异的特性,而基因重组正是其快速演化的重要驱动力。近年来,PRRSV野毒株与疫苗株之间的重组事件频发,PRRSV的演化路径日益复杂,给疫病防控带来严峻挑战。发表于Viruses期刊的综述,系统梳理了PRRSV重组的研究进展、潜在机制及防控启示,深入分析了不同基因型、分支间的重组规律,为开发更安全的疫苗和制定精准防控策略提供了关键理论支撑。

图2 PRRSV重组机制示意图
RNA病毒重组的本质是不同病毒株的基因组片段发生交换,根据PRRSV复制机制推测PRRSV重组遵循“复制选择”模型,即当两种或多种PRRSV共感染同一细胞时,病毒复制过程中RNA依赖性RNA聚合酶(RdRp)切换复制模板,将不同亲本毒株的基因片段拼接成一条重组的基因组(图2)。这一机制让PRRSV在短时间内实现基因组片段交换,快速获得新的生物学特性。
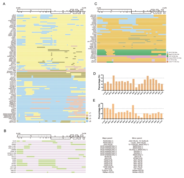
PRRSV的重组具有鲜明的特异性,重组热点区域主要集中在NSP2、NSP9、ORF2-4等与病毒感染和复制相关的基因区域,这可能增强病毒对宿主细胞的入侵能力或复制效率,从而提升其适应性和传播力。L1分支毒株(如类NADC30 PRRSV) 成为近年来重组事件中的主要分支,其重组频率和多样性均呈上升趋势。中国河南、广东、山东及美国爱荷华州、明尼苏达州等养猪高密度地区成为重组高发区。
目前,多种PRRS弱毒活疫苗(MLV)在全球范围内广泛使用,在控制疫情方面发挥了积极作用。然而越来越多的证据表明PRRS MLV可与野毒株发生重组,例如Ingelvac PRRS MLV、Fostera PRRS MLV以及中国的JXA1-R、TJM-F92等多款疫苗均被报道与野毒株发生重组。这些重组病毒可具备比亲本株更强的致病性和传播能力,给养殖场带来新的威胁。更令人担忧的是,不同MLV疫苗株之间也可能发生重组(图1)。弱毒活疫苗的过度使用,特别是多种MLV疫苗在同一个场的混合使用,进一步增加了重组风险。

图1 所有已报道的PRRSV-2重组事件的重组模式
PRRSV重组研究仍处于发展阶段,许多关键问题亟待解决,例如PRRSV转录调控序列在重组中的具体作用、不同重组毒株致病性存在明显差异的分子基础、高通量测序技术在重组毒株快速检测中的优化应用等。更重要的是,需要设计重组缺陷型的遗传稳定的弱毒疫苗株,从源头上降低重组风险。PRRSV重组研究不仅为理解RNA病毒变异和演化机制提供理论基础,也对PRRS新型疫苗研发提供技术支撑,为养猪业的健康发展提供保障。
相关特刊推荐:
Viruses:猪繁殖与呼吸综合征病毒研究进展
https://www.mdpi.com/journal/viruses/special_issues/Q705JKPMC6

期刊简介
Viruses(IF 3.5, CiteScore 7.7,https://www.mdpi.com/journal/viruses) 创刊于2009年,专注于病毒学领域研究。目前被SCIE (Web of Science)、PubMed、Scopus、MEDLINE等重要数据库收录。2024 年其影响因子为 3.5 (JCR 分区病毒学位于Q2),CiteScore 7.7,分区位于病毒学 / 传染病学 Q1)。西班牙病毒学会、意大利病毒学会、加拿大病毒学会等,均与Viruses达成合作,会员享受文章处理折扣。
期刊Scope:Viruses是一本专注于病毒相关研究的开放获取期刊,涵盖诸多关键领域,病毒感染、病毒分类、病毒病原体、类病毒、病毒免疫和抗病毒治疗、噬菌体、病毒结构与基因组、病毒演化和病毒感染动态研究,为国际病毒学研究提供了一个前沿平台。发表原创性研究论文、综述、通讯、会议报告及简讯等。
特别声明:本文转载仅仅是出于传播信息的需要,并不意味着代表本网站观点或证实其内容的真实性;如其他媒体、网站或个人从本网站转载使用,须保留本网站注明的“来源”,并自负版权等法律责任;作者如果不希望被转载或者联系转载稿费等事宜,请与我们接洽。