|
|
| Aerospace:清华大学陈海昕教授团队——采用差分进化算法的超声速民机总体布局参数多周向角声爆/气动快速协同优化设计方法 |
|
论文标题:Multidisciplinary Design Optimization for the Conceptual Design of Supersonic Civil Aircraft Based on Full-Carpet Sonic Boom/Aerodynamic Characteristics Employing Differential Evolution
论文链接:http://www.mdpi.com/2226-4310/13/1/96
期刊名:Aerospace
期刊主页:https://www.mdpi.com/journal/aerospace
降低声爆水平和提高巡航升阻比是决定超声速民机研制能否成功的关键技术。来自清华大学陈海昕教授团队的段玉宇博士等在Aerospace期刊发表了文章,介绍了自主研发的多周向角声爆/气动预测软件AERO-BOOM,及该软件结合差分进化算法搭建的学科优化设计平台。该项研究提供了超声速民机概念设计阶段的快速性能评估工具和优化平台。

超声速民机表面压力系数云图
 |
 |
| 机翼分段和截面定义 |
机翼俯视图 |
 |
 |
| 机翼前视图 |
机翼截面示意图 |
(a)机翼

(b) 机身
 |
 |
| 尾翼前视图 |
单片尾翼平面形状 |
(c)尾翼
超声速民机参数化模型
研究过程与结果
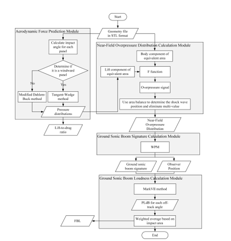
作者首先介绍了自主研发的多周向角声爆/气动预测软件AERO-BOOM,该软件读取stl格式几何文件,输出升力、升阻比和全声爆毯平均响度。AERO-BOOM分为气动力预测、近场超压信号计算、远场声爆信号计算和地面声爆响度计算四个模块。其中,气动力预测模块采用面元法,迎风面选用切楔法,背风面选用修正Dahlem-Buck法,获得全机升阻力和表面压力分布。近场超压信号计算模块选用修正线化理论,远场声爆信号计算模块选用波形参数法,地面声爆响度计算模块选用Stevens提出的MarkVII方法,将远场声爆信号转化为感觉声压级(单位为Perceived Loudness in Decibe, PLdB),并将各个周向角的感觉声压级加权平均,得到全声爆毯平均响度。该软件各个模块的计算结果均经过标模算例验证,精度满足超声速民机概念设计阶段需求。
随后,作者在AERO-BOOM基础上,采用基于结合响应面技术的差分进化优化算法HSADE,结合CST model-ing、Pointwise等开源或商业软件,搭建了超声速民机多周向角声爆/气动多学科优化设计平台。该平台以全机升阻比和全声爆毯平均响度为优化目标,具有快速优化超声速民机总体布局参数的能力。参考洛克希德·马丁公司设计的“N+2”代超声速民机方案LM1021的气动布局,建立了超声速民机参数化模型;模型分为机翼、机身和V尾三部分,共计38个优化变量,且约束机翼投影面积、机身容积、尾容量不变。利用多学科优化平台对超声速民机参数化模型开展机身形状优化和全机气动布局优化,分别得到了关于升阻比和全声爆毯平均响度的Pareto前沿。与基准构型相比,机身形状优化典型个体Opt-1的升阻比增加了0.26,全声爆毯平均响度减小了0.62PLdB;全机气动布局优化典型个体Opt-2的升阻比增加了1.51,全声爆毯平均响度减小了1.09PLdB。优化结果验证了本文发展的超声速民机多周向角声爆/气动多学科优化设计方法的有效性。

AERO-BOOM软件计算流程图

全机优化前后气动布局对比

全机优化前后φ=0方向上的等效截面积与Whitham F函数分布对比

|

|
|
φ=0°
|
φ=0°
|
|
|
|
|
φ=20°
|
φ=20°
|
|
|
|
|
φ=40°
|
φ=40°
|
|
(a) near-field overpressure distribution
|
(b) ground sonic boom signature
|
全机优化前后声爆特性对比
研究总结
本文发展了一套针对超声速民机的快速多周向角声爆/气动预测软件AERO-BOOM,软件经多个标准算例验证,精度满足概念设计阶段需求。在AERO-BOOM基础上,结合基于结合响应面技术的差分进化优化算法HSADE,搭建了超声速民机多周向角声爆/气动多学科优化设计平台。以LM1021为基础建立超声速民机参数化模型,并开展机身形状优化和全机气动布局优化,优化后的构型升阻比显著提升,声爆响度显著减小。本文发展的预测和优化方法在超声速民机概念设计阶段具有实用价值。
Aerospace期刊介绍
主编:Konstantinos Kontis, University of Glasgow, UK
期刊致力于发表航空航天科学、工程和技术相关的创新研究,涵盖飞行器设计、推进系统、飞行控制、先进材料、空间科学、航空电子、无人机系统 (UAS)、城市空中交通 (UAM)、可持续航空、航空安全以及前沿技术等。鼓励跨学科研究,推动航空航天科技发展,欢迎实验、仿真与理论研究的原创成果及综述。
2024 Impact Factor 2.2
2024 CiteScore 4.0
Time to First Decision 22.9 Days
Acceptance to Publication 2.4 Days
特别声明:本文转载仅仅是出于传播信息的需要,并不意味着代表本网站观点或证实其内容的真实性;如其他媒体、网站或个人从本网站转载使用,须保留本网站注明的“来源”,并自负版权等法律责任;作者如果不希望被转载或者联系转载稿费等事宜,请与我们接洽。