|
|
| 中国科学院微生物研究所庄文颖院士团队 | 篮状菌属(Talaromyces)新分类系统的建立与新物种的发现 |
|
论文标题: Seven New Series and Four New Species in Sections Subinflati and Trachyspermi of Talaromyces (Trichocomaceae, Eurotiales)
论文链接:https://www.mdpi.com/2309-608X/11/7/508
期刊名:Journal of Fungi
期刊主页:https://www.mdpi.com/journal/jof
01 研究背景:
你是否曾想过,在我们脚下的土壤中、在腐烂的果实表面,在那些不易看见的微观世界里,正活跃着一群功能多样的真菌——篮状菌(Talaromyces)?它们不仅默默参与自然界的物质循环,更是人类开发利用微生物资源的重要宝库。然而,与近缘的曲霉属(Aspergillus)和青霉属(Penicillium)相比,篮状菌属长期缺乏系级(Series)阶元水平上完善的分类系统,这给该属的物种鉴定和系统发育研究带来了不小困难。
近日,中国科学院微生物研究所庄文颖院士团队在Journal of Fungi期刊上发表了一项突破性研究成果,在篮状菌属中首次建立了基于系统发育分析的系级分类系统,在该属的两个组(Section)下建立了7个新系并发表了4个新物种,解决了该属物种鉴定不便的问题。
02 研究方法:
本研究采用了“多相分类”方法,整合形态学比较、生理学测试与多基因系统发育学分析,对来自乌兹别克斯坦西天山区域的土壤样本以及我国云南西双版纳地区的标本进行真菌的分离与纯化。对获得的潜在目标真菌提取其DNA,PCR扩增并Sanger测序多个基因片段(ITS、BenA、CaM、RPB2),基于最大似然法与贝叶斯法构建系统发育树,明确物种的分类地位及与近缘物种的进化关系。通过基于多种培养基、不同温度的标准培养和生长速率测定,明确其与近缘物种在形态与生理方面的异同。
03 研究结果:
•7个新系的建立:
基于系统发育分析,我们首次对篮状菌属的两个组进行了系级阶元的划分:在Subinflati组中,我们提出了三个新系:Palmarum、Resedani和Subinflati(图1),为每个新系指定了模式物种,对其包含的物种进行了界定,并对其世界地理分布进行了讨论。

图1. 篮状菌属Subinflati组四基因联合系统发育分析。
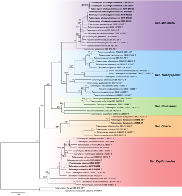
在Trachyspermi组中,建立了四个新系:Diversi、Erythromelles、Miniolutei和Resinarum,并对原有的Trachyspermi系进行了修订(图2)。

图2. 篮状菌属Trachyspermi组四基因联合系统发育分析。
•4个新种的发现:
中国篮状菌(Talaromyces sinensis)位于Subinflati组Subinflati系,与该组模式物种为姊妹种,但形态、生理差异明显,例如新种不能在25 °CYA和YES培养基上生长(图3)。

图3. 中国篮状菌(Talaromyces sinensis)菌落形态与微观形态特征。
天山篮状菌(Talaromyces tianshanicus)分离自乌兹别克斯坦西天山区域土壤样品,是中乌两国学者合作研究的结果,其系统发育学位置在Trachyspermi组Diversi系(图4)。

图4. 天山篮状菌(Talaromyces tianshanicus)菌落形态与微观形态特征。
亚洲象篮状菌(Talaromyces elephas,图5)和西双版纳篮状菌(Talaromyces xishuangbannaensis,图6)分别位于Trachyspermi组的Erythromelles系和Miniolutei系,与中国篮状菌全都分离自同一块腐烂果壳,这提示热带地区蕴藏着极为丰富的真菌多样性资源,也说明这些新物种可能在热带生态系统中扮演着重要角色。

图5. 亚洲象篮状菌(Talaromyces elephas)菌落形态与微观形态特征。

图6. 西双版纳篮状菌(Talaromyces xishuangbannaensis)菌落形态与微观形态特征。
04 研究意义:
本研究不仅拓展了篮状菌属在中亚与中国热带地区的分布记录,更重要的是,首次为该属的两个组建立了系级分类系统。这一成果为未来的物种鉴定、多样性研究和资源开发利用提供了重要参考。未来,研究团队计划进一步应用全基因组测序与生态位建模,深入解析篮状菌属的进化轨迹与生态角色,尤其是在尚未充分探索的生境与地区中。
随着我们对真菌世界的探索不断深入,这些微小生物所蕴含的多样性远超想象。真菌世界仍充满未知,每一次新的发现,都是向理解生命多样性迈出的重要一步。
本研究通讯作者为中国科学院微生物研究所王新存高级工程师,第一作者为彭璐瑶,合作者包括庄文颖院士及乌兹别克斯坦Yusufjon Gafforov研究员。
Journal of Fungi期刊介绍
主编:David S. Perlin, Hackensack Meridian Health Center for Discovery and Innovation, USA
期刊主题涵盖了病原真菌、医学真菌学、药用真菌、抗真菌药物耐药性、真菌与健康、真菌与皮炎、寄生真菌、真菌分子系统发育、植物真菌和土壤真菌、真菌毒理学、真菌遗传学和进化、真菌生物学、多样性和生态学、真菌和环境互作和真菌应用技术等。目前期刊已被Scopus、SCIE (Web of Science)、PubMed、PMC、CAPlus/SciFinder等数据库收录。
|
2024 Impact Factor
|
4.4
|
|
2024 CiteScore
|
8.4
|
|
Time to First Decision
|
18.2 Days
|
|
Acceptance to Publication
|
2.8 Days
|
特别声明:本文转载仅仅是出于传播信息的需要,并不意味着代表本网站观点或证实其内容的真实性;如其他媒体、网站或个人从本网站转载使用,须保留本网站注明的“来源”,并自负版权等法律责任;作者如果不希望被转载或者联系转载稿费等事宜,请与我们接洽。