|
|
| 海湾合作委员会零售业人工智能驱动的可持续营销:通过智能渠道推进可持续发展目标 | MDPI Administrative Sciences |
|
论文标题:AI-Driven Sustainable Marketing in Gulf Cooperation Council Retail: Advancing SDGs Through Smart Channels
原文链接:https://www.mdpi.com/2076-3387/15/1/20
期刊名:Administrative Sciences
期刊主页:https://www.mdpi.com/journal/admsci
在全球零售业数字化与绿色化深度融合的背景下,人工智能技术正成为推动行业可持续发展的核心驱动力,而海湾合作委员会(GCC)地区凭借其独特的经济发展议程和零售市场特征,成为探索人工智能与可持续发展目标(SDGs)融合落地的重要场景。沙特 2030 愿景、阿联酋 2021 愿景等国家发展规划将创新与可持续性置于经济多元化和环境责任的核心,为零售业人工智能应用奠定了政策基础。然而,现有研究多聚焦人工智能的全球通用价值,缺乏针对区域语境和行业专属动态的分析,且对人工智能在推动零售业可持续运营与消费者绿色行为培育中的双重作用探讨不足。本文由约旦中东大学、德国约旦大学的 Hanadi Salhab、Munif Zoubi、Laith T. Khrais 等学者联合撰写。本研究的重要性在于通过对 410 名 GCC 零售业高管的调研,运用偏最小二乘结构方程模型(PLS-SEM)揭示了人工智能驱动的营销战略与智能分销渠道对零售业可持续运营的影响机制,厘清了数据隐私、算法偏见等伦理问题的制约作用,为 GCC 零售商实现人工智能采纳与可持续发展目标的协同推进提供了可落地的行动指引,同时丰富了区域零售业可持续营销的理论研究。
研究过程及结果
作者以联合国可持续发展目标为分析框架,聚焦 SDG9(产业、创新和基础设施)与 SDG12(负责任的消费和生产),结合零售业运营特征与人工智能技术应用场景,提出了 11 项研究假设,构建了包含自变量、因变量、调节变量、中介变量和控制变量的理论模型。研究选取 GCC 地区零售业高管为调研对象,通过结构化问卷收集 410 份有效样本,采用 7 点李克特量表对人工智能采纳、智能分销渠道、零售运营可持续性、消费者绿色产品参与度等核心潜变量进行测量,并通过预调研优化问卷设计以保证信度与效度。
研究运用 SmartPLS 软件进行偏最小二乘结构方程模型分析,依次完成测量模型评估(聚合效度、内部一致性信度、区分效度)、结构模型评估(路径系数、解释力 R²、预测相关性 Q²)、中介与调节效应检验以及多重共线性和模型拟合度验证,系统分析人工智能采纳和智能分销渠道对零售运营可持续性、消费者绿色产品参与度、供应链能源效率的直接影响,以及企业可持续战略、消费者可持续意识的调节作用,人工智能信任度、零售商 - 消费者沟通的中介作用和市场规模的控制作用。

Smart PLS 结构模。该模型直观呈现了人工智能采纳、智能分销渠道与零售运营可持续性、消费者绿色产品参与度、供应链能源效率之间的直接作用关系,以及调节变量、中介变量在各路径中的作用机制,是本研究核心理论假设的可视化表达。

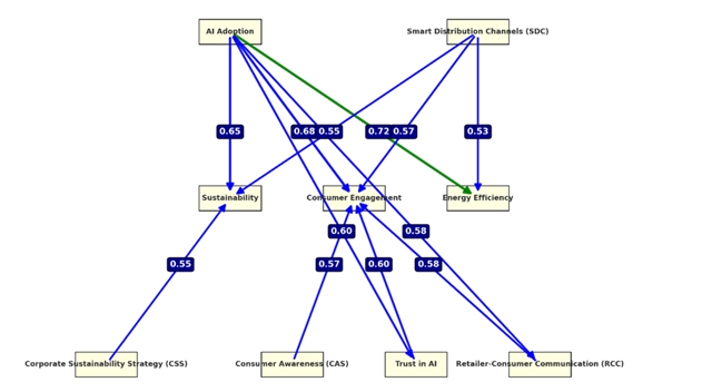
人工智能驱动可持续发展关系的结构方程模型(SEM)。该模型在基础结构模型上标注了各路径的具体系数,清晰展示了人工智能采纳、智能分销渠道对各因变量的影响强度,以及调节、中介变量的作用效果,直观呈现了人工智能驱动 GCC 零售业可持续发展的核心路径。
该模型在基础结构模型上标注了各路径的具体系数,清晰展示了人工智能采纳、智能分销渠道对各因变量的影响强度,以及调节、中介变量的作用效果,直观呈现了人工智能驱动 GCC 零售业可持续发展的核心路径。)
分析显示,人工智能采纳对 GCC 零售运营可持续性(β=0.65,p=0.001)、消费者绿色产品参与度(β=0.68,p=0.002)和供应链能源效率(β=0.72,p=0.001)均存在显著正向影响,智能分销渠道同样对上述三个因变量具有显著正向作用(β 分别为 0.55、0.57、0.53,p 均 < 0.01),验证了人工智能技术在优化零售业运营、培育绿色消费、提升能源效率中的核心价值。
调节效应分析表明,企业可持续战略显著正向调节人工智能采纳与零售运营可持续性的关系(β=0.55,p=0.005),消费者可持续意识显著正向调节人工智能采纳与消费者绿色产品参与度的关系(β=0.57,p=0.006),说明契合企业可持续发展目标的人工智能应用、具备可持续认知的消费者群体,能进一步放大人工智能的可持续价值。
中介效应结果显示,人工智能信任度(β=0.60,p=0.002)和零售商 - 消费者沟通(β=0.58,p=0.004)在人工智能采纳与消费者绿色产品参与度之间发挥显著中介作用,表明消费者对人工智能的信任、零售商与消费者之间关于人工智能可持续应用的有效沟通,是人工智能推动绿色消费的重要桥梁。同时,市场规模作为控制变量,显著正向影响人工智能采纳与零售运营可持续性的关系(β=0.50,p=0.004),反映出规模更大的零售企业能凭借资源优势更好地发挥人工智能的可持续效应。
模型拟合度与有效性检验结果显示,所有潜变量的平均方差提取值(AVE)均 > 0.5,组合信度(CR)>0.85,克朗巴哈系数 α=1.0,满足聚合效度与内部一致性信度要求;福内尔 - 拉尔克准则和异质特质 - 同质特质比率(HTMT)验证了良好的区分效度;方差膨胀因子(VIF)均 < 5,无多重共线性问题;标准化根均方残差(SRMR)=0.07<0.08,模型拟合度良好。此外,各内生变量的 R² 值在 0.55-0.65 之间,Q² 值均为正,表明模型具有较强的解释力和预测相关性。
研究同时发现,GCC 零售业人工智能应用虽取得积极成效,但仍面临多重挑战:区域内严格的数据隐私法规限制了人工智能所需的大数据获取,算法偏见可能导致资源错配并违背可持续目标,数字基础设施缺口制约了人工智能的规模化应用,人工智能相关专业技能的短缺成为落地瓶颈,且文化因素对人工智能营销的受众接受度存在影响。
研究总结
作者认为,本研究构建的理论模型与实证结果,系统揭示了人工智能驱动 GCC 零售业实现可持续发展目标的内在机制,证实了人工智能采纳和智能分销渠道是推动该地区零售业可持续运营、培育绿色消费、提升供应链能源效率的关键因素,同时明确了企业战略、消费者认知、信任与沟通在其中的重要调节和中介作用,弥补了现有研究缺乏区域针对性和行业细分性的不足。
研究结果证实,人工智能在 GCC 零售业的应用并非单纯的技术升级,而是能通过需求预测减少浪费、个性化营销推动绿色消费、智能系统降低能耗等多重路径,实现运营效率提升与环境责任履行的双重目标,与联合国 SDG9、SDG12、SDG13 等可持续发展目标高度契合。但人工智能的可持续价值发挥并非孤立存在,需依托企业清晰的可持续发展战略、消费者的可持续认知,同时解决数据隐私、算法偏见等伦理问题,搭建完善的数字基础设施和专业人才体系。
本研究的理论贡献在于将可持续发展目标框架融入零售业人工智能研究,揭示了区域语境下人工智能与可持续发展的协同机制,丰富了人工智能驱动可持续营销的理论体系;实践层面,为 GCC 零售商提供了人工智能与可持续发展目标协同推进的行动路径,即战略层面将人工智能应用与企业可持续目标深度绑定,运营层面通过智能分销渠道优化供应链效率,消费者层面依托透明沟通培育人工智能信任和绿色消费意识,同时重视数据治理和算法优化以规避伦理风险。此外,研究为政策制定者提供了参考,即通过出台针对性的人才培养政策、完善数字基础设施、优化数据隐私法规的弹性空间,助力 GCC 零售业人工智能的可持续应用。
研究也指出了自身的局限性:调研样本仅涵盖 GCC 零售业高管,缺乏消费者视角的补充分析;采用横截面研究设计,无法捕捉人工智能与可持续发展关系的动态演变;研究范围局限于 GCC 地区,结果的普适性有待跨区域验证。未来研究可纳入消费者样本开展混合视角分析,采用纵向研究设计探索变量关系的时间演变规律,同时拓展研究区域和行业范围,进一步验证模型的适用性,还可深入探讨不同类型人工智能技术在零售业可持续发展中的差异化作用。
期刊简介
Administrative Sciences(ISSN 2076-3387)期刊发表行政管理、企业管理、战略管理、组织行为等领域的综述论文、原创研究论文、短讯与案例研究,聚焦公共管理与企业管理领域的前沿问题、实践创新与理论发展,旨在为全球管理领域的学者、实践者与政策制定者提供高质量的学术交流平台。期刊对论文篇幅无严格限制,要求研究设计科学、数据详实、结论可靠,确保研究成果的可复现性,特别欢迎聚焦数字化转型、可持续发展、组织韧性、中小企业管理等前沿议题的创新性研究,支持将研究模型、数据处理流程、代码等作为补充材料提交。
期刊主题领域包括但不限于:公共行政管理与政策制定;企业战略管理与组织变革;中小企业管理与创新创业;数字化转型与管理创新;组织行为与人力资源管理;可持续发展与企业社会责任;治理机制与企业绩效;跨文化管理与全球商务。
期刊主编
Prof. Dr. Isabel-María García‐Sánchez
西班牙萨拉曼卡大学商业管理与经济系
Interests: sustainability; SDG; circular economy; strategic investors; corporate governance; diversity; disclosure; assurance (可持续性;可持续发展目标;循环经济;战略投资者;公司治理;多元化;信息披露;保证措施)
投稿优势
Administrative Sciences期刊目前已被 Scopus, ESCI (Web of Science), DOAJ, 中国知网等多个重要数据库收录,IF 3.1, JCR 分区位于 Q2, Citescore 5.6 分区位于 Q2。
投稿到首次决定时长:21.3 days; 接收到发表时长:5.6 days
所有文章对读者免费,读者可以免费阅读期刊文章;版权由作者持有,重复使用期刊发表的文章无需特别许可。
相关特刊征稿
Special Issue Series: The Future of Corporate Social Responsibility (CSR): Strategies That Connect Insights from Business, Stakeholders and the Environment 旨在聚焦企业社会责任领域的前沿战略研究,探索如何通过有效的 CSR 实践与沟通,构建企业、利益相关者与环境之间的良性互动关系。我们欢迎所有围绕 CSR 战略制定、实施与沟通,且能为企业可持续发展、利益相关者价值提升及环境友好型发展提供新见解的投稿。核心议题包括但不限于:国际 CSR 法规的组织采纳及其对利益相关者的影响、CSR 政策对企业核心利益相关者的作用机制、CSR 采纳与沟通对品牌形象的塑造、CSR 政策及沟通对产品 / 服务消费与购买行为的影响、CSR 实施新策略、CSR 沟通创新路径、CSR 政策实施与沟通有效性的案例研究、通过自有媒体、赢得媒体或付费媒体进行 CSR 政策采纳与沟通对利益相关者的影响等。我们鼓励采用实证研究、概念性研究、案例分析等多种研究方法,探索数字化背景下 CSR 的创新实践与发展趋势。
提交本专刊的文章须符合Administrative Sciences期刊对单篇论文在质量、创新性与学术价值上的所有常规要求,并面向广泛的国际跨学科读者群。特刊核心关键词 / 主题包括:
•企业社会责任(CSR)
•战略管理
•可持续性
•环境
•企业社会责任沟通
•利益相关者
投稿截止日期:2026 年 7 月 31 日
了解更多特刊信息:https://www.mdpi.com/journal/admsci/special_issues
特别声明:本文转载仅仅是出于传播信息的需要,并不意味着代表本网站观点或证实其内容的真实性;如其他媒体、网站或个人从本网站转载使用,须保留本网站注明的“来源”,并自负版权等法律责任;作者如果不希望被转载或者联系转载稿费等事宜,请与我们接洽。