|
|
| FMD | 精彩荐读:长链非编码RNA Gm20257通过调控PGC-1α-线粒体复合物IV轴缓解病理性心肌肥厚 |
|
论文标题:lncRNA Gm20257 alleviates pathological cardiac hypertrophy by modulating the PGC-1α–mitochondrial complex IV axis
期刊:Frontiers of Medicine
作者:Tong Yu, Qiang Gao, Guofang Zhang, Tianyu Li, Xiaoshan Liu, Chao Li, Lan Zheng, Xiang Sun, Jianbo Wu, Huiying Cao, Fangfang Bi, Ruifeng Wang, Haihai Liang, Xuelian Li, Yuhong Zhou, Lifang Lv, Hongli Shan
发表时间:11 Jun 2024
DOI:10.1007/s11684-024-1065-7
微信链接:点击此处阅读微信文章
导 读
上海工程技术大学单宏丽、哈尔滨医科大学吕丽芳等在Frontiers of Medicine发表研究论文《长链非编码RNA Gm20257通过调控PGC-1α-线粒体复合物IV轴缓解病理性心肌肥厚》(lncRNA Gm20257 alleviates pathological cardiac hypertrophy by modulating the PGC-1α–mitochondrial complex IV axis)。本研究表明,长链非编码RNA Gm20257通过直接结合过氧化物酶体增殖物激活受体γ辅激活因子1α,上调线粒体呼吸链复合物IV的表达,改善线粒体功能,从而减轻了病理性心肌肥厚。
病理性心肌肥厚是由长期异常血流动力学应激、慢性高血压、瓣膜疾病等多种因素引起的心脏疾病,会导致心脏结构和功能改变,是心力衰竭的主要诱因之一。线粒体作为细胞的“能量工厂”,通过氧化磷酸化系统产生心脏所需约90%的三磷酸腺苷,其功能异常与心肌肥厚的发生发展密切相关。在氧化磷酸化系统中,线粒体呼吸链复合物IV是将电子传递给氧气的关键酶,其水平降低会影响电子传递和三磷酸腺苷生成,进而导致心肌细胞能量代谢紊乱。过氧化物酶体增殖物激活受体γ辅激活因子1α是调控线粒体功能和生物发生的重要因子,能够激活与线粒体氧化磷酸化相关基因的表达,但其在心肌肥厚中的表达会下调,导致线粒体功能受损。长链非编码RNA是一类长度超过200个核苷酸的非编码RNA分子,通过表观遗传、转录和转录后等多种方式调控基因表达,在心脏疾病中发挥重要作用。然而,目前对于长链非编码RNA如何通过调控线粒体功能影响病理性心肌肥厚的具体机制尚不清楚。
上海工程技术大学单宏丽、哈尔滨医科大学吕丽芳等聚焦长链非编码RNA Gm20257,通过体内外实验系统探讨了其在病理性心肌肥厚中的作用及分子机制。
研究团队首先在体内外心肌肥厚模型中检测了Gm20257的表达情况。在体内,通过对C57BL/6J小鼠进行主动脉缩窄手术建立压力超负荷心肌肥厚模型,4周后发现心肌组织中Gm20257的表达显著增加;在体外,用血管紧张素II处理新生小鼠心室肌细胞48小时诱导心肌细胞肥厚,同样观察到Gm20257的表达上调。荧光原位杂交实验显示,Gm20257主要定位在细胞质中(图1)。

图1 心肌肥厚小鼠体内和体外长链非编码RNA Gm20257的上调
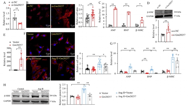
为研究Gm20257对心肌肥厚的影响,研究团队进行了功能获得和功能缺失实验。在体外细胞实验中,使用小干扰RNA抑制Gm20257的表达后,心肌细胞的横截面积增加了约1.5倍,心肌肥厚标志物心房钠尿肽、脑钠肽和β-肌球蛋白重链的mRNA和蛋白水平显著升高;而通过质粒转染过表达Gm20257则能有效减轻血管紧张素II诱导的心肌细胞横截面积增大,降低上述肥厚标志物的表达(图2)。在体内动物实验中,通过腺相关病毒9载体在小鼠体内过表达Gm20257,发现其能减轻主动脉缩窄手术引起的心脏重量与体重比、肺重量与体重比等心脏肥厚指标的异常,改善心脏收缩功能,如提高左心室射血分数和缩短分数,减少心肌细胞横截面积的增大(图3)。透射电子显微镜观察显示,过表达Gm20257还能减轻主动脉缩窄手术导致的心肌纤维溶解和线粒体结构紊乱。

图2 长链非编码RNA Gm20257抑制新生小鼠心室肌细胞的心肌肥厚

图片图3 长链非编码RNA Gm20257的特异性过表达减轻小鼠心脏中主动脉缩窄诱导的心肌肥厚
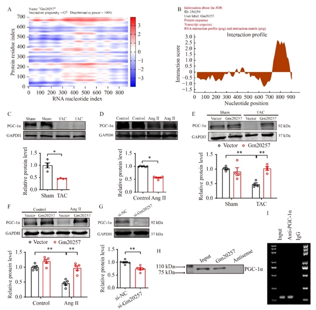
进一步研究发现,Gm20257对心肌肥厚的调控与线粒体功能有关。在主动脉缩窄模型和血管紧张素II处理的心肌细胞中,线粒体呼吸链复合物IV的表达均显著降低,而过表达Gm20257能逆转这种降低(图4)。功能实验表明,抑制Gm20257会导致线粒体膜电位去极化、活性氧产生增加和三磷酸腺苷含量减少;相反,过表达Gm20257能改善血管紧张素II引起的线粒体膜电位降低、活性氧增多和三磷酸腺苷合成受抑制的情况。

图4 长链非编码RNA Gm20257促进线粒体复合物IV表达和三磷酸腺苷生成
为探究Gm20257调控线粒体功能的分子机制,研究团队通过生物信息学预测发现Gm20257与过氧化物酶体增殖物激活受体γ辅激活因子1α具有较高的结合分数。Western blot实验显示,在心肌肥厚模型中过氧化物酶体增殖物激活受体γ辅激活因子1α的表达降低,而过表达Gm20257能上调其表达,抑制Gm20257则会进一步降低其表达。RNA免疫沉淀和RNA pull-down实验证实,Gm20257与过氧化物酶体增殖物激活受体γ辅激活因子1α存在直接相互作用(图5)。此外,通过小干扰RNA抑制过氧化物酶体增殖物激活受体γ辅激活因子1α的表达,能够逆转Gm20257对线粒体复合物IV表达、线粒体膜电位、活性氧水平、三磷酸腺苷含量以及心肌肥厚标志物的改善作用(图6)。

图5 过氧化物酶体增殖物激活受体γ辅激活因子1α是长链非编码RNA Gm20257的潜在下游靶标

图6 过氧化物酶体增殖物激活受体γ辅激活因子1α介导长链非编码RNA Gm20257对线粒体复合物IV和线粒体三磷酸腺苷生成的调控作用
研究揭示了长链非编码RNA Gm20257通过与过氧化物酶体增殖物激活受体γ辅激活因子1α相互作用,上调线粒体呼吸链复合物IV的表达,改善线粒体功能,从而减轻病理性心肌肥厚。这一发现为理解心肌肥厚的分子机制提供了新的理论依据,将Gm20257-过氧化物酶体增殖物激活受体γ辅激活因子1α-线粒体复合物IV轴确定为潜在的治疗靶点,为开发治疗病理性心肌肥厚的新策略奠定了基础。研究还发现Gm20257在人类基因组中存在保守序列基序,提示其可能在人类心肌肥厚中也具有相似的作用,值得进一步深入研究。
原文信息
标题
lncRNA Gm20257 alleviates pathological cardiac hypertrophy by modulating the PGC-1α–mitochondrial complex IV axis
作者
Tong Yu1, Qiang Gao2, Guofang Zhang4, Tianyu Li4, Xiaoshan Liu1, Chao Li4, Lan Zheng2, Xiang Sun4, Jianbo Wu4, Huiying Cao4, Fangfang Bi4, Ruifeng Wang4, Haihai Liang4, Xuelian Li4, Yuhong Zhou4, Lifang Lv2,3, Hongli Shan1
机构
1. Shanghai Frontiers Science Research Center for Druggability of Cardiovascular Noncoding RNA, Institute for Frontier Medical Technology, Shanghai University of Engineering Science, Shanghai 201620, China
2. Department of Physiology, School of Basic Medicine, Harbin Medical University, Harbin 150081, China
3. The Center of Functional Experiment Teaching, School of Basic Medicine, Harbin Medical University, Harbin 150081, China
4. State Key Laboratory of Frigid Zone Cardiovascular Disease, Department of Pharmacology (State-Province Key Laboratories of Biomedicine-Pharmaceutics of China, Key Laboratory of Cardiovascular Research, Ministry of Education), College of Pharmacy, Harbin Medical University, Harbin 150081, China
通讯作者
Lifang Lv, Hongli Shan
引用这篇文章
Tong Yu, Qiang Gao, Guofang Zhang, Tianyu Li, Xiaoshan Liu, Chao Li, Lan Zheng, Xiang Sun, Jianbo Wu, Huiying Cao, Fangfang Bi, Ruifeng Wang, Haihai Liang, Xuelian Li, Yuhong Zhou, Lifang Lv, Hongli Shan. lncRNA Gm20257 alleviates pathological cardiac hypertrophy by modulating the PGC-1α–mitochondrial complex IV axis.Front. Med., 2024, 18(4): 664-677
https://doi.org/10.1007/s11684-024-1065-7
https://journal.hep.com.cn/fmd/EN/10.1007/s11684-024-1065-7
https://link.springer.com/article/10.1007/s11684-024-1065-7
期刊简介
Frontiers of Medicine (2026年更名为MedScience)是中国工程院院刊,由教育部主管,高等教育出版社、中国工程院与上海交通大学医学院附属瑞金医院共同主办。期刊聚焦医学前沿领域的学术进展,关注国际研究热点与中国优秀研究成果,主编为陈赛娟院士、张伯礼院士和王小凡院士。主要报道领域涵盖临床医学、基础医学、转化医学、流行病学、公共卫生、中医药学和人工智能医学等,刊载文章类型包括Research Article、Review、Perspective、Editorial、Case Report、Comment、Letter等。
期刊已被SCI、PubMed、Scopus、中国科技核心期刊、中国科学引文数据库(CSCD)核心库、第三批临床医学领域高质量科技期刊分级目录T1级、化学文摘数据库(CAS)等权威数据库收录,在2025中国科学院文献情报中心期刊分区表医学大类中位列二区。
在线浏览
https://journal.hep.com.cn/fmd
https://link.springer.com/journal/11684
投稿
https://mc.manuscriptcentral.com/fmd
特别声明:本文转载仅仅是出于传播信息的需要,并不意味着代表本网站观点或证实其内容的真实性;如其他媒体、网站或个人从本网站转载使用,须保留本网站注明的“来源”,并自负版权等法律责任;作者如果不希望被转载或者联系转载稿费等事宜,请与我们接洽。