|
|
| 靶向PKM2为非酒精性脂肪性肝炎纤维化治疗带来新希望 Engineering |
|
论文标题:Therapeutic Targeting of PKM2 Ameliorates NASH Fibrosis Progression in a Macrophage-Specific and Liver-Specific Manner
期刊:Engineering
DOI:https://doi.org/10.1016/j.eng.2024.05.005
微信链接:点击此处阅读微信文章

非酒精性脂肪性肝炎(NASH)已成为全球终末期肝病的重要原因之一,目前尚无有效治疗手段。肝纤维化作为NASH进展的关键环节,主要由慢性炎症和肝星状细胞(HSC)活化驱动,并直接决定了NASH患者的预后。《Engineering》发表了一项由暨南大学叶文才教授和洪健教授团队完成的研究,揭示了丙酮酸激酶M2(PKM2)在NASH相关肝纤维化中的关键作用,并提出了靶向PKM2的潜在治疗策略。曲桁东、张迪、刘均立、邓洁萍为共同第一作者。
研究团队通过分析公共数据库并在NASH患者和小鼠肝脏组织中进行验证,发现PKM2在伴有肝纤维化的NASH肝脏的非实质细胞(NPC),尤其是巨噬细胞中的表达显著上调。进一步的实验表明,基于巨噬细胞条件性PKM2敲除小鼠(PKM2FL/FLLysM-Cre),在蛋氨酸和胆碱缺乏(MCD)饮食、高脂高胆固醇(HFHC)饮食和西式饮食联合四氯化碳(WD/CCl4)三种NASH模型中,PKM2缺失均显著改善了肝脏炎症微环境并抑制了纤维化进程。单细胞转录组测序分析显示,敲除巨噬细胞PKM2显著减少了促纤维化Ly6Chigh巨噬细胞浸润。机制研究提示,PKM2通过调控糖酵解促进了炎性巨噬细胞中含NLR家族pyrin域蛋白3(NLRP3)的激活,从而诱导HSC活化及NASH相关肝纤维化进展。

图1 PKM2主要在纤维化NASH患者的巨噬细胞中表达上调。
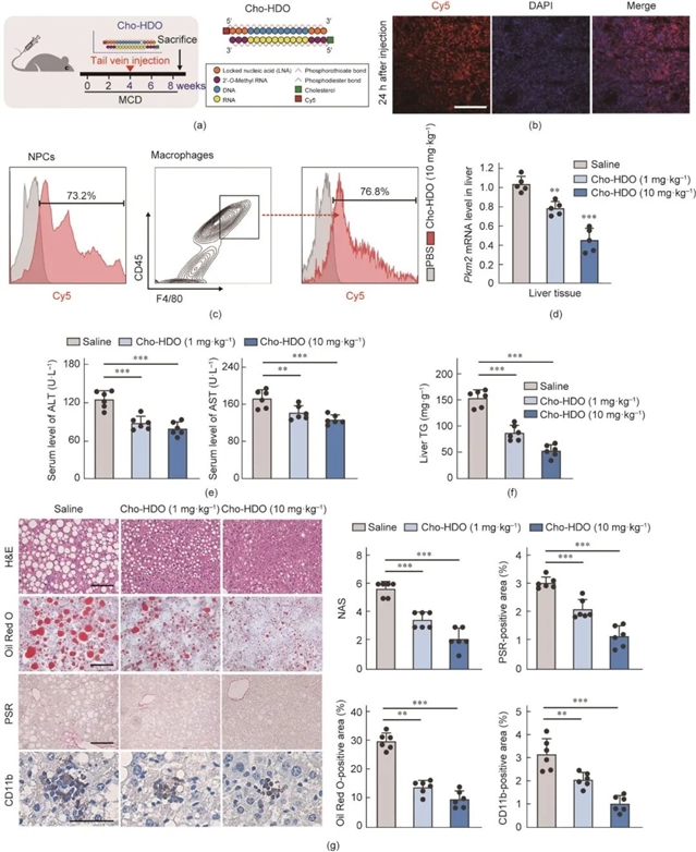
研究团队还评估了靶向PKM2的治疗潜力。具有肝脏靶向特性的胆固醇偶联异源双链寡核苷酸药物(Cho-HDO)可剂量依赖性地逆转NASH相关的纤维化,且无明显肝毒性。这一发现为NASH相关肝纤维化的治疗提供了新的理论依据。
在实验设计方面,研究团队构建了多种NASH小鼠模型,包括MCD饮食诱导的早期NASH模型、HFHC饮食诱导的晚期NASH纤维化模型以及WD/CCl4诱导的NASH相关肝细胞癌(HCC)模型。结果显示,巨噬细胞PKM2敲除小鼠在这些模型中均表现出肝脏炎症和纤维化程度的显著改善。此外,研究还发现,PKM2的缺失可减少促纤维化Ly6Chigh巨噬细胞的数量,进而抑制HSC的活化,从而减缓NASH相关纤维化的进展。
在分子机制方面,研究揭示了PKM2依赖性糖酵解在巨噬细胞促炎反应和NLRP3活化中的关键作用。PKM2通过调控糖酵解促进巨噬细胞向促炎表型转变,并通过NLRP3信号传导诱导HSC活化。这一发现不仅阐明了PKM2在NASH相关纤维化中的作用机制,还为开发针对PKM2的治疗策略提供了理论基础。
此外,研究还评估了PKM2激活剂ML265对NASH相关纤维化的治疗效果。结果显示,ML265可显著改善HFHC饮食诱导的小鼠NASH相关纤维化,表现为肝脏炎症和纤维化程度的减轻。这一结果进一步证实了PKM2作为NASH相关纤维化治疗靶点的潜力。
在基因治疗方面,研究团队开发了具有肝脏靶向特性的胆固醇偶联异源双链寡核苷酸药物(Cho-HDO)。Cho-HDO能够特异性靶向肝脏NPC,并有效调控NASH小鼠肝脏中的基因表达。实验结果表明,Cho-HDO以剂量依赖性的方式降低肝脏和巨噬细胞的PKM2表达,显著改善了NASH相关纤维化的进展。

图2 通过Cho-HDO肝脏特异性敲除PKM2可有效预防小鼠脂肪性肝炎和纤维化。
该研究不仅揭示了PKM2在NASH相关肝纤维化中的关键作用,还提出了靶向PKM2的潜在治疗策略。这一发现为NASH相关肝纤维化的治疗提供了新的理论依据,并有望为临床治疗提供新的思路和方法。
论文信息:
Hengdong Qu, Di Zhang, Junli Liu, Jieping Deng, Ruoyan Xie, Keke Zhang, Hongmei Li, Ping Tao, Genshu Wang, Jian Sun, Oscar Junhong Luo, Chen Qu, Wencai Ye, Jian Hong. Therapeutic Targeting of PKM2 Ameliorates NASH Fibrosis Progression in a Macrophage-Specific and Liver-Specific Manner. Engineering, 2024, 41(10): 198-213 DOI:10.1016/j.eng.2024.05.005
特别声明:本文转载仅仅是出于传播信息的需要,并不意味着代表本网站观点或证实其内容的真实性;如其他媒体、网站或个人从本网站转载使用,须保留本网站注明的“来源”,并自负版权等法律责任;作者如果不希望被转载或者联系转载稿费等事宜,请与我们接洽。