|
|
| FMD | 精彩荐读:靶向去泛素化酶OTUB1通过调控PDGFRβ保护动脉粥样硬化中的血管平滑肌细胞 |
|
论文标题:Targeting deubiquitinase OTUB1 protects vascular smooth muscle cells in atherosclerosis by modulating PDGFRβ
期刊:Frontiers of Medicine
作者:Fei Xu, Han Chen, Changyi Zhou, Tongtong Zang, Rui Wang, Shutong Shen, Chaofu Li, Yue Yu, Zhiqiang Pei, Li Shen, Juying Qian, Junbo Ge
发表时间:12 Mar 2024
DOI:10.1007/s11684-024-1056-8
微信链接:点击此处阅读微信文章
导 读
复旦大学附属中山医院葛均波、钱菊英、Li Shen等在Frontiers of Medicine发表研究论文《靶向去泛素化酶OTUB1通过调控PDGFRβ保护动脉粥样硬化中的血管平滑肌细胞》(Targeting deubiquitinase OTUB1 protects vascular smooth muscle cells in atherosclerosis by modulating PDGFRβ)。本研究发现去泛素化酶OTUB1通过其催化三联体识别血小板衍生生长因子受体β(PDGFRβ)的K707位点并去除K48连接的泛素链,抑制PDGFRβ经泛素-蛋白酶体途径降解,进而促进血管平滑肌细胞表型转换和动脉粥样硬化斑块进展,而敲低OTUB1可减轻晚期动脉粥样硬化斑块负荷并稳定斑块表型。
在动脉粥样硬化这一慢性动脉疾病的发展过程中,血管平滑肌细胞作为斑块的主要组成部分,其表型由收缩型向合成型转换是关键的病理过程之一。这一转换伴随着细胞增殖、迁移以及炎症介质分泌的增加,进而推动动脉粥样硬化的发展。蛋白质泛素化作为一种重要的翻译后修饰,参与调控多种细胞过程,包括蛋白质降解,而其逆转过程则由去泛素化酶介导。尽管已有研究表明部分去泛素化酶在动脉粥样硬化中发挥作用,但卵巢肿瘤蛋白酶家族成员在这一过程中的具体功能尚不明确。
复旦大学附属中山医院葛均波、钱菊英、Li Shen等系统探讨了OTUB1在血管平滑肌细胞表型转换及动脉粥样硬化进展中的作用。该研究结合体外细胞实验与体内动物模型,揭示了OTUB1通过影响血小板衍生生长因子受体β的稳定性,进而调控血管平滑肌细胞功能的分子机制。
为探究OTU家族去泛素化酶在血管平滑肌细胞表型转换中的作用,研究团队首先在人主动脉平滑肌细胞中进行了RNA干扰筛选。结果发现,在众多去泛素化酶中,只有沉默OTUB1能够显著抑制由血小板衍生生长因子BB诱导的细胞表型转换,具体表现为收缩型标志物如TAGLN和ACTA2表达上升,合成型标志物如OPN和BMP2表达下降(图1)。此外,在动脉粥样硬化患者样本及高脂饮食喂养的载脂蛋白E缺陷小鼠主动脉中,OTUB1的表达均有所上升,提示其在疾病过程中可能具有重要功能。

图1 OTUB1促进血管平滑肌细胞(VSMC)的表型转换
进一步研究表明,OTUB1的缺失显著抑制了血小板衍生生长因子BB诱导的人主动脉平滑肌细胞增殖与迁移。通过EdU染色、Ki-67免疫荧光及CCK-8实验均证实,干扰OTUB1后细胞增殖能力下降(图2)。同时,转录组测序结果显示,OTUB1敲低影响了与细胞分化、黏附和细胞外基质组织相关的基因表达,提示其在血管平滑肌细胞的病理生理过程中发挥广泛调控作用。

图2 人主动脉平滑肌细胞中OTUB1缺失对蛋白质泛素化影响的质谱分析
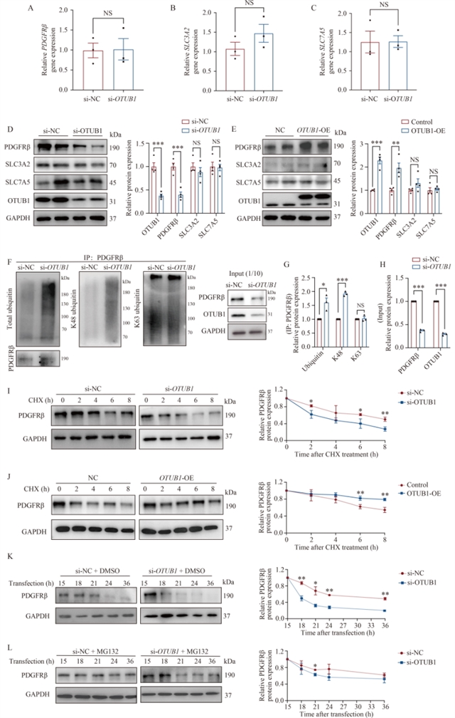
为阐明OTUB1的作用机制,研究人员利用蛋白质质谱分析比较了野生型与OTUB1敲低细胞中泛素化蛋白的差异,发现OTUB1缺失导致包括PDGFRβ在内的多个与动脉粥样硬化相关蛋白的泛素化水平改变。进一步实验证实,OTUB1能与PDGFRβ直接结合,并通过其催化三联体去除PDGFRβ上K48连接的多聚泛素链,从而抑制该受体经泛素-蛋白酶体途径降解(图3、图4)。此外,研究还发现E3泛素连接酶c-CBL是OTUB1与PDGFRβ互作所必需的,且PDGFRβ上的K707位点是其泛素化及OTUB1调控的关键位点。

图3 OTUB1抑制PDGFRβ的蛋白酶体降解

图4 OTUB1通过K48连接的泛素化特异性结合并调控PDGFRβ
在功能回复实验中,过表达PDGFRβ可逆转因OTUB1敲低引起的血管平滑肌细胞增殖、迁移及表型转换抑制(图5),说明PDGFRβ是OTUB1调控通路中的关键下游因子。

图5 PDGFRβ是OTUB1介导的人主动脉平滑肌细胞表型转换所必需的
在动物模型中,研究人员利用平滑肌特异性启动子Tagln引导的AAV9病毒,在载脂蛋白E缺陷小鼠中敲低Otub1。结果显示,尽管在动脉粥样硬化早期斑块面积无显著差异,但在疾病晚期阶段,Otub1敲低显著减轻了斑块负担,提高了斑块中胶原蛋白含量,增加了纤维帽厚度,并减少了坏死核心面积和巨噬细胞浸润(图6)。这些变化共同指向更稳定的斑块类型,表明OTUB1沉默有助于延缓动脉粥样硬化进展并增强斑块稳定性。

图6 敲低OTUB1可抑制晚期动脉粥样硬化发生并稳定体内动脉粥样硬化斑块
本研究系统揭示了OTUB1作为去泛素化酶调控PDGFRβ蛋白稳定性,进而影响血管平滑肌细胞在动脉粥样硬化中表型转换与疾病进展的机制。研究不仅深化了对去泛素化酶在血管疾病中作用的理解,也为将来开发针对OTUB1的动脉粥样硬化治疗策略提供了潜在靶点。然而,该研究仍存在一定局限,例如实验主要在小鼠模型中完成,尚未在大型动物中得到验证;OTUB1在其他斑块细胞类型如内皮细胞和巨噬细胞中的作用也有待进一步探讨。未来研究如能结合单细胞测序与细胞谱系追踪技术,将有助于更全面揭示OTUB1在动脉粥样硬化中的细胞特异性功能。
原文信息
标题
Targeting deubiquitinase OTUB1 protects vascular smooth muscle cells in atherosclerosis by modulating PDGFRβ
作者
Fei Xu1,2,3,4, Han Chen2,3,4, Changyi Zhou2,3,4, Tongtong Zang2,3,4, Rui Wang2,3,4, Shutong Shen2,3,4, Chaofu Li2,3,4, Yue Yu2,3,4, Zhiqiang Pei2,3,4, Li Shen2,3,4, Juying Qian2,3,4, Junbo Ge2,3,4
机构
1. Department of Cardiology and Laboratory of Heart Valve Disease, West China Hospital, Sichuan University, Chengdu 610041, China
2. Department of Cardiology, Zhongshan Hospital, Fudan University, Research Unit of Cardiovascular Techniques and Devices, Chinese Academy of Medical Sciences, Shanghai 200032, China
3. Shanghai Institute of Cardiovascular Diseases, Shanghai 200032, China
4. National Clinical Research Center for Interventional Medicine & Shanghai Clinical Research Center for Interventional Medicine (19MC1910300), Shanghai 200032, China
通讯作者
Li Shen, Juying Qian, Junbo Ge
引用这篇文章
Fei Xu, Han Chen, Changyi Zhou, Tongtong Zang, Rui Wang, Shutong Shen, Chaofu Li, Yue Yu, Zhiqiang Pei, Li Shen, Juying Qian, Junbo Ge. Targeting deubiquitinase OTUB1 protects vascular smooth muscle cells in atherosclerosis by modulating PDGFRβ. Front. Med., 2024, 18(3): 465-483
https://doi.org/10.1007/s11684-024-1056-8
https://journal.hep.com.cn/fmd/EN/10.1007/s11684-024-1056-8
https://link.springer.com/article/10.1007/s11684-024-1056-8
感谢作者对Frontiers of Medicine的信任和支持。
期刊简介
Frontiers of Medicine是中国工程院院刊,由教育部主管,高等教育出版社、中国工程院与上海交通大学医学院附属瑞金医院共同主办。期刊聚焦医学前沿领域的学术进展,关注国际研究热点与中国优秀研究成果,主编为陈赛娟院士、张伯礼院士和王小凡院士。主要报道领域涵盖临床医学、基础医学、转化医学、流行病学、公共卫生、中医药学和人工智能医学等,刊载文章类型包括Research Article、Review、Perspective、Editorial、Case Report、Comment、Letter等。
期刊已被SCI、PubMed、Scopus、中国科技核心期刊、中国科学引文数据库(CSCD)核心库、第三批临床医学领域高质量科技期刊分级目录T1级、化学文摘数据库(CAS)等权威数据库收录,在2025中国科学院文献情报中心期刊分区表医学大类中位列二区。
在线浏览
https://journal.hep.com.cn/fmd
https://link.springer.com/journal/11684
投稿
https://mc.manuscriptcentral.com/fmd
特别声明:本文转载仅仅是出于传播信息的需要,并不意味着代表本网站观点或证实其内容的真实性;如其他媒体、网站或个人从本网站转载使用,须保留本网站注明的“来源”,并自负版权等法律责任;作者如果不希望被转载或者联系转载稿费等事宜,请与我们接洽。