2025年8月26日,南开大学药物化学生物学国家重点实验室/
学院/南开国际先进研究院(深圳福田)张春秋课题组于Chem期刊在线发表了题为“Signal processing programmed by non-equilibrium phase transition of enzyme-responsive short peptide”的研究成果。
该研究通过设计酶促反应调控的动态液-液相分离(LLPS)体系,成功构建了基于多肽凝聚体的逻辑门和程序化信号传递系统,为极简类生命系统设计与智能生物材料开发提供了创新性范式。
论文通讯作者是张春秋;共同第一作者是魏雪文、梅笑寒和张清云。
细胞通过精密调控的动态凝聚体实现时空特异性的信号网络调控,以精准感知并响应复杂多变的外部环境。这种高度协调的动态性依赖于对外界刺激敏感的液-液相分离(LLPS)机制,其通过多价相互作用、翻译后修饰等分子语言,驱动生化组分在亚细胞尺度上发生可逆的组装与解体。这一过程本质上构建了生物分子级的逻辑运算单元,将多样化的生化输入转化为特定的功能输出(如基因表达调控、酶活性改变、细胞骨架重组),从而在非平衡态下实现信号的级联放大、整合与决策。然而,细胞中的凝聚体往往由多组分组成,体外构建单一组分的凝聚体并赋予其动态响应性能仍然具有重大挑战。因此,深入解析天然凝聚体组分的“分子语言”,设计精简的非平衡态动态凝聚体,不仅有助于理解生命系统的信号转导方式,还能为开发仿生智能信号处理系统提供新的途径。
在这项工作中,作者基于相分离蛋白中sticker-spacer-sticker的“分子语言”特征,设计了相分离前体多肽分子pYFSe。其可在碱性磷酸酶(ALP)作用下快速去磷酸化并转化为多肽分子YFSe,后者通过分子间的多价相互作用发生液-液相分离,形成了微米尺度的凝聚体组装体。YFSe凝聚体可高效富集和装载多种客体分子(小分子、多肽、核酸以及蛋白)。由于多肽YFSe的柔性spacer中硒醚对活性氧(ROS)的易感性,过氧化氢可以直接将硒醚氧化为硒亚砜,从而提升了多肽的亲水性,导致凝聚体的解体和客体分子释放。相似地,通过将光敏剂装载到YFSe 凝聚体中,利用光诱导的活性氧产生也可以触发硒醚的氧化和凝聚体的崩解。进一步,通过引入葡萄糖氧化酶(GOx)催化反应生成过氧化氢,同样可以推动YFSe的分子结构改变与凝聚体解组装。作为信号传递调控的概念验证,作者以荧光共振能量转移(FRET)体系(Cy2/Cy3)为模式信号单元,实现了对酶促相变反应动力学的实时监测与信号传导效率量化。更进一步,通过组合输入生物信号分子(酶与底物),成功构建了AND、NOR、NOT、NAND等基础逻辑门,并演示了级联逻辑运算能力。该体系首次将酶促反应与非平衡相分离耦合,实现了生物分子水平的信号编程与处理。

图1:酶响应短肽非平衡相变程序化调控信号传导示意图。

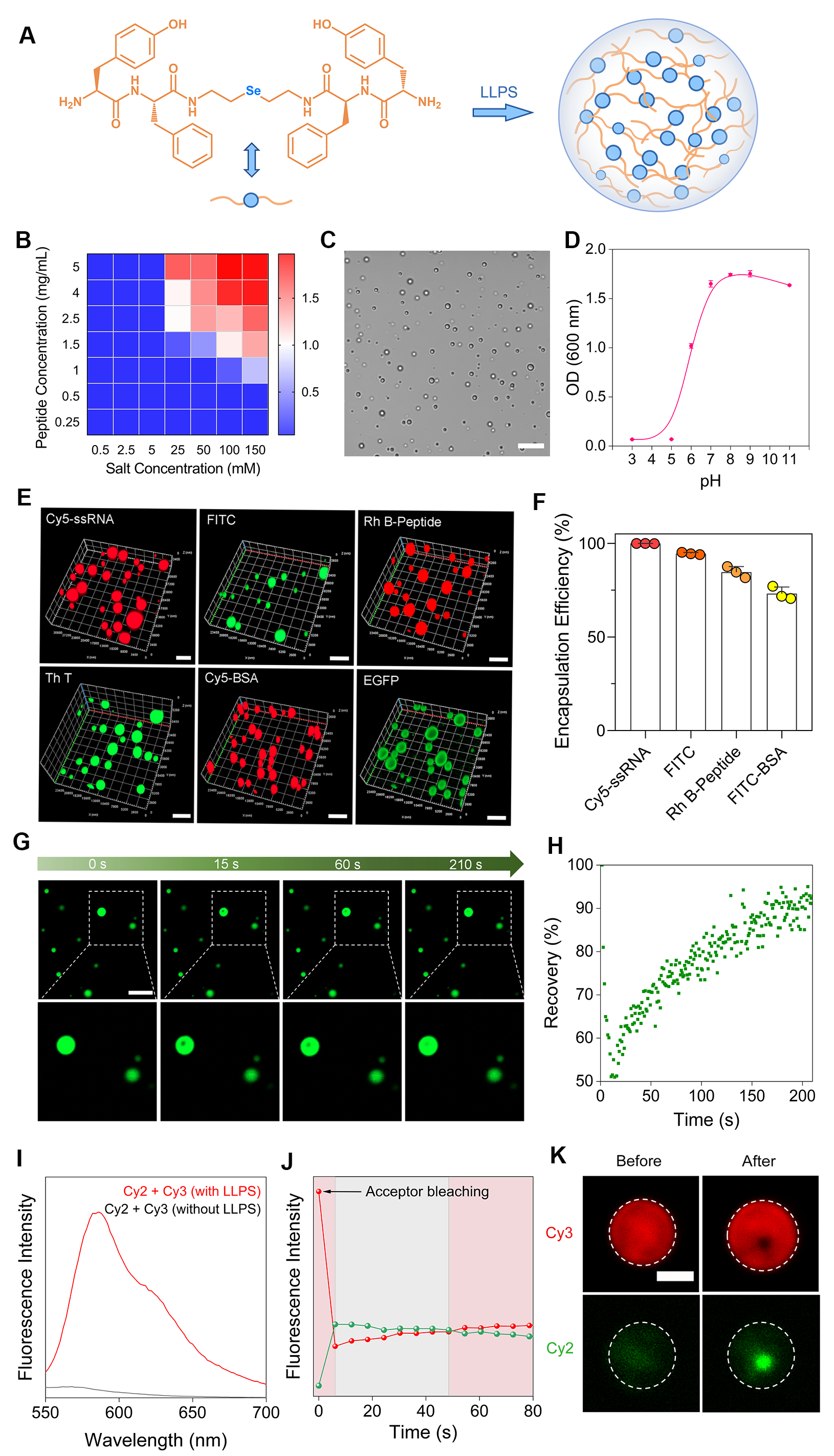
图2:多肽YFSe相分离形成凝聚体的研究。

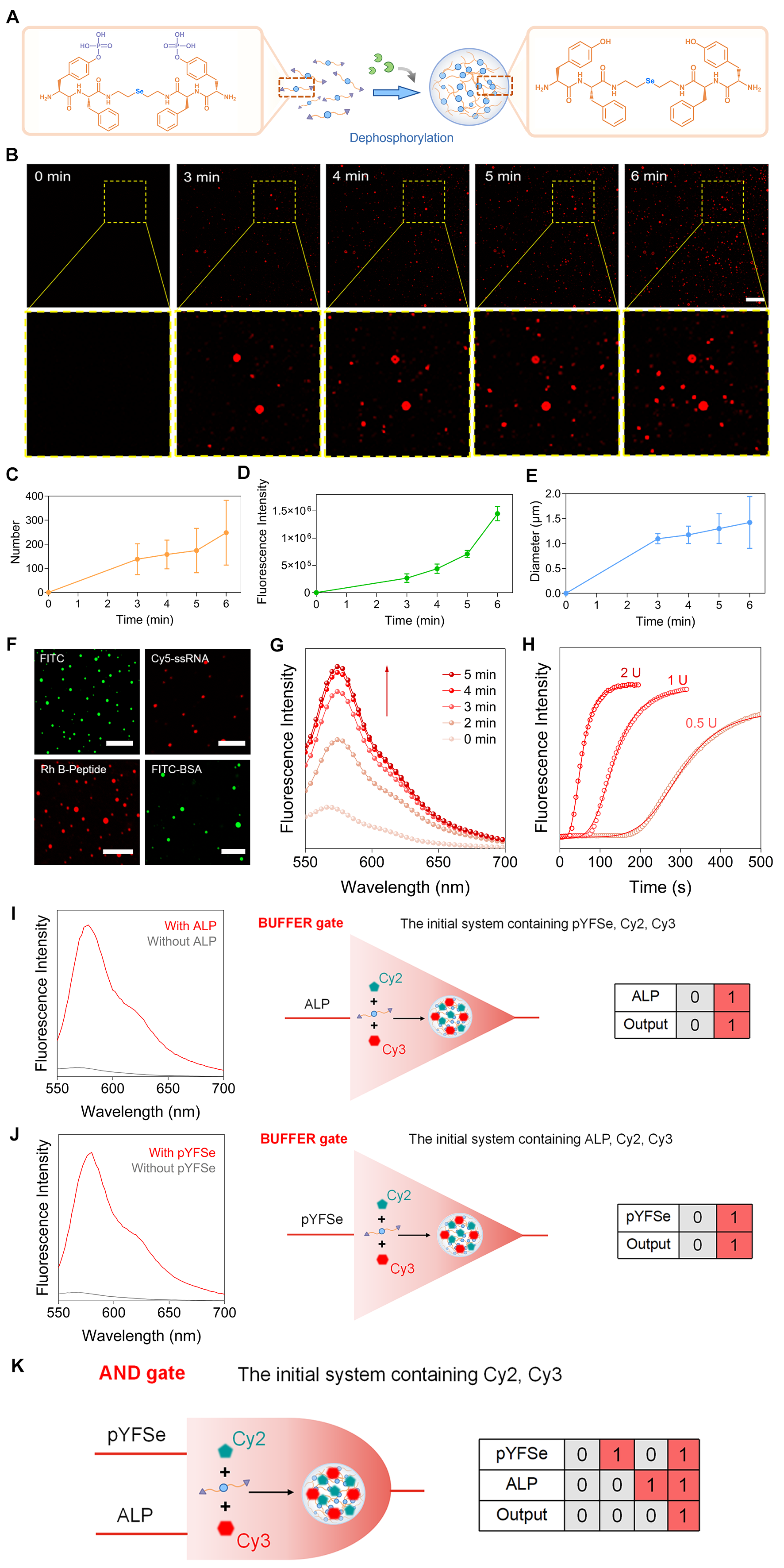
图3:去磷酸化驱动的多肽pYFSe相分离。

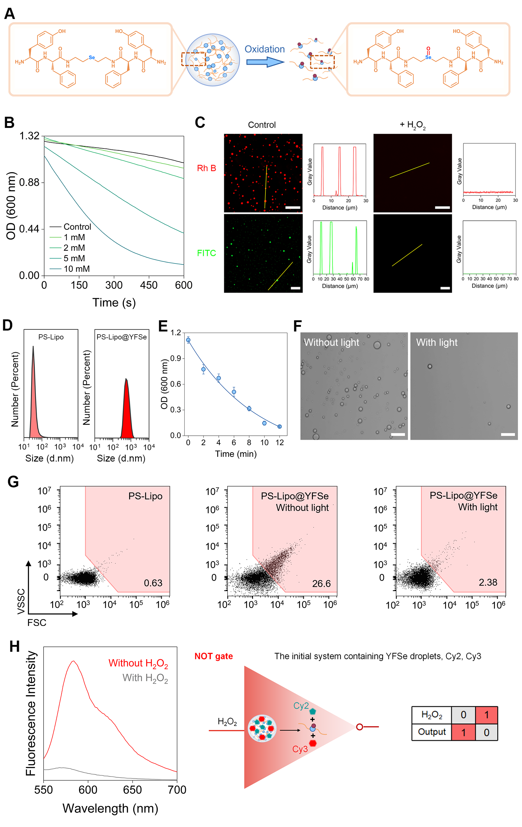
图4:氧化驱动的YFSe凝聚体解组装。

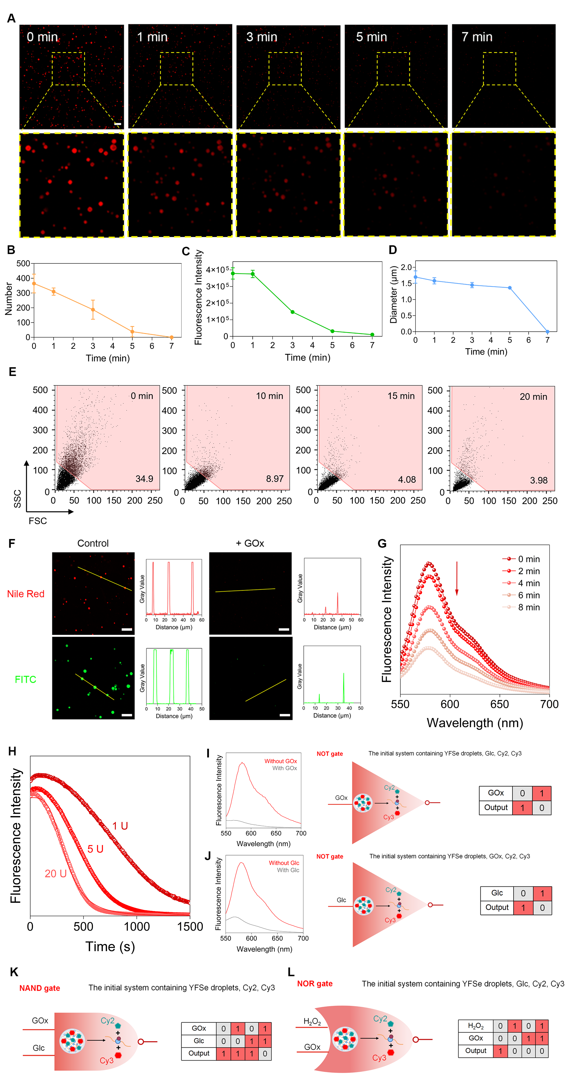
图5:酶驱动的YFSe凝聚体解组装。

图6:生化信号输入调控的可编程信号通路和逻辑门。
这项研究不仅深化了对天然凝聚体分子语言的理解,更为智能响应性生物材料开发开辟了新路径。其构建的类生命信号处理系统在生物计算、靶向药物递送、细胞工程及组织工程等领域具有广阔应用前景,为仿生智能系统的设计提供了全新策略。(来源:科学网)
相关论文信息:https://doi.org/10.1016/j.chempr.2025.102718