|
|
|
|
|
LAF 新技术支持公园服务效能“评估-诊断-决策”,助力公园管理服务优化 |
|
|
论文标题:Framework for Enhancing Park Service Effectiveness Leveraging Emerging Technologies
期刊:Landscape Architecture Frontiers
作者:Xiaoxian ZHANG, Zihao LI, Yanxiang ZHAO, Yating ZENG, Teng WANG
发表时间:15 Apr 2025
DOI:10.15302/J-LAF-0-020034
微信链接:点击此处阅读微信文章


注:本文为删减版,不可直接引用。原中英文全文刊发于《景观设计学(中英文)》(Landscape Architecture Frontiers)2025年第13卷第2期。
导 读
有效提升公园服务效能是推进公园城市建设的重要途径。然而,现有公园服务效能研究中存在评估对象与管理需求错位、从评估到诊断建议的精准延伸不足、研究成果时效性与持续性较差等问题。本研究从全工作流程出发,提出新技术支持下的公园服务效能“评估-诊断-决策”方法:首先,利用多源数据拓展公园服务效能的感知维度,结合智能算法支撑效能指标评价;其次,构建知识图谱提供精准诊断建议;最后,通过模板与智能技术自动生成报告,并引入大语言模型支持下的问答查询,从而提升公园服务效能的评估、诊断和决策能力。文章以北京市公园服务效能评估相关工作为实证案例,为城市公园管理服务优化提供新的视角和可操作工具。
关键词
公园服务效能;公园管理;管理决策;多源数据;知识图谱;大语言模型
新技术支持下的
城市公园服务效能提升方法建构
Framework for Enhancing Park Service Effectiveness Leveraging Emerging Technologies
张孝贤1,李梓豪2,赵艳香2,曾亚婷1,王腾1
1 北京城市象限科技有限公司
2 北京市园林绿化大数据中心
本文引用格式 / PLEASE CITE THIS ARTICLE AS
Zhang, X., Li, Z., Zhao, Y., Zeng, Y., & Wang, T. (2025). Framework for enhancing park service effectiveness leveraging emerging technologies. Landscape Architecture Frontiers, 13(2), 64–81. https://doi.org/10.15302/J-LAF-0-020034
01.研究背景
城市公园绿地是城市中重要的公共资源,然而,面对新的社会发展需求,如何提升公园服务效能以推动城市存量发展,已成为公园管理者必须面对的工作难题。目前,大数据和人工智能等新技术的快速发展和广泛应用为公园服务效能提升提供了契机。基于此,本研究聚焦新技术在公园服务效能“评估-诊断-决策”框架的全流程应用探索,旨在构建一套面向公园实际管理的服务效能提升方法。
02.文献综述
“效能”(effectiveness)为管理学术语。现代管理学之父彼得·德鲁克认为,效能是指选择适当的目标并实现目标的能力。中国学者一般将效能的内涵拆解为“效”(作用效果)和“能”(能力)两部分。参照已有研究,本文将“公园服务效能”定义为公园的服务效果和公园管理者的服务能力。提升公园服务效能首先需要对已有服务效果和服务能力进行评估,同时将评估结果转化为管理者的决策,即决策传导路径。
现有研究可以为公园服务效能提升决策提供不同角度的支撑,但大部分研究都重评估轻应用,决策传导路径建设相对薄弱,具体表现为以下三类问题。第一,研究对象和公园管理的实际对象存在一定错位。第二,现有研究多聚焦于单一效能类别,所采用的数据大多难以兼顾全面和精细的要求。第三,实际公园管理强调时效性和持续性,但现有研究成果多为孤立的课题,其有效性也存在一定的滞后,且鲜有就如何在成本控制下持续提供决策支持的探讨。
针对传统技术手段和方法的不足,本研究从公园服务效能提升的全工作流程出发,提出新技术支持下的公园服务效能“评估-诊断-决策”框架。
03.公园服务效能“评估-诊断-决策”方法建构
本文提出的公园服务效能“评估-诊断-决策”方法如图所示。“评估”作为该方法的首要环节,先对常用数据,尤其是各类主动感知数据进行数据感知监测;其次,借助文本算法、视觉算法等智能算法构建服务效能指标并加以计算。在“诊断”环节,根据主观诊断生成公园印象、根据各指标计算结果诊断出公园的优劣势,并基于知识图谱技术将指标及其事权主体、相关政策进行关联,精准生成公园具体效能优化建议。在“决策”环节,面向公园实际管理场景,基于模板和智能化技术自动生成周期性评估报告,并通过大语言模型将评估报告及相关知识整合,同时构建智能问答服务,为公园管理者提供决策便捷查询功能。

公园服务效能“评估-诊断-决策”框架 © 张孝贤,李梓豪,赵艳香,曾亚婷,王腾
公园服务效能感知与计算方法
公园服务效能感知的多源数据
为了尽可能全面涵盖公园服务效能感知数据,本文对目前常用的评估数据进行了分类。多源数据的引入和组合使用可为公园服务效能挖掘提供充分支持。

指标智能算法
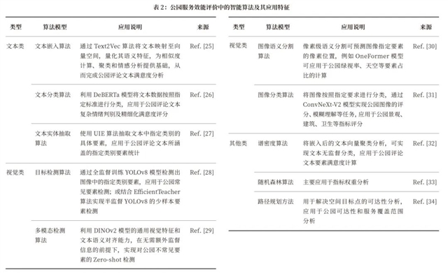
本文认为指标体系应基于具体评价对象灵活设置、调整,并借助智能算法实现大范围、精细化的效能指标计算,将智能算法分为文本类、视觉类和其他类,并重点对前两类算法的应用特点进行说明。

在文本类指标计算方面,可以通过文本算法挖掘游客对公园具体要素的满意度。相较于过去仅能实现正负情绪的简单分类,通过文本嵌入、余弦距离计算及谱密度算法的方法,能够在无监督的情况下,更为精准地识别复杂情感。最后,挖掘出影响游客情绪与满意度的具体因素。

通过文本算法挖掘游客对公园具体要素的满意度 © 张孝贤,李梓豪,赵艳香,曾亚婷,王腾
在视觉类指标方面,针对图像数据这一重要的评价数据来源,可结合深度学习算法进行不同尺度内的指标计算。最后,对各项指标进行汇总计算,形成最终结果,进而为生成下游报告提供数据支持。

通过视觉算法处理图像的流程 © 张孝贤,李梓豪,赵艳香,曾亚婷,王腾
问题诊断与优化建议生成
公园印象生成
在前文所述算法基础上,首先统计公园评论文本关键词的词频,形成各个公园的高频词表,随后,生成公园印象词云。进而基于所有公园高频词构建公园分类词库(如情绪类、时间类等),对各个公园的游客评论文本数据进行词频统计和归类,选取词频排名前10的词作为关键词,并综合词频和高频词权重计算各个关键词的得分,得分较高的词作为公园印象生成的核心,并与词类匹配生成初步总结,而后通过大语言模型润色生成公园印象。例如,“开心是XX公园的主要情绪”“秋天是XX公园游客最常到访的季节”。
问题诊断
可针对各个公园服务效能评估指标评分对各公园进行排名,并依据排名高低将公园评定为较好、一般和欠佳三个级别;同时,还可通过单个指标结果在一定时间跨度内的变化趋势诊断公园自身问题。考虑不同类型公园间的差异,问题诊断部分仅对同类型公园进行了横向对比,并通过某一指标的排名来评估每个公园的相对优劣势指标。
优化建议生成
公园服务效能优化建议生成主要依靠知识图谱技术打通“指标-政策-事权”之间的关系。其中,指标图谱对指标的名称、含义、层级、来源等属性进行标准化整理,并通过指标-数据实体关系和指标-指标实体关系生成指标图谱关系网络,实现指标体系的整合和多源数据的融合。政策图谱是将指标相关的公开政策条文作为公园服务效能优化建议的依据,通过提炼政策文本中的重要关键词作为该政策的内容表征,再进一步将重复的关键词关联至同一主题节点当中,从而实现政策文本的语义拆解和相关政策之间的关联表示。事权图谱是为了明确工作落实主体,并构建各相关指标、牵头单位、相关责任单位、事权内容、事权依据等内容的关系网络。
最后,将指标-政策-事权知识图谱与公园的相对劣势指标进行匹配,以链接相关的政策条文和实体责任单位,并结合文本生成技术形成具体文字性建议。
报告和决策方法生成
报告的批量动态生成
在实际应用中,效能评估指标结果、问题诊断和优化建议往往以报告的形式呈现。本文提出通过利用模板和智能化的综合方法,实现公园评估报告的自动批量生成。

基于模板的公园评估报告的自动批量生成 © 张孝贤,李梓豪,赵艳香,曾亚婷,王腾
智能问答查询
为了更好地满足公园管理工作者在决策过程中的实际诉求,可通过问答对话的方式向他们提供一种更为友好、高效、定制化的交互方式。首先,选取合适的通用大语言模型进行问答训练,然后建立公园服务效能本地知识库,包括公园的基本信息、设施介绍、活动安排等内容,以及各类指标评估结果和报告。同时,研究团队引入基于知识优先的偏好对齐方法,并结合嵌入模型、规则模板及推荐算法等来召回知识库中的相关信息,实现了精细化的公园服务效能问答反馈。
04.公园服务效能提升方法实证研究
研究概况
北京市自2022年起连续开展了公园服务效能评价工作,评价对象涵盖了《北京市公园分级分类管理办法》(2022年修订)中提出的综合公园、社区公园、历史名园、专类公园、游园、生态公园、自然(类)公园7类,截至2023年底评估全市各区公园共计364个。在实际工作中,北京市基于本文提出的公园服务效能“评估-诊断-决策”框架,完成了多个时间截面的公园服务效能评估,支持了全市公园服务效能提升决策工作。
应用过程
构建评估指标体系
研究团队首先基于北京市居民诉求数据进行需求分析,并结合公园服务效能内涵及国内外相关研究初步构建公园效能评估指标体系。而后,研究团队调研了园林管理部门所掌握的数据质量及更新情况,评估了可获取的社会感知数据和主动感知数据的质量,最终从指标计算可行性、数据更新维持性的角度构建了公园效能评估指标体系,包含两大类别、4个一级指标、12个二级指标和26个三级指标。不同类型的公园在指标选取和权重设置上有所差异。

公园印象生成
研究团队按照公园印象生成方法,构建了“公园名称”“出入口”“时间”“心情”“活动”“自然景观”“人文景观”“游乐项目”“服务项目”“运动健身”共10个词库,进而形成了各个公园印象。例如,“露营”是大运河公园游客提及最多的活动,“划船”是陶然亭公园最受欢迎的游乐项目,“向日葵”是奥森公园游客最喜欢的自然景观等。
问题诊断与优化建议
在指标计算完成后,公园管理者可以查看全市公园服务效能总体排名、某一指标排名,以及公园个体优劣势指标分析。借助指标-政策-事权知识图谱与公园的相对劣势指标的匹配结果生成优化建议。

政策图谱示例 © 张孝贤,李梓豪,赵艳香,曾亚婷,王腾
研究团队将相对优劣势指标、问题诊断与相应的优化建议整合并形成规范化的报告,供公园管理者清晰、快速了解如何将指标结果有效转化为行动计划。研究团队在报告模板设计中开发了报告引擎,通过内置智能诊断逻辑和设置报告生成周期,可定期自动生成报告,从而确保服务效能监测的持续性。

某公园劣势指标的诊断建议示意图(安全维护) © 张孝贤,李梓豪,赵艳香,曾亚婷,王腾
在智能问答功能中,研究团队以开源通用大语言模型Chatglm3为基础,依据城市治理相关数据集进行微调,构建公园服务效能本地知识库,并最终形成问答机器人嵌入公园管理系统前端页面,方便管理者在公园服务效能相关工作中随时便捷地获取决策知识。

智能问答示例 © 张孝贤,李梓豪,赵艳香,曾亚婷,王腾
应用成效
在北京市公园服务效能评估相关工作中,研究团队提出的公园服务效能提升方法实现了从全市层面对公园服务效能情况的全面且深入的评估,相较原来单一类别、缺乏持续性、应用支持不足的情况具有显著提升。
05.总结
近年来,随着公众对于公园服务效能需求的不断提升,本文尝试对现有公园服务效能研究进行拓展,为学术成果与实际管理决策应用的衔接提供了新思路和新路径。后续研究一方面需进一步完善公园服务效能评估流程,探讨一体化的闭环式整体解决方案;另一方面需不断深化各个应用环节中的技术结合水平,以生成更加精细化的问题诊断与优化建议。此外,相关研究人员还应思考在提高问答精度的同时支持空间问答等多样化需求,提升问答系统的效能和适用性。
参考文献
[1] Yu, J., Yan, L., Deng, J., & Li, J. (2020). Study on the influence of urban green space on the physical and mental welfare of residents. Acta Ecologica Sinica, 40(10), 3338–3350.
[2] Liu, S., Yang, Y., & Yan, W. (2021). Research framework of green space application in parks based on cultural ecosystem services supply-demand balance. Journal of Chinese Urban Forestry, 19(3), 14–18.
[3] Drucker, P. (1966). The Effective Executive. Harper and Raw.
[4] Wu, J., Ma, L., & Yang, Y. (2011). Xiaonengjianshe in the comparative perspective: Performance improvement, innovation and service oriented government. Chinese Public Administration, (3), 35–40.
[5] Zhu, J. (2017). The research on evolution method of performance of urban green space system service in central city: A case on the central city in Meishan [Master’s thesis]. Chongqing University.
[6] Liu, C. (2023). Research on effectiveness improvement of community-level governments—A case study of J Town in Jishui County [Master’s thesis]. East China Jiaotong University.
[7] Liu, S., & Zhang, L. (2013). Review on efficiency evaluation methods for urban green space. Journal of Chinese Urban Forestry, 11(5), 6–9, 13.
[8] Tang, Z., & Gu, S. (2015). An evolution of social performance in the distribution of urban parks in the central city of Shanghai: From spatial equity to social equity. Urban Planning Forum, (2), 48–56.
[9] Shao, M. (2019). Research on evaluation of public park service level from the perspective of equity & justice—A case study of Jiang’an District, Wuhan [Master’s thesis]. Huazhong University of Science and Technology.
[10] Zhu, J., Lu, H., Zheng, T., Rong, Y., Wang, C., Zhang, W., Yan, Y., & Tang, L. (2020). Vitality of urban parks and its influencing factors from the perspective of recreational service supply, demand, and spatial links. International Journal of Environmental Research and Public Health, (17), 1615.
[11] Shi, J., Wang, X., Huang, Y., & Shen, Q. (2009). Study on recreation service efficiency of village parks in Zhejiang. Forest Research, 22(4), 538–544.
[12] Liu, Q., Wang, X., & Liu, J. (2023). Research on the relationship among tourism motivation, satisfaction and healthcare perception in forest park. Journal of Northwest University (National Science Edition), 53(2), 220–228.
[13] Zhang, Z., Xu, Q., Wang, B., Sun, H., Geng, Y., & Tian J. (2017). Applications of unmanned aerial vehicles remote sensing technology in landscape ecology. Acta Ecologica Sinica, 37(12), 4029–4036.
[14] Huang, S., & Wang, H. (2021). Analysis on online reviews-based post occupancy evaluation on urban comprehensive parks—A case study of Xuanwu Lake Park in Nanjing. Landscape Architecture Academic Journal, 38(1), 81–87.
[15] Li, Y., Duan, J., Luo, Y., & Ma, L. (2013). On dynamic monitoring information system for urban green space resources based on ArcGIS and subcompartment data. Computer Applications and Software, 30(5), 44–47.
[16] Pan, L., & Liu, L. (2018). Dynamic monitoring and evaluation of construction effectiveness of country parks in Shanghai supported by big data. Urban and Rural Planning, (5), 47–56.
[17] Xiong, Y., Zhao, S., Yan, C., Qiu, G., Sun, H., Wang, Y., & Qin, L. (2021). A comparative study of methods for monitoring and assessing urban green space resources at multiple scales. Remote Sensing for Land and Resources, 33(1), 54–62.
[18] Zhou, C. (2020). Research on conceptual connotation and assessing methods of the performance of parkland. Urban Planning International, 35(2), 73–79.
[19] Qi, R., Yang, H., Wang, S., Xie, Q., & Wang, Y. (2018). Study on evaluation and planning of urban parks based on Baidu POI data. Chinese Landscape Architecture, 34(3), 32–37.
[20] Liu, B., Chen, W., Liu, K., & Yang, Y. (2021). The construction of park city evaluation system and practice verification. Chinese Landscape Architecture, 37(8), 6–13.
[21] Liu, Y., Liu, X., Gao, S., Gong, L., Kang, C., Zhi, Y., Chi, G., & Shi, L. (2015). Social sensing: A new approach to understanding our socioeconomic environments. Annals of the Association of American Geographers, 105(3), 512–530.
[22] Nassauer, J. I., Wang, Z., & Dayrell, E. S. (2009). What will the neighbors think? Cultural norms and ecological design. Landscape and Urban Planning, (92), 282–292.
[23] Rey Gozalo, G., Barrigón Morillas, J. M., Montes González, D., & Atanasio Moraga, P. (2018). Relationships among satisfaction, noise perception, and use of urban green spaces. Science of the Total Environment, (624), 438–450.
[24] Ding, J. (2023). Intelligent design and modeling of landscape architecture image based on big data. International Conference on Data Science and Network Security (ICDSNS). Tiptur, India.
[25] Reimers, N., & Gurevych, I. (2019). Sentence-BERT: Sentence embeddings using Siamese BERT-Networks. arXiv:1908.10084 [cs.CL].
[26] He, P., Liu, X., Gao, J., & Chen, W. (2020). DeBERTa: Decoding-enhanced BERT with disentangled attention. arXiv:2006.03654 [cs.CL].
[27] Lu, Y., Liu, Q., Dai, D., Xiao, X., Lin, H., Han, X., Sun, L. & Wu, H. (2022). Unified structure generation for universal information extraction. arXiv:2203.12277 [cs.CL].
[28] Reis, D., Kupec, J., Hong, J., & Daoudi, A. (2023). Real-time flying object detection with YOLOv8. arXiv:2305.09972 [cs.CV].
[29] Zhang, H., Li, F., Liu, S., Zhang, L., Su, H., Zhu, J., Ni, L., & Shum, H. Y. (2022). DINO: DETR with improved denoising anchor boxes for end-to-end object detection. arXiv:2203.03605 [cs.CV]
[30] Jain, J., Li, J., Chiu, M. T., Hassani, A., Orlov, N., & Shi, H. (2023). OneFormer: One transformer to rule universal image segmentation. 2023 IEEE/CVF Conference on Computer Vision and Pattern Recognition (CVPR) (pp. 2989–2998). Vancouver, BC, Canada.
[31] Woo, S., Debnath, S., Hu, R., Chen, X., Liu, Z., Kweon, I., & Xie, S. (2023). ConvNeXt V2: Co-designing and scaling ConvNets with masked autoencoders. 2023 IEEE/CVF Conference on Computer Vision and Pattern Recognition (CVPR) (pp. 16133–16142). Vancouver, BC, Canada.
[32] Fisher, D, H. (1987). Knowledge acquisition via incremental conceptual clustering. Machine Learning, (2), 139–172.
[33] Zheng, J., Liu, Z., Hu, Z., Li, Z., Li, Z., Liu, H., Wang, T., & Hu, S. (2022). On mBagging random forest. Journal of Gannan Normal University, 43(3), 113–115.
[34] Song, L., Zhou, Z., Li, Y., Hou, J., & He, X. (2024). Research on path planning algorithm based on improved Q-learning algorithm. Journal of Chinese Computer Systems, 45(4), 823–829.
[35] Zhou, R., Zhu, H., Guo, W., Yu, S., & Zhang, Y. (2023). A unified framework for multimodal aspect-term extraction and aspect-level sentiment classification. Journal of Computer Research and Development, 60(12), 2877–2889.
[36] Richards, D. R., & Edwards, P. J. (2017). Quantifying street tree regulating ecosystem services using Google Street View. Ecological Indicators, (77), 31–40.
[37] Zhan, S., & Deng, Y. (2023). Research on cultural governance of park cities from the perspective of scene—The internal logic and basic path. Journal of Beijing City University, 16(2), 16–21.
[38]Xu, B., Chen, M., Guan, W., & Hu, L. (2023). Efficient teacher: Semi-supervised object detection for YOLOv5. arXiv:2302.07577 [cs.CV].
[39] Zhou, T., Dang, P., Lu, H., Hou, S., Peng, C., & Shi, H. (2023). A transformer segmentation model for PET/CT images with cross-modal, cross-scale, and cross-dimensional. Journal of Electronics & Information Technology, 45(10), 3529–3537.
[40] Guo, L., Chen, X., & Xiao, M. (2023). Survey on knowledge graph research. Information Recording Materials, 24(6), 17–19, 23.
[41] Feng, C., An, J., & Liu, Z. (2022). Review on automated report generation methods for enterprises. Computer Science and Applications, 12(10), 2307–2317.
[42] Yu, S., Zhu, X., Sun, J., He, Q., & Zhou, J. (2020). The ParkScore system in USA and its inspirations. Chinese Landscape Architecture, 36(3), 103–108.
[43] Ministry of Housing and Urban-Rural Development of the People’s Republic of China. (2017). Code for the design of public park (GB 51192-2016).
[44] China Academy of Urban Planning & Design. (2023). Assessment report of major city parks in China.

《前沿》系列英文学术期刊
由教育部主管、高等教育出版社主办的《前沿》(Frontiers)系列英文学术期刊,于2006年正式创刊,以网络版和印刷版向全球发行。系列期刊包括基础科学、
、工程技术和人文社会科学四个主题,是我国覆盖学科最广泛的英文学术期刊群,其中12种被SCI收录,其他也被A&HCI、Ei、MEDLINE或相应学科国际权威检索系统收录,具有一定的国际学术影响力。系列期刊采用在线优先出版方式,保证文章以最快速度发表。
中国学术前沿期刊网
http://journal.hep.com.cn

特别声明:本文转载仅仅是出于传播信息的需要,并不意味着代表本网站观点或证实其内容的真实性;如其他媒体、网站或个人从本网站转载使用,须保留本网站注明的“来源”,并自负版权等法律责任;作者如果不希望被转载或者联系转载稿费等事宜,请与我们接洽。