|
|
|
|
|
FMD | 精彩荐读:间充质干细胞来源的细胞外囊泡携带的GTF2I可促进甲状腺癌中抑癌基因FAT1的表达并抑制肿瘤干细胞特性维持 |
|
|
论文标题:Extracellular vesicle-carried GTF2I from mesenchymal stem cells promotes the expression of tumor-suppressive FAT1 and inhibits stemness maintenance in thyroid carcinoma
期刊: Frontiers of Medicine
作者:Jie Shao, Wenjuan Wang, Baorui Tao, Zihao Cai, Haixia Li, Jinhong Chen
发表时间:15 Dec 2023
DOI:10.1007/s11684-023-0999-5
微信链接:点击此处阅读微信文章
导 读
复旦大学附属华山医院陈进宏教授等在Frontiers of Medicine发表研究论文《间充质干细胞来源的细胞外囊泡携带的GTF2I可促进甲状腺癌中抑癌基因FAT1的表达并抑制肿瘤干细胞特性维持》(Extracellular vesicle-carried GTF2I from mesenchymal stem cells promotes the expression of tumor-suppressive FAT1 and inhibits stemness maintenance in thyroid carcinoma)。本研究揭示了骨髓间充质干细胞来源的细胞外囊泡(BMSC-EVs)通过传递转录因子GTF2I,上调抑癌基因FAT1并抑制CDK4/FOXM1信号轴,从而抑制甲状腺癌细胞恶性表型及体内肿瘤发生的分子机制。
甲状腺癌是一种常见的恶性肿瘤,其耐药性、复发及远处转移等问题严重影响患者预后。近年来研究发现,上皮间质转化(EMT)和肿瘤干细胞的干性维持是驱动这些恶性进程的关键机制,但相关调控网络仍需深入探索。间充质干细胞来源的细胞外囊泡(MSC-EVs)作为无细胞治疗手段,因其能通过传递蛋白质、RNA等生物活性物质调节靶细胞功能,逐渐成为肿瘤研究的热点。同时,转录因子GTF2I在胸腺上皮肿瘤中的突变及功能已被部分揭示,而原钙黏蛋白FAT1作为人类癌症中高频突变基因,其在甲状腺癌中的作用及上游调控机制尚不明确。
复旦大学附属华山医院陈进宏教授等围绕“骨髓间充质干细胞来源的细胞外囊泡(BMSC-EVs)携带的GTF2I如何影响甲状腺癌恶性表型”这一核心问题展开研究,通过生物信息学分析、细胞实验及动物模型验证,揭示了GTF2I通过调控FAT1/CDK4/FOXM1轴抑制甲状腺癌进展的分子机制。
研究首先通过生物信息学分析锁定了关键分子。通过下载甲状腺癌相关的癌症基因组图谱(TCGA)数据,筛选出7907个低表达差异基因,并与GeneCards和Phenolyzer数据库中甲状腺癌相关基因取交集,获得345个候选基因。GO和KEGG富集分析显示,这些基因主要参与上皮细胞增殖、蛋白激酶B信号等通路。进一步结合基因表达相关性分析,发现FAT1基因在甲状腺癌组织和细胞系中显著低表达,且其过表达能抑制甲状腺癌细胞的克隆形成、迁移侵袭能力,减少上皮间质转化相关蛋白的表达,同时降低肿瘤干细胞标记物水平,提示FAT1可能是甲状腺癌的抑癌基因(图1)。

图1 FAT1过表达抑制甲状腺癌细胞的致癌表型、上皮间质转化及干性维持
为探究FAT1的上游调控因子,研究通过hTFtarget数据库预测其启动子结合的转录因子,结合癌症基因组图谱数据中与FAT1表达正相关的基因,最终锁定了GTF2I。实验验证显示,GTF2I在甲状腺癌组织和细胞系中同样低表达,且其过表达能显著上调FAT1的mRNA和蛋白表达水平;双荧光素酶报告实验和染色质免疫共沉淀(ChIP)实验进一步证实,GTF2I可通过结合FAT1启动子区(主要是1243-1258位的TCCCCTCTGCCTAGGA位点)直接激活其转录(图2)。功能实验表明,GTF2I对甲状腺癌细胞恶性表型的抑制作用可被FAT1敲低逆转,说明GTF2I通过上调FAT1发挥抑癌功能。

图2 GTF2I通过结合FAT1启动子区域上调其表达
接下来,研究聚焦于GTF2I的传递载体——骨髓间充质干细胞来源的细胞外囊泡(BMSC-EVs)。通过超速离心法分离BMSC-EVs,透射电镜观察显示其呈圆形或椭圆形膜性囊泡,纳米颗粒追踪分析(NTA)显示其粒径为30-120 nm,Western blot检测到细胞外囊泡(EVs)标记蛋白CD9、CD63、TSG101,证实细胞外囊泡成功分离。PKH67荧光标记实验显示,BMSC-EVs可被TPC-1细胞有效摄取;GFP标记的GTF2I经细胞外囊泡传递后,在TPC-1细胞中检测到绿色荧光,且Western blot显示细胞外囊泡处理组TPC-1细胞中GTF2I蛋白水平升高,表明细胞外囊泡能有效传递GTF2I至甲状腺癌细胞。
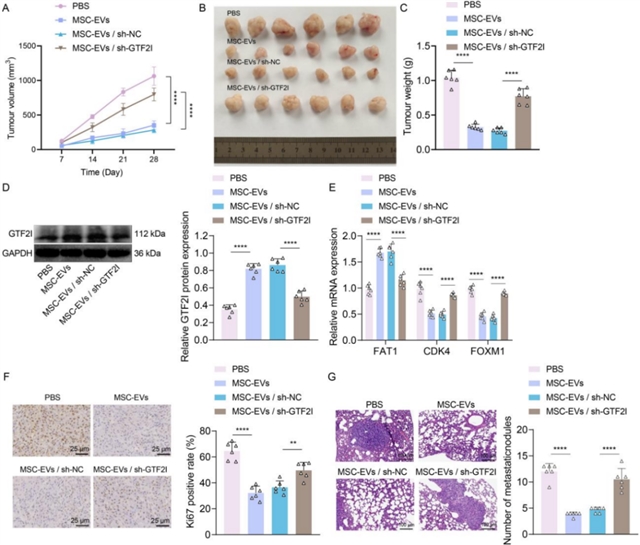
进一步研究发现,细胞外囊泡传递的GTF2I通过上调FAT1,可显著降低CDK4和FOXM1的表达。CDK4和FOXM1在甲状腺癌中高表达,且CDK4过表达可逆转FAT1对甲状腺癌细胞恶性表型的抑制作用,提示FAT1通过下调CDK4/FOXM1发挥功能。体内实验中,骨髓间充质干细胞来源的细胞外囊泡(BMSC-EVs)处理的裸鼠移植瘤体积和重量显著减小,肺转移结节数量减少,而敲低细胞外囊泡来源的间充质干细胞(MSC)中的GTF2I后,上述抑瘤效应被削弱;肿瘤组织中FAT1表达升高、CDK4/FOXM1表达降低,Ki67阳性率(增殖标记)下降,进一步验证了GTF2I通过细胞外囊泡传递的抑癌作用(图3)。

图3 间充质干细胞来源细胞外囊泡传递的GTF2I抑制甲状腺癌细胞的肿瘤发生
本研究揭示了骨髓间充质干细胞来源的细胞外囊泡(BMSC-EVs)携带的GTF2I通过“GTF2I-FAT1-CDK4/FOXM1”轴抑制甲状腺癌恶性表型的分子机制,不仅深化了对甲状腺癌发病机制的理解,还为开发基于间充质干细胞来源的细胞外囊泡(MSC-EVs)的靶向治疗策略提供了实验依据——通过调控细胞外囊泡中GTF2I的含量或增强其传递效率,可能成为甲状腺癌治疗的新方向。值得注意的是,研究中涉及的关键分子及传递载体的具体临床应用潜力,仍需更多临床样本验证和转化研究支持。
原文信息
标题
Extracellular vesicle-carried GTF2I from mesenchymal stem cells promotes the expression of tumor-suppressive FAT1 and inhibits stemness maintenance in thyroid carcinoma
作者
Jie Shao1, Wenjuan Wang2, Baorui Tao1, Zihao Cai1, Haixia Li2, Jinhong Chen1
机构
1. Department of General Surgery, Huashan Hospital, Fudan University, Shanghai 200040, China
2. Department of Pathology, Huashan Hospital, Fudan University, Shanghai 200040, China
通讯作者
Jinhong Chen
引用这篇文章
Jie Shao, Wenjuan Wang, Baorui Tao, Zihao Cai, Haixia Li, Jinhong Chen. Extracellular vesicle-carried GTF2I from mesenchymal stem cells promotes the expression of tumor-suppressive FAT1 and inhibits stemness maintenance in thyroid carcinoma. Front. Med., 2023, 17(6): 1186–1203
https://doi.org/10.1007/s11684-023-0999-5
https://journal.hep.com.cn/fmd/EN/10.1007/s11684-023-0999-5
https://link.springer.com/article/10.1007/s11684-023-0999-5
感谢作者对Frontiers of Medicine的信任和支持。
期刊简介
Frontiers of Medicine是中国工程院院刊,由教育部主管,高等教育出版社、中国工程院与上海交通大学医学院附属瑞金医院共同主办。期刊聚焦医学前沿领域的学术进展,关注国际研究热点与中国优秀研究成果,主编为陈赛娟院士、张伯礼院士和王小凡院士。主要报道领域涵盖临床医学、基础医学、转化医学、流行病学、公共卫生、中医药学和人工智能医学等,刊载文章类型包括Research Article、Review、Perspective、Editorial、Case Report、Comment、Letter等。
期刊已被SCI、PubMed、Scopus、中国科技核心期刊、中国科学引文数据库(CSCD)核心库、第三批临床医学领域高质量科技期刊分级目录T1级、化学文摘数据库(CAS)等权威数据库收录,在2025中国科学院文献情报中心期刊分区表医学大类中位列二区。
在线浏览
https://journal.hep.com.cn/fmd
https://link.springer.com/journal/11684
投稿
https://mc.manuscriptcentral.com/fmd

《前沿》系列英文学术期刊
由教育部主管、高等教育出版社主办的《前沿》(Frontiers)系列英文学术期刊,于2006年正式创刊,以网络版和印刷版向全球发行。系列期刊包括基础科学、
、工程技术和人文社会科学四个主题,是我国覆盖学科最广泛的英文学术期刊群,其中12种被SCI收录,其他也被A&HCI、Ei、MEDLINE或相应学科国际权威检索系统收录,具有一定的国际学术影响力。系列期刊采用在线优先出版方式,保证文章以最快速度发表。
中国学术前沿期刊网
http://journal.hep.com.cn

特别声明:本文转载仅仅是出于传播信息的需要,并不意味着代表本网站观点或证实其内容的真实性;如其他媒体、网站或个人从本网站转载使用,须保留本网站注明的“来源”,并自负版权等法律责任;作者如果不希望被转载或者联系转载稿费等事宜,请与我们接洽。