|
|
| FDE 论文解读 | 大学生人工智能素养评价体系的构建——基于武汉大学的实证研究 |
|
论文标题:Construction of AI Literacy Evaluation System for College Students and an Empirical Study at Wuhan University
期刊:Frontiers of Digital Education
作者:Dan Wu , Xinjue Sun , Shaobo Liang , Chao Qiu , Ziyi Wei
发表时间:25 Mar 2025
DOI:10.1007/s44366-025-0039-x
微信链接:点击此处阅读微信文章

在人工智能深刻改变全球经济社会与教育格局的背景下,中国教育部及联合国教科文组织(UNESCO)均强调将人工智能素养纳入高等教育体系,但高校普遍缺乏科学适用的大学生人工智能素养评估工具,且现有量表多未经过严格信效度检验,同时人工智能技术迭代引发的伦理问题亟需通过教育引导解决。
研究论文
在此现实需求与矛盾中,武汉大学吴丹教授团队在Frontiers of Digital Education(《数字教育前沿(英文)》)期刊上发表了一篇题为Construction of AI Literacy Evaluation System for College Students and an Empirical Study at Wuhan University的文章,旨在构建科学的人工智能素养评估体系(AILES-CS)并开展实证研究,为高校人工智能教育提供支撑。
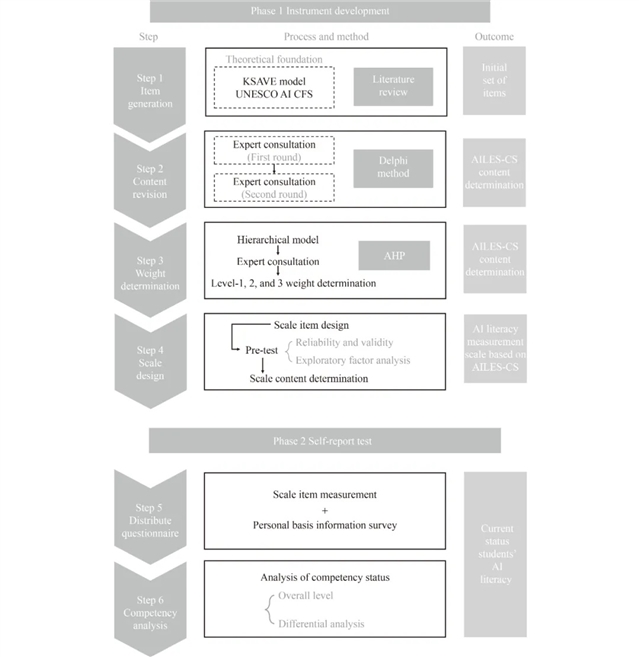
研究分为“工具开发”与“实证检验”两个阶段。在工具开发阶段,团队首先通过文献梳理与理论整合,构建了包含4个一级指标(人工智能态度、人工智能知识、人工智能能力、人工智能伦理)、10个二级指标及25个三级指标的初步框架。随后采用德尔菲法邀请人工智能领域专家进行两轮咨询,优化指标内容与权重,并通过层次分析法确定各级指标权重。基于该框架,研究开发了31题项的李克特五点量表,并通过预测试与信效度分析验证了量表的可靠性与结构效度。

图1 研究设计
实证部分,研究以武汉大学1651名本科生为样本,通过问卷调查分析人工智能素养的整体水平与群体差异。结果显示,学生人工智能素养总平均分为4.105(满分5),呈现中等偏上水平,但各维度发展不均衡:人工智能伦理得分最高,反映出学生对隐私保护、算法偏见等伦理问题的较高认知;人工智能知识得分最低,表明基础知识掌握不足,可能与课程设置中人工智能概念的系统性教学缺失有关。

图2 本科人工智能素养一级指标维度总体得分
在群体差异层面,性别对人工智能素养的整体影响程度有限,具体表现为男性仅在人工智能态度维度与知识维度上的得分略高于女性;年级差异呈现“大一最高、大二最低”的非线性趋势,推测与大一学生对数字智能课程的高参与度相关;学科差异显著, 学院学生在人工智能知识与能力维度领先,而人文社科学生在技术维度得分较低,但各学科在人工智能伦理维度无显著差异;技术背景与数字智能课程参与度对人工智能知识与能力的提升显著,有编程经验者在相关维度得分比无经验者高8%-10%,参与课程者的知识得分比未参与者高0.13分。

图3 人工智能素养平均分的性别比较

图4 不同学院人工智能素养分数的比较
综上所述,研究验证了AILES-CS的科学有效性,为高校评估学生人工智能素养提供了可量化、可复制的工具。实证结果表明,大学生人工智能素养受技术背景、课程参与等因素显著影响,但伦理素养更多依赖社会价值观而非技术训练。对此,研究提出三方面建议:课程优化、跨学科融合和政策支持。未来研究可纳入不同地区、类型高校以验证评估体系的普适性;同时,可引入动态场景化评估,探索传统教学与实践导向教学对人工智能素养的差异化影响。
文章信息
Dan Wu, Xinjue Sun, Shaobo Liang, Chao Qiu, Ziyi Wei. Construction of AI Literacy Evaluation System for College Students and an Empirical Study at Wuhan University. Frontiers of Digital Education, 2025, 2(1): 6
https://doi.org/10.1007/s44366-025-0039-x

识别二维码,免费获取原文
作者信息

吴丹,武汉大学信息管理学院二级教授,博士生导师。现任武汉大学本科生院院长兼教师教学发展中心主任,武汉大学数智教育教学研究中心主任,武汉大学人机交互与用户行为研究中心主任,国家级领军人才。国家重点研发计划项目、国家社科基金重大项目、国家自然科学基金重大研究计划项目首席科学家,湖北省自然科学基金创新群体负责人。担任国际学术期刊Aslib Journal of Information Management主编、国际 与技术学会理事、国际iSchools联盟数据科学教学指导委员会委员,担任中国科学技术情报学会信息行为研究专业委员会副主任、中国图书馆学会用户研究与服务专业组副主任等。研究方向为信息组织与检索、人机交互、智慧图书馆。

孙昕玦,武汉大学信息管理学院博士研究生。研究方向为人工智能素养、人机交互。参与国家重点研发计划项目、国家社会科学基金重大项目、湖北省级教学改革研究项目等多项。参与编写专著2部,在国内外知名学术期刊上发表论文6篇。

梁少博,武汉大学管理学博士,副教授,硕士生导师。入选中国科协青年人才托举工程、湖北省人才计划。博士毕业于武汉大学,武汉大学与美国匹兹堡大学联合培养博士。主持国家自然科学基金青年项目、中国博士后科学基金面上项目等纵向科研项目10余项,参与国家重点研发计划项目、国家自然科学基金重点项目、国家社会科学基金重大项目等多项。出版英文著作3部,在国内外知名学术期刊和国际学术会议上发表论文50余篇。担任国际信息技术协会亚洲分会侯任主席(ASIS&T Asia Chapter Chair-Elect)、iSchool亚太区青年委员会委员,担任SSCI期刊Aslib编委,IP&M、IT&P等10余个SSCI期刊审稿人。荣获Emerald杰出论文奖等国内外多项学术奖励。

邱超,中国科学院理学博士,现任武汉大学大学生工程训练与创新实践中心副主任,武汉大学数智教育教学研究中心成员,第十六届武汉大学杰出青年(教职工)。

尉子仪,香港大学教育学院硕士研究生,本科毕业于武汉大学信息管理学院。研究方向主要为用户信息行为、人机交互、学习分析等。在国内外知名学术期刊和国际学术会议上发表论文6篇。
推荐阅读
论文解读 | 武汉大学创新“AI+”专业图谱,贯通 “教·学·管·评”全链路
论文解读 | 武汉大学数智教育:实践与创新
新书推荐 | 武汉大学人工智能素养评价指南
新书推荐 | 武汉大学数智教育评价指南
新书推荐 | 武汉大学数智教育实践创新平台学生使用指南
期刊介绍
期刊特点
1. 国际化投审稿平台Editorial Manager方便快捷。
2. 严格的同行评议(Peer Review)。
3. 免费语言润色,有力保障出版质量。
4. 不收取作者任何费用。
5. 不限文章长度。
6. 审稿周期:第一轮平均30天,投稿到录用平均60天。
7. 在线优先出版(CAP)。
8. 通过Springer Link平台面向全球推广。
在线浏览
https://journal.hep.com.cn/fde
(中国大陆免费下载)
https://link.springer.com/journal/44366
在线投稿
https://www.editorialmanager.com/fode/
邮发代号
80-164
联系我们
fde@hep.com.cn
010-58582344, 010-58581581


特别声明:本文转载仅仅是出于传播信息的需要,并不意味着代表本网站观点或证实其内容的真实性;如其他媒体、网站或个人从本网站转载使用,须保留本网站注明的“来源”,并自负版权等法律责任;作者如果不希望被转载或者联系转载稿费等事宜,请与我们接洽。