|
|
|
|
|
胆汁引流支架中微小RNA的探索:胆道病变诊断标志物的研究 | MDPI Cancers |
|
|
论文标题:Exploring microRNAs in Bile Duct Stents as Diagnostic Biomarkers for Biliary Pathologies
论文链接: https://www.mdpi.com/2072-6694/17/7/1171
期刊名:Cancers
期刊主页:https://www.mdpi.com/journal/cancers
胰胆系统疾病 (如胆管炎、胆管癌 (CCA) 等) 常因诊断延迟导致预后不良,现有生物标志物敏感性和特异性有限。近年来,微小RNA (miRNA) 因其稳定性及疾病相关性成为潜在新型生物标志物,尤其在胆汁中显示出诊断价值。然而,胆汁取样存在局限性,而胆管支架因长期留置可能富集病变相关miRNA,为诊断提供新途径。本研究探索胆管支架中miRNA的保存情况,评估其作为区分不同胆管疾病患者 (包括炎症和恶性肿瘤) 的生物标志物潜力。通过分析患者支架样本中的特定miRNA,为诊断提供新策略。
1.研究方法
本文共分析了来自100名不同患者的100个支架。患者分为恶性肿瘤组 (40例,包括22例胆管癌)、手术和肝移植导致的狭窄及其他疾病组 (60例)(表1),以及非炎症对照组 (25例)。支架在ERC期间收集并保存于4 °C,用无核酸酶水冲洗后冷冻。总RNA包括miRNA从支架洗脱液中提取,并进行定量实时PCR分析。表1 接受支架治疗的患者特征

2.研究结果
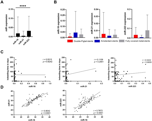
本研究基于经验选择了与肿瘤 (miR-21) 和炎症 (miR-223) 相关的miRNA,并使用miR-16作为标准化参考。预分析评估显示 (图1),所有miRNA均可从胆管支架中检测,其中miR-223水平最高,其次是miR-16,miR-21最低。所有miRNA均表现出一定程度的变异。支架类型和留置时间对miRNA水平无显著影响。miR-16与miR-21和miR-223呈正相关,但因其与肿瘤细胞相关,未用作标准化物。研究发现,恶性疾病患者中miR-16和miR-223水平升高,miR-21无显著变化 (图2)。胆管炎患者miRNA水平与非炎症患者有显著差异,miR-16、miR-21和miR-223水平显著增加,表明支架环境变化可能与miRNA变化直接相关 (图3)。进一步研究显示,miR-16、miR-21和miR-223与胆汁淤积标志物正相关,未发现与CRP相关性,提示胆汁淤积和支架功能障碍可能影响miRNA水平。

图1胆管支架中miRNA的预分析

图2 恶性队列、CCA亚队列与非恶性队列之间miR-16(A、B)、miR-21(C、D)和miR-223(E、F)的表达比较

图3 胆管炎队列与非炎症队列之间miR-16、-21和-223(A)的表达比较
3.讨论
本概念验证研究探讨了胆管支架作为胆道疾病生物标志物分析的样本来源。研究发现,胆管炎患者与无炎症患者之间miRNA (miR-16、miR-21和miR-223) 水平存在显著差异,且这些miRNA与实验室值正相关,显示了作为胆管疾病生物标志物的潜力。尽管血液和粪便是常用的生物标志物来源,但直接分析胆汁可能更准确地识别胆管疾病。胆管支架提供了对胆汁即时状态的洞察,并捕获了可能反映胆管长期变化的附着细胞。预分析评估显示,支架置入时间和类型对miRNA水平无影响,留置时间也不视为混杂因素。研究证实胆管支架中可检测到miRNA,并推测其来源可能是脱落的细胞、胆汁或外泌体。胆管炎患者中miRNA的显著增加可能与细胞损伤、炎症细胞浸润和生物膜产量增加有关。miRNA与胆汁淤积参数的正相关支持了其在支架阻塞中的作用。尽管初步数据未显示CCA的统计学显著差异,但miRNA作为肿瘤条件下的潜在生物标志物具有应用前景。研究还支持从支架中获取肿瘤DNA作为识别恶性疾病的方法。本研究为概念验证,存在局限性,包括单一中心队列、RNA质量、缺乏标准化标记物等问题,未来研究需扩大样本量,探索更多miRNA作为生物标志物的潜力,并考虑总突变负荷作为CCA和胰腺癌的诊断方法。
4.结论
胆管支架是miRNA分析的有前景来源,其变化与胆道疾病相关,未来研究将进一步验证其作为诊断标志物的潜力。
原文出自 Cancers 期刊

识别二维码
阅读英文原文
Hipler, N.M.; Thon, C.; Lehr, K.; Furnari, M.; Obst, W.; Keitel, V.; Weigt, J.; Link, A. Exploring microRNAs in Bile Duct Stents as Diagnostic Biomarkers for Biliary Pathologies. Cancers 2025, 17, 1171.
推文链接:https://mp.weixin.qq.com/s/T62RoO_dLfhFGtqTgwHhdg
特别声明:本文转载仅仅是出于传播信息的需要,并不意味着代表本网站观点或证实其内容的真实性;如其他媒体、网站或个人从本网站转载使用,须保留本网站注明的“来源”,并自负版权等法律责任;作者如果不希望被转载或者联系转载稿费等事宜,请与我们接洽。