导读
纳米医学在精准治疗领域的应用日益受到关注,并推动其不断发展。其中,利用光催化治疗技术诱导肿瘤焦亡的方式为精准免疫治疗提供了新途径。然而,受限于短波长激发光,导致组织穿透能力不足,这使得开发用于精准肿瘤光催化治疗的近红外光(650-1000 nm)响应纳米医学材料的需求愈发迫切。
近日,海南大学郭东波副教授团队联合澳门大学曲松楠教授团队,在超碳点领域发表了一项突破性研究,提出并证明了超分子化学策略用于调控碳点的吸收光谱,成功开发出一种近红外光催化的铂(IV)配位碳点(HS-Pt-CDs),利用缺陷驱动的碳点以J型聚集方式组装成中空球并出现显著的光谱红移,通过诱导肿瘤细胞焦亡(pyroptosis)激活全身抗肿瘤免疫,为癌症精准光疗与免疫治疗融合提供了全新策略。
该成果以“J-Type Assembled Pt(IV)-Coordinated Carbon Dots for Near-Infrared Light-Triggered Pyroptosis”为题在线发表在国际顶尖光学期刊《Light: Science & Applications》上,海南大学的郭东波副教授和澳门大学的曲松楠教授为通讯作者。
研究背景
纳米医学在肿瘤免疫治疗的精准化发展中起到关键作用。其中,焦亡作为一种高度免疫原性细胞死亡方式为精准免疫治疗提供了新途径。铂类药物作为一线化疗药物,被证实可通过光控释放铂药和活性氧,实现高效的肿瘤细胞焦亡。受限于短波长激发光,导致组织穿透能力不足,这使得开发用于精准肿瘤光催化治疗的近红外光(650-1000 nm)响应纳米医学材料的需求愈发迫切。碳点作为一种生物相容性的发光材料,其可调控光学性能备受广泛关注。研究团队前期的工作验证了利用铂药作为前驱体制备的具有光催化碳点的可行性,被用于肿瘤免疫治疗(Adv. Sci. 2022, 2205106)。然而,受限于共轭程度,现有的碳点吸收主要在可见光波段,对于深层光介导的肿瘤免疫治疗效果并不理想。在化学结构调控的基础上,利用分子间相互作用的超分子化学调控方式在构建功能性纳米结构方面具有明显的优势。其中,滑移堆叠的J聚集体(<54.7°)分子间电荷转移(CT)过程,可以实现能隙结构显著降低,使得超分子结构表现出吸收及发射波长的红移。
创新研究
研究团队提出“超分子调控策略”创新设计,从分子设计到免疫激活,系统性攻克技术难题,首次通过缺陷驱动碳点以J型滑移方式组装实现分子间电荷转移,导致超过240 nm吸收光谱红移,赋予超碳点具有近红外光催化性能,实现肿瘤焦亡导致的免疫原性。
技术亮点
1、超分子组装与J型聚集
(1)缺陷驱动的结构设计:通过Pt(IV)原子在碳点sp²结构域中的配位,引发晶格畸变,形成“碗状”碳点(Pt-CDs)。超声处理后,这些碳点以J型滑移聚集方式自组装成直径约160 nm的中空球体(HS-Pt-CDs)。
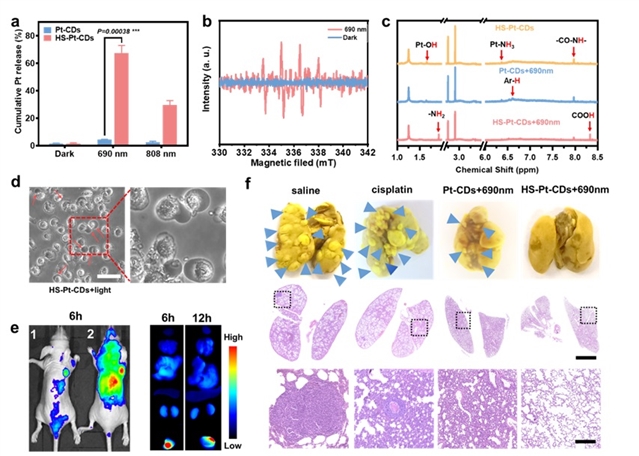
(2)红移吸收与电荷转移:J型聚集导致吸收光谱红移240 nm(423 nm→670 nm),在NIR光下实现高效电荷分离,释放Pt(II)并产生羟基自由基(·OH),同步酸化肿瘤微环境。

图1. 超碳点的制备与光学表征。
2、光催化焦亡与免疫激活
(1)焦亡触发机制:NIR光激活的HS-Pt-CDs通过破坏线粒体ATP合成,激活caspase-3,切割GSDME蛋白形成细胞膜孔,诱导焦亡。
(2)全身免疫响应:焦亡细胞释放CRT、HMGB1和ATP,招募树突状细胞并激活T细胞。在EMT6乳腺癌小鼠模型中,HS-Pt-CDs不仅根除原发肿瘤,还显著抑制远端肿瘤生长和肺转移。
3、精准递送与安全性
(1)肿瘤被动靶向性:HS-Pt-CDs凭借160 nm粒径和良好生物相容性,通过静脉注射后在肿瘤部位高效富集,且无光照时毒性极低。
(2)可控释放:实验显示,NIR光照射30分钟内释放67%的Pt(II),而黑暗环境下几乎无释放,极大降低系统性毒副作用。

图2. 超碳点近红外光催化释放铂药、ROS及酸化,导致限制的癌细胞焦亡用于肿瘤免疫治疗。

图3. HS-Pt-CDs的结构及其在NIR介导肿瘤免疫治疗中的应用。
应用与展望
本工作报道了一种新的超分子工程策略,以构建具有NIR激活光催化能力的Pt(IV)配位超碳点(HS-Pt-CDs),通过触发肿瘤焦亡以进行精准肿瘤治疗,所提出的策略可用于避免手术创伤的同时识别残留的癌细胞,降低复发风险。而且未来可与现有免疫疗法(如检查点抑制剂)的联合使用以提高疗效。这一突破可能为未来的局部肿瘤消融、长期免疫记忆和临床潜力开辟新的领域。(来源:LightScienceApplications微信公众号)
相关论文信息:https://doi.org/10.1038/s41377-025-01834-w
特别声明:本文转载仅仅是出于传播信息的需要,并不意味着代表本网站观点或证实其内容的真实性;如其他媒体、网站或个人从本网站转载使用,须保留本网站注明的“来源”,并自负版权等法律责任;作者如果不希望被转载或者联系转载稿费等事宜,请与我们接洽。