2025年8月5日,北京化工大学材料科学与工程学院蔡晴、喻盈捷团队在Matter期刊上发表了题为“Biodegradable and electroactive cryogel microspheres for neurovascularized bone regeneration”的最新成果。该研究首次在单一材料体系中协同整合了血管生成、淋巴生成、神经生成及成骨过程,其微创注射植入设计也为复杂骨缺损提供有效解决方案。论文通讯作者是北京化工大学蔡晴教授、喻盈捷教授及美国塔夫茨大学David L. Kaplan教授。
骨组织损伤后的有效再生与功能重建,因涉及血管、淋巴系统及神经网络等复杂生物过程,始终是再生医学领域的重大挑战。血管、淋巴及神经网络在骨稳态维持和组织修复中发挥关键作用,但骨损伤往往导致这些系统的破坏,阻碍自然愈合。因此,促进骨缺损区域血管、淋巴与神经网络的同步重建,是实现高效骨再生的基础。
针对上述难题,该研究团队创新设计了基于可降解明胶基质的双电活性冷冻凝胶微球,同时整合压电白磷钙石纳米颗粒(PWH)与导电聚合物聚(3,4-乙烯二氧噻吩)(PEDOT),成功实现生物电微环境构建及活性离子的持续释放。该研究首次在单一材料体系中协同整合了血管生成、淋巴生成、神经生成及成骨过程,其微创注射植入设计也为复杂骨缺损提供有效解决方案(图1)。

图1:兼具压电与导电性能的可降解双电活性冷冻凝胶微球设计示意图。
受天然骨压电特性启发,该研究创新构建了一种双电活性冷冻凝胶微球(P-C-GW),打造了神经血管化骨再生平台。该系统将含镁PWH纳米粒子与导电PEDOT有机结合,协同发挥压电和导电双重特性(图2)。相比传统的钛酸钡和氧化锌等无机压电材料,PWH不仅具有仿生骨矿组成和可生物降解性,还能稳定产生压电信号并释放具有生物活性的镁离子。PEDOT则在非导电的甲基丙烯酸酐改性明胶(GelMA)基质中构建导电网络有效桥接分散的PWH颗粒,促进力电信号的高效转导,启动自主驱动的骨再生进程。

图2:可降解双电活性微球的制备与表征。
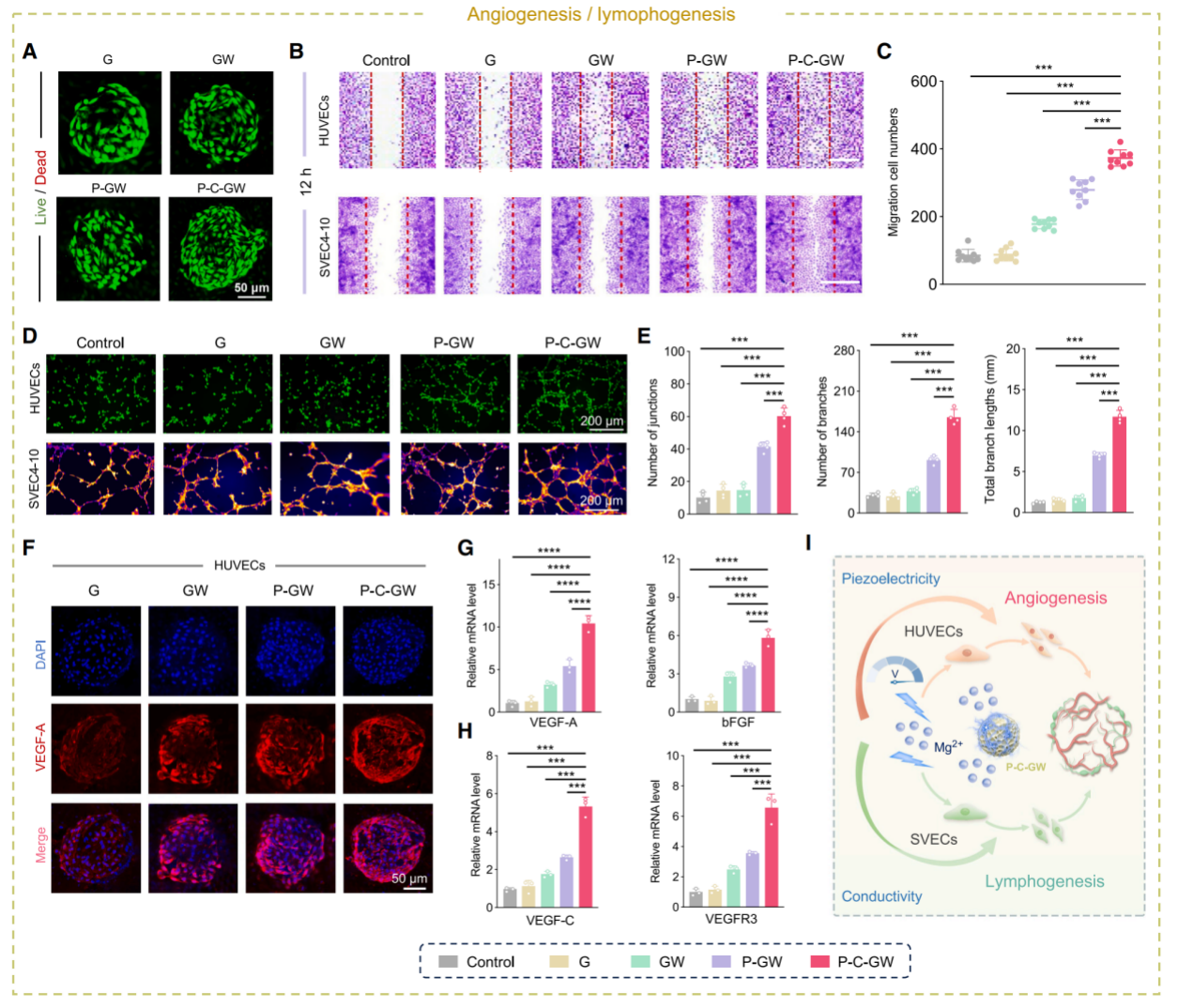
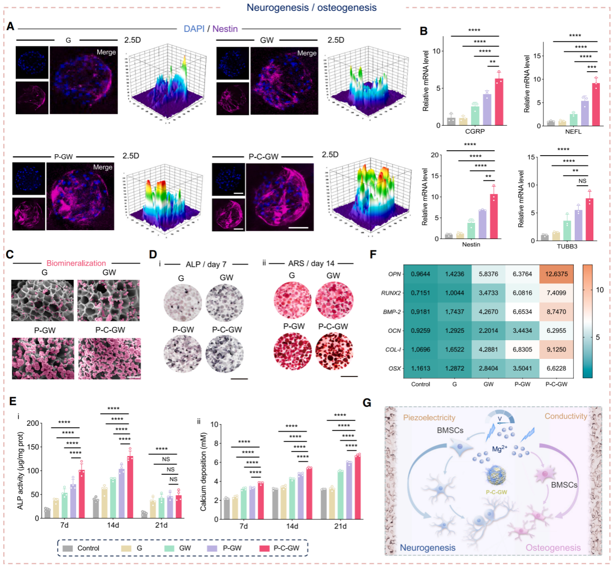
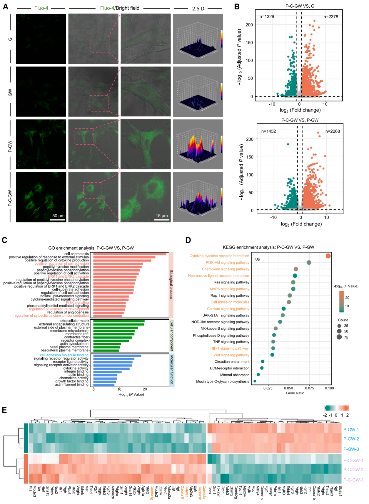
体外实验结果表明,该双电活性微球能够协同整合生物电刺激与生化信号(如Mg离子释放),显著促进血管生成、淋巴管生成、神经生成及成骨分化(图3、图4)。转录组分析进一步揭示其作用机制,关键的信号通路(如MAPK-ERK1/2、PI3K-AKT和HIF-1)被显著激活,协同驱动组织再生进程(图5)。在大鼠颅骨缺损模型中的体内评估显示,该微球成功构建了生物电微环境并实现生物活性离子持续释放,显著加速了骨缺损的修复速率(图6)。该研究为骨缺损的高效修复提供了一种极具前景的创新策略。

图3:可降解双电活性微球体外促进血管生成、淋巴管生成。

图4:可降解双电活性微球体外促进神经生成与成骨分化。

图5:转录组学分析揭示双电活性微球对骨髓间充质干细胞行为的调控作用。

图6:可降解双电活性微球促进体内骨组织再生。
该研究提出的双电活性冷冻凝胶微球平台,通过重建生物电微环境并持续释放生物活性离子,创新性地协同调控淋巴生成、血管生成、神经生成与成骨作用,可显著加速神经血管化骨再生,为复杂骨缺损提供高效解决方案,推进了现有骨修复技术。这一成果展示了组织工程的新思路与多功能生物材料的巨大潜力,有望拓展至更广泛的复杂组织修复领域。(来源:科学网)
相关论文信息:https://doi.org/10.1016/j.matt.2025.102366