|
|
|
|
|
FMD | 精彩荐读:高渗通过驱动干眼症中角膜上皮细胞的糖酵解重编程促进巨噬细胞焦亡 |
|
|
论文标题:Hyperosmolarity promotes macrophage pyroptosis by driving the glycolytic reprogramming of corneal epithelial cells in dry eye disease
期刊: Frontiers of Medicine
作者:Yu Han , Yu Zhang , Kelan Yuan , Yaying Wu , Xiuming Jin , Xiaodan Huang
发表时间: 15 Aug 2023
DOI:10.1007/s11684-023-0986-x
微信链接:点击此处阅读微信文章
导 读
浙江大学医学院附属第二医院黄晓丹等在Frontiers of Medicine发表研究论文《高渗通过驱动干眼症中角膜上皮细胞的糖酵解重编程促进巨噬细胞焦亡》(Hyperosmolarity promotes macrophage pyroptosis by driving the glycolytic reprogramming of corneal epithelial cells in dry eye disease)。本研究通过临床样本分析、体外细胞实验及体内动物模型研究,揭示了高渗微环境驱动角膜上皮细胞糖酵解重编程并促进巨噬细胞焦亡是干眼症炎症的关键机制,且糖酵解抑制剂2-DG可缓解相关炎症。
干眼症是全球最常见的眼表疾病之一,在我国的患病率为5%-50%,发病率高达31.4%。目前,轻度干眼症可通过人工泪液或润滑剂缓解症状,但重度患者需长期使用激素和免疫抑制剂,这类药物不仅疗效有限,还可能引发严重不良反应。因此,深入探究干眼症的发病机制并寻找新型治疗靶点,成为眼科领域的重要研究方向。
浙江大学医学院附属第二医院黄晓丹等在Frontiers in Medicine发表研究论文,通过临床样本分析、体外细胞实验和体内动物模型,揭示了高渗微环境下角膜上皮细胞糖酵解代谢重编程与巨噬细胞焦亡在干眼症炎症中的关键作用,并验证了糖酵解抑制剂2-脱氧-D-葡萄糖(2-DG)对干眼症的潜在治疗效果。
研究团队首先纳入36例临床确诊的干眼症患者和32例健康志愿者作为对照,通过结膜印迹细胞学收集眼表上皮细胞,并采集泪液样本进行分析。结果发现,干眼症患者泪液中炎症因子IL-1β的水平显著高于健康对照;同时,眼表上皮细胞中焦亡相关基因和糖酵解相关基因的表达均显著上调,提示糖酵解和焦亡可能共同参与了干眼症的发生发展(图1)。

图1 干眼症患者糖酵解与焦亡水平研究
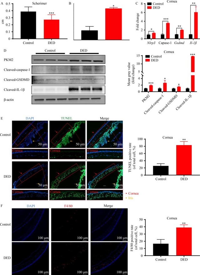
为进一步验证这一现象,研究团队采用MRL/lpr小鼠构建干眼症模型(MRL/MPJ小鼠作为对照)。实验显示,MRL/lpr小鼠的泪液分泌量显著减少,符合干眼症表型;其角膜组织中乳酸分泌水平升高,焦亡相关基因和蛋白的表达均显著上调。TUNEL实验显示,模型小鼠角膜组织中死亡细胞比例显著增加,免疫组化染色则观察到角膜巨噬细胞标记物F4/80的表达升高,提示巨噬细胞浸润增多(图2)。这些结果从体内实验层面证实了糖酵解异常和巨噬细胞焦亡在干眼症中的关联性。

图2 干眼症小鼠模型角膜中糖酵解与焦亡水平变化
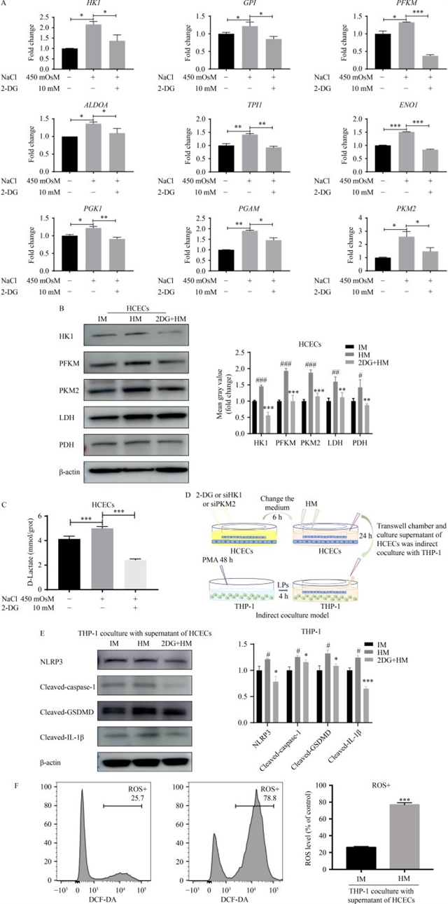
为明确高渗环境对角膜上皮细胞和巨噬细胞的作用机制,研究团队建立了体外间接共培养模型:将人角膜上皮细胞与THP-1来源的巨噬细胞置于Transwell小室中,通过高渗培养基模拟干眼症的高渗微环境。结果发现,高渗刺激显著上调了人角膜上皮细胞中糖酵解相关基因和蛋白的表达,并促进乳酸分泌;而使用糖酵解抑制剂2-DG预处理人角膜上皮细胞后,上述糖酵解相关分子的表达及乳酸分泌均被抑制。进一步分析共培养后的巨噬细胞发现,与正常渗透压组相比,高渗人角膜上皮细胞培养上清处理的巨噬细胞中焦亡相关蛋白表达显著升高,活性氧释放增加;而2-DG预处理或敲除人角膜上皮细胞中糖酵解关键基因后,巨噬细胞的焦亡水平及活性氧释放均显著降低(图3-5)。这表明,高渗环境通过诱导角膜上皮细胞糖酵解重编程,可能通过乳酸等代谢产物促进巨噬细胞焦亡,进而加剧炎症反应。

图3 体外干眼微环境模型中糖酵解与焦亡的调控作用

图4 siRNA介导基因沉默后干眼微环境模型中糖酵解与焦亡水平

图5 干眼微环境模型中抑制人角膜上皮细胞糖酵解后THP-1细胞焦亡水平
体内实验中,研究团队对MRL/lpr小鼠腹腔注射2-DG(250 mg/kg/天)持续28天,结果显示,2-DG治疗组小鼠的泪液分泌量从第3周起显著增加;角膜组织的TUNEL阳性细胞比例和F4/80阳性巨噬细胞浸润均减少;同时,角膜中糖酵解和焦亡部分相关基因的表达显著下调(图6)。这进一步验证了抑制糖酵解可通过减轻巨噬细胞焦亡缓解干眼症炎症。

图6 2-DG抑制干眼小鼠角膜中糖酵解与焦亡
研究表明,高渗压力通过驱动角膜上皮细胞糖酵解代谢异常,可能通过乳酸等代谢产物激活巨噬细胞,最终导致焦亡和炎症因子释放,形成干眼炎症的恶性循环。而糖酵解抑制剂2-DG通过抑制这一代谢重编程过程,可有效缓解干眼症的炎症活动。这些发现为理解眼表微环境中上皮细胞与免疫细胞的交互作用提供了新视角,并为干眼症的治疗提供了新的思路和靶点。
原文信息
标题
Hyperosmolarity promotes macrophage pyroptosis by driving the glycolytic reprogramming of corneal epithelial cells in dry eye disease
作者
Yu Han, Yu Zhang, Kelan Yuan, Yaying Wu, Xiuming Jin, Xiaodan Huang
机构
Eye Center, The Second Affiliated Hospital, Zhejiang University School of Medicine, Zhejiang Provincial Key Laboratory of Ophthalmology, Zhejiang Provincial Clinical Research Center for Eye Diseases, Zhejiang Provincial Engineering Institute on Eye Diseases, Hangzhou 310009, China
通讯作者
Xiaodan Huang
引用这篇文章
Yu Han, Yu Zhang, Kelan Yuan, Yaying Wu, Xiuming Jin, Xiaodan Huang. Hyperosmolarity promotes macrophage pyroptosis by driving the glycolytic reprogramming of corneal epithelial cells in dry eye disease. Front. Med., 2023, 17(4): 781–795
https://doi.org/10.1007/s11684-023-0986-x
https://journal.hep.com.cn/fmd/EN/10.1007/s11684-023-0986-x
https://link.springer.com/article/10.1007/s11684-023-0986-x
感谢作者对Frontiers of Medicine的信任和支持。
期刊简介
Frontiers of Medicine是中国工程院院刊,由教育部主管,高等教育出版社、中国工程院与上海交通大学医学院附属瑞金医院共同主办。期刊聚焦医学前沿领域的学术进展,关注国际研究热点与中国优秀研究成果,主编为陈赛娟院士、张伯礼院士和王小凡院士。主要报道领域涵盖临床医学、基础医学、转化医学、流行病学、公共卫生、中医药学和人工智能医学等,刊载文章类型包括Research Article、Review、Perspective、Editorial、Case Report、Comment、Letter等。
期刊已被SCI、PubMed、Scopus、中国科技核心期刊、中国科学引文数据库(CSCD)核心库、第三批临床医学领域高质量科技期刊分级目录T1级、化学文摘数据库(CAS)等权威数据库收录,在2025中国科学院文献情报中心期刊分区表医学大类中位列二区。
在线浏览
https://journal.hep.com.cn/fmd
https://link.springer.com/journal/11684
投稿
https://mc.manuscriptcentral.com/fmd

《前沿》系列英文学术期刊
由教育部主管、高等教育出版社主办的《前沿》(Frontiers)系列英文学术期刊,于2006年正式创刊,以网络版和印刷版向全球发行。系列期刊包括基础科学、
、工程技术和人文社会科学四个主题,是我国覆盖学科最广泛的英文学术期刊群,其中12种被SCI收录,其他也被A&HCI、Ei、MEDLINE或相应学科国际权威检索系统收录,具有一定的国际学术影响力。系列期刊采用在线优先出版方式,保证文章以最快速度发表。
中国学术前沿期刊网
http://journal.hep.com.cn

特别声明:本文转载仅仅是出于传播信息的需要,并不意味着代表本网站观点或证实其内容的真实性;如其他媒体、网站或个人从本网站转载使用,须保留本网站注明的“来源”,并自负版权等法律责任;作者如果不希望被转载或者联系转载稿费等事宜,请与我们接洽。