|
|
| FMD | 精彩荐读:含FERM结构域的蛋白FRMD6激活mTOR信号通路并促进肺癌进展 |
|
论文标题:FERM domain-containing protein FRMD6 activates the mTOR signaling pathway and promotes lung cancer progression
期刊:Frontiers of Medicine
作者:Tianzhuo Wang, Huiying Guo, Lei Zhang, Miao Yu, Qianchen Li, Jing Zhang, Yan Tang, Hongquan Zhang, Jun Zhan
发表时间:15 Jun 2023
DOI:10.1007/s11684-022-0959-5
微信链接:点击此处阅读微信文章
导 读
北京大学医学部战军等在Frontiers of Medicine发表研究论文《含FERM结构域的蛋白FRMD6激活mTOR信号通路并促进肺癌进展》(FERM domain-containing protein FRMD6 activates the mTOR signaling pathway and promotes lung cancer progression)。本研究通过分析169例临床样本,发现在肺癌中高表达的FRMD6蛋白通过促进mTOR与S6K的相互作用,激活mTOR信号通路,从而驱动肺癌细胞增殖、迁移和肿瘤进展。
肺癌是全球发病率和死亡率最高的恶性肿瘤之一,其中非小细胞肺癌(NSCLC)占主要类型,包括肺腺癌(LUAD)和肺鳞状细胞癌(LUSC)。FRMD6(FERM结构域蛋白6)作为FERM结构域蛋白家族成员,被认为具有抑癌作用,但最新研究发现,FRMD6在肺癌中发挥促癌功能,并通过激活雷帕霉素靶蛋白(mTOR)信号通路驱动肿瘤进展。
北京大学医学部战军等通过多组学实验和临床数据分析,揭示了FRMD6在肺癌中的功能及其与mTOR通路的调控关系。相关文章发表在Frontiers of Medicine。
研究团队首先分析了癌症基因组图谱(TCGA)数据库,发现FRMD6在LUAD和LUSC组织中的mRNA表达水平显著高于正常肺组织(图1)。进一步对169例肺癌患者(75例LUSC和94例LUAD)的组织样本进行免疫组化(IHC)检测,证实FRMD6蛋白在LUAD和LUSC中高表达,阳性率分别为72.34%和48%,且高表达与T分期(肿瘤大小)、N分期(淋巴结转移)显著相关,预示更差的生存率。

图1 FRMD6表达水平升高预示肺癌患者预后不良
为明确FRMD6的生物学功能,研究团队在肺癌细胞系H1299中过表达或敲低FRMD6。结果显示,过表达FRMD6显著增强了细胞的迁移和增殖能力,而通过小干扰RNA(siRNA)敲低FRMD6后,细胞增殖与迁移能力均受到抑制。在动物模型中,将FRMD6敲低的H1299细胞移植至裸鼠皮下,26天后肿瘤体积和重量均显著小于对照组,表明FRMD6在体内外均促进肿瘤生长(图2)。

图2 FRMD6促进肺癌细胞的增殖和迁移
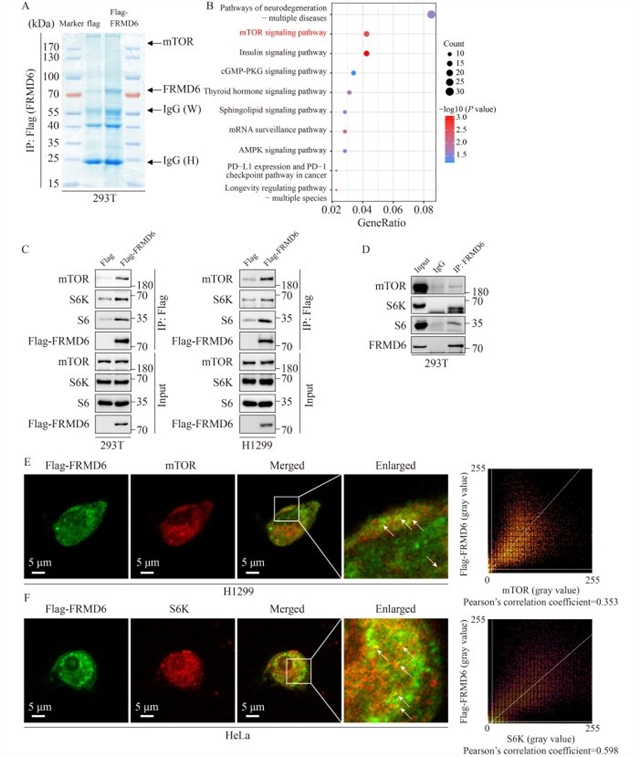
机制研究表明,FRMD6通过直接结合mTOR信号通路关键分子(mTOR、S6K和S6)发挥调控作用。免疫共沉淀(Co-IP)和免疫荧光实验证实,FRMD6与mTOR、S6K在细胞内存在共定位(图3)。过表达FRMD6可以显著提升磷酸化S6K(pS6K)和磷酸化S6(pS6)的水平,而敲低FRMD6则抑制其表达。进一步实验发现,FRMD6作为支架蛋白增强mTOR与S6K的结合,进而促进S6K磷酸化及其下游S6的激活(图4)。

图3 FRMD6与mTOR信号通路蛋白相互作用

图4 FRMD6有助于mTOR信号通路的激活
为验证体内机制,研究团队利用CRISPR/Cas9技术构建了Frmd6基因敲除(KO)小鼠。结果表明,Frmd6 KO小鼠出生率仅10.76%,显著低于理论值,存活个体体型明显小于野生型小鼠。在胚胎成纤维细胞(MEFs)和成年小鼠心脏、脾脏、卵巢组织中,Frmd6缺失均导致pS6K和pS6水平显著下降,表明FRMD6是维持mTOR信号通路活性的关键因子(图5)。临床样本分析进一步支持这一结论:肺癌组织中FRMD6与pS6的表达呈正相关,提示FRMD6通过激活mTOR通路驱动肺癌的进展。

图5 FRMD6缺失在体内可抑制mTOR信号通路
本研究首次揭示了FRMD6在肺癌中的促癌作用,修正了其仅作为抑癌因子的传统认知,揭示其通过非Hippo通路(即mTOR通路)调控肿瘤进展的新机制。FRMD6通过增强mTOR与S6K的相互作用,激活下游信号级联反应,促进肿瘤细胞增殖、迁移和体内成瘤。这一发现深化了对mTOR通路调控机制的理解,为肺癌治疗提供了新靶点。
原文信息
标题
FERM domain-containing protein FRMD6 activates the mTOR signaling pathway and promotes lung cancer progression
作者
Tianzhuo Wang, Huiying Guo, Lei Zhang, Miao Yu, Qianchen Li, Jing Zhang, Yan Tang, Hongquan Zhang, Jun Zhan
机构
Program for Cancer and Cell Biology, Department of Human Anatomy, Histology and Embryology, School of Basic Medical Sciences; Peking University InternationalCancer Institute; MOE Key Laboratory of Carcinogenesis and Translational Research and State Key Laboratory of Natural and Biomimetic Drugs, Peking University Health Science Center, Beijing 100191, China
通讯作者
Jun Zhan
引用这篇文章
Tianzhuo Wang, Huiying Guo, Lei Zhang, Miao Yu, Qianchen Li, Jing Zhang, Yan Tang, Hongquan Zhang, Jun Zhan. FERM domain-containing protein FRMD6 activates the mTOR signaling pathway and promotes lung cancer progression. Front. Med., 2023, 17(4): 714–728
https://doi.org/10.1007/s11684-022-0959-5
https://journal.hep.com.cn/fmd/EN/10.1007/s11684-022-0959-5
https://link.springer.com/article/10.1007/s11684-022-0959-5
感谢作者对Frontiers of Medicine的信任和支持。
期刊简介
Frontiers of Medicine是中国工程院院刊,由教育部主管,高等教育出版社、中国工程院与上海交通大学医学院附属瑞金医院共同主办。期刊聚焦医学前沿领域的学术进展,关注国际研究热点与中国优秀研究成果,主编为陈赛娟院士、张伯礼院士和王小凡院士。主要报道领域涵盖临床医学、基础医学、转化医学、流行病学、公共卫生、中医药学和人工智能医学等,刊载文章类型包括Research Article、Review、Perspective、Editorial、Case Report、Comment、Letter等。
期刊已被SCI、PubMed、Scopus、中国科技核心期刊、中国科学引文数据库(CSCD)核心库、第三批临床医学领域高质量科技期刊分级目录T1级、化学文摘数据库(CAS)等权威数据库收录,在2025中国科学院文献情报中心期刊分区表医学大类中位列二区。
在线浏览
https://journal.hep.com.cn/fmd
https://link.springer.com/journal/11684
投稿
https://mc.manuscriptcentral.com/fmd

《前沿》系列英文学术期刊
由教育部主管、高等教育出版社主办的《前沿》(Frontiers)系列英文学术期刊,于2006年正式创刊,以网络版和印刷版向全球发行。系列期刊包括基础科学、 、工程技术和人文社会科学四个主题,是我国覆盖学科最广泛的英文学术期刊群,其中12种被SCI收录,其他也被A&HCI、Ei、MEDLINE或相应学科国际权威检索系统收录,具有一定的国际学术影响力。系列期刊采用在线优先出版方式,保证文章以最快速度发表。
中国学术前沿期刊网
http://journal.hep.com.cn

特别声明:本文转载仅仅是出于传播信息的需要,并不意味着代表本网站观点或证实其内容的真实性;如其他媒体、网站或个人从本网站转载使用,须保留本网站注明的“来源”,并自负版权等法律责任;作者如果不希望被转载或者联系转载稿费等事宜,请与我们接洽。