2025年7月18日,德国柏林洪堡大学/德国亥姆霍兹柏林材料与能源研究中心Philipp Adelhelm教授团队在Nature Materials期刊上发表了一篇题为“Solvent co-intercalation in layered cathode active materials for sodium-ion batteries”的研究成果。
该成果针对一系列钠层状正极材料开展研究,探讨溶剂共插层的发生条件,以及该过程对相行为、电极膨胀收缩、氧化还原电位及循环寿命的影响,并与“仅钠离子插层反应”进行对比。研究发现,正极共插层是一个复杂的过程,例如可能导致溶剂分子与钠离子相反的流向,即溶剂插层进入正极材料的同时,钠离子同时脱出材料。共插层反应形成的层状结构包含了不同比例的层间溶剂化离子、离子及层间游离的溶剂分子。这是一种设计结构多样化层状材料的方法,其潜在应用不仅限于电池领域。
论文通讯作者是Philipp Adelhelm、Yanan Sun;第一作者是Yanan Sun、Gustav Åvall。
锂离子电池和钠离子电池通常依赖插层反应,即锂离子或钠离子在充放电过程中在电极的层状结构中穿梭储存。电极间由液态电解液隔开,离子在其中被溶剂包裹形成溶剂化结构,插层前需先脱溶剂化。若脱溶剂化不完全,部分溶剂分子也会随离子一同插层,称为共插层。该过程通常被认为会导致电极结构失效。然而,共插层也可能表现出高度可逆性和快速动力学,如钠离子与二乙二醇二甲醚(2G)共插入石墨就是典型案例。共插层可调控电极电位,提高倍率性能,并降低传统插层中因脱溶剂化造成的电荷转移阻力。尽管溶剂化钠离子体积较大,其在石墨中的扩散速率仍高于锂离子。但共插层也带来挑战,如电极体积膨胀及比容量下降。此外,对电解液用量的要求也需通过电极和电解液的优化来克服。目前,共插层研究主要集中在石墨负极,而正极材料中的共插层仍鲜有探索。
为了研究共插层在正极材料中的反应,作者系统探讨了不同溶剂中钠离子在一系列层状正极材料中的溶剂共插层行为,提出了结合理论与实验的“层间结合能–层间自由体积”模型。以P2型钛基层状硫化物为原型材料,作者利用同步辐射原位X射线衍射和原位电化学膨胀测试深入研究其在不同电解液中的相变行为。结果显示,电极在2G和碳酸丙烯酯(PC)电解液中发生明显的层间扩张,证实溶剂共插层的发生。与传统乙二醇碳酸酯/碳酸二甲酯(EC/DMC)体系相比,电极材料在2G中展现出更优的循环稳定性与电压平台保持性。

图1:原位X射线衍射和原位电化学膨胀测试表征溶剂共插层行为。图片来源:Nature Materials
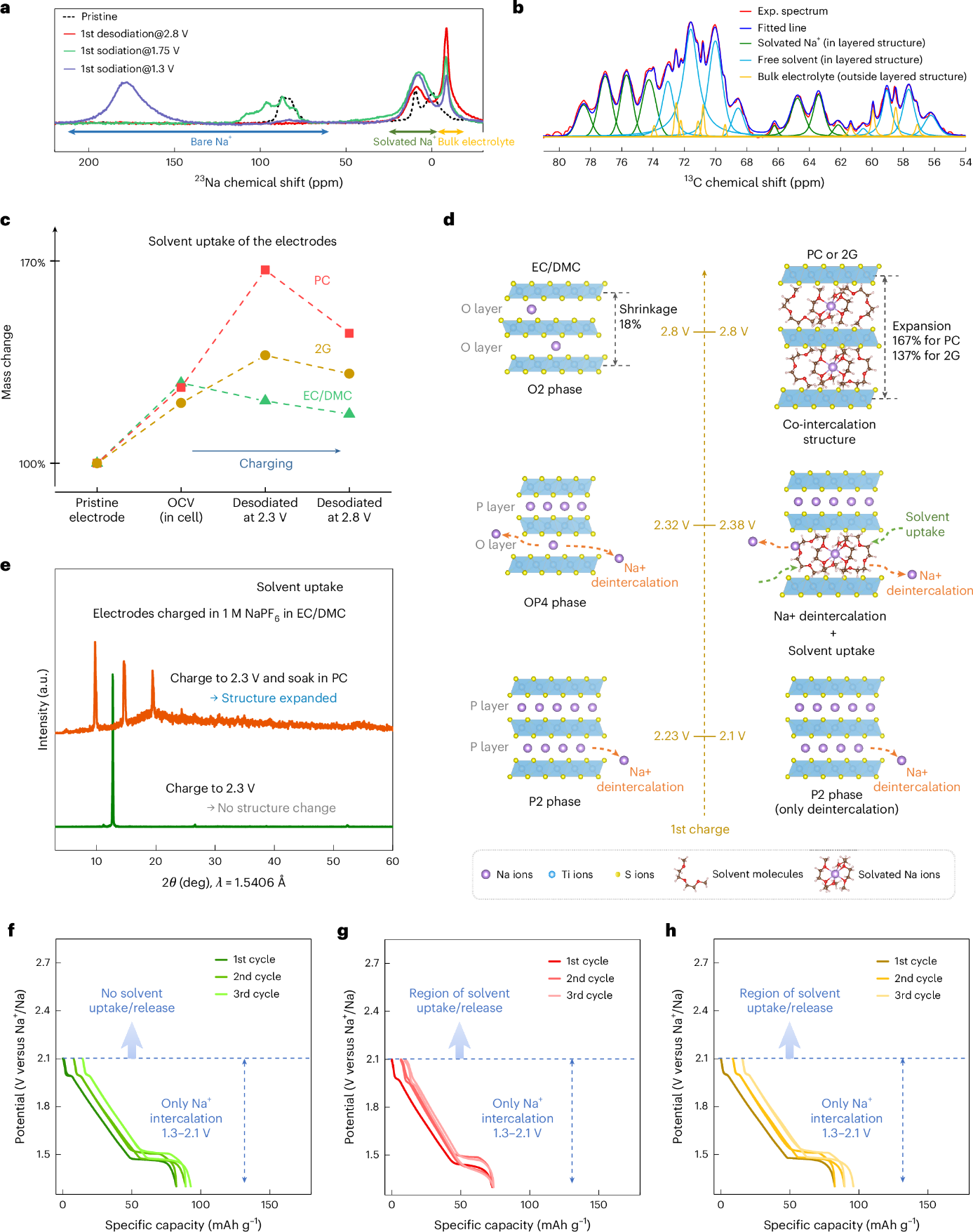
作者进一步通过固态核磁共振(NMR)等表征,揭示了钠离子与溶剂分子在层状结构中的共插层机制。NMR结果表明,钠离子以裸离子和溶剂化离子两种形式存在于层间,同时有游离溶剂分子共存。另外,实验证实溶剂插入层状结构是由化学吸附驱动而非电化学反应驱动,并且层状结构中钠含量也直接影响溶剂插层的发生。由此,作者提出钠脱出“三阶段机制”:初期钠离子脱出(Stage 1),随后钠离子脱出与溶剂插入同时发生(Stage 2),最终两者同时脱出(Stage 3)。

图2 :揭示正极材料溶剂共嵌入机理。图片来源:Nature Materials
作者通过结合第一性原理计算,发现层状硫化物在低钠含量时具有较大的层间自由体积和较低的层间结合能,有利于溶剂插层进入结构并维持结构膨胀。由此作者提出“层间结合能–自由体积”模型,用以预测材料是否能发生溶剂共插层,为新型电极材料筛选提供理论依据。

图3:提出预测层状结构溶剂共嵌入模型。图片来源:Nature Materials
作者将研究进一步扩展至多种层状结构,发现共插层行为与层状结构类型、溶剂类型、过渡金属种类及钠含量密切相关。此外,理论计算与实验均表明,层状氧化物因层间结合能高、自由体积小,难以发生溶剂共插层。有利于共插层的溶剂特性包括稳定的溶剂化壳层、小尺寸的溶剂化结构,以及良好的电化学稳定性。该研究表明,离子与溶剂的共插层为材料设计提供了一种多样且可行的新途径。

图4:其他层状结构溶剂共嵌入行为。图片来源:Nature Materials
(来源:科学网)
相关论文信息:https://doi.org/10.1038/s41563-025-02287-7