|
|
|
|
|
FMD | 精彩荐读:双氢青蒿素通过抑制YAP1提升嗜黏蛋白阿克曼氏菌丰度增强肝细胞癌抗PD-1免疫治疗敏感性 |
|
|
论文标题:Dihydroartemisinin increased the abundance of Akkermansia muciniphila by YAP1 depression that sensitizes hepatocellular carcinoma to anti-PD-1 immunotherapy
期刊: Frontiers of Medicine
作者:Zhiqin Zhang, Xinli Shi, Jingmin Ji, Yinglin Guo, Qing Peng, Liyuan Hao, Yu Xue, Yiwei Liu, Caige Li, Junlan Lu, Kun Yu
发表时间:15 Aug 2023
DOI:10.1007/s11684-022-0978-2
微信链接:点击此处阅读微信文章
导 读
河北中医药大学石新丽教授等在Frontiers of Medicine发表研究论文《双氢青蒿素通过抑制YAP1提升嗜黏蛋白阿克曼氏菌丰度增强肝细胞癌抗PD-1免疫治疗敏感性》(Dihydroartemisinin increased the abundance of Akkermansia muciniphila by YAP1 depression that sensitizes hepatocellular carcinoma to anti-PD-1 immunotherapy)。本研究发现,双氢青蒿素(DHA)通过抑制肝癌细胞中YAP1蛋白的表达,调节胆汁酸代谢,显著提升肠道益生菌Akkermansia muciniphila的丰度,进而增强CD8+ T细胞活性,最终提高了抗PD-1免疫疗法对肝细胞癌的治疗效果。
肝细胞癌(HCC)是全球癌症相关死亡的第三大原因,其治疗面临严峻挑战。尽管抗程序性死亡蛋白-1(PD-1)免疫疗法在部分肿瘤中效果显著,但在HCC患者中的有效率仅为15%–20%。近年研究发现,肠道菌群中的嗜黏蛋白阿克曼氏菌(Akkermansia muciniphila)丰度与抗PD-1疗效密切相关,而HCC早期患者肠道内该菌丰度显著降低。另一方面,Yes相关蛋白1(YAP1)作为Hippo通路的核心效应分子,在HCC肿瘤细胞中高表达,且与免疫抑制微环境形成相关。双氢青蒿素(DHA)是一种已被美国FDA批准的抗疟药物,具有抗肿瘤潜力,但其是否通过调节YAP1和肠道菌群影响HCC免疫治疗尚不清楚。
河北中医药大学的石新丽教授等在Frontiers of Medicine发表研究,揭示了DHA通过抑制YAP1增加肠道A. muciniphila的丰度,从而增强抗PD-1疗法对肝细胞癌的敏感性。研究结合小鼠原位肝肿瘤模型(DEN/TCPOBOP诱导)和异位肿瘤模型(Hepa1-6细胞诱导),通过多组学分析阐明了这一机制的分子基础。
研究发现,在DEN/TCPOBOP诱导的小鼠原位肝肿瘤模型中,DHA联合抗PD-1治疗显著降低了肿瘤的体积(最大直径3.89 ± 0.6 mm)和数量,效果优于单药治疗(图1)。16S rRNA测序显示,DHA单独或联合治疗均可增加结肠中A. muciniphila丰度,而抗PD-1单药则使其丰度降低。在异位肿瘤模型中,联合治疗组A. muciniphila丰度显著高于其他组,且菌群结构差异分析(β多样性)证实了该菌的主导地位(图2)。

图1 C57BL/6肝癌小鼠的抗PD-1治疗期间,DHA增加了嗜黏蛋白阿克曼氏菌的丰度

图2 C57BL/6异位肿瘤小鼠中,嗜黏蛋白阿克曼氏菌在DHA + 抗PD-1组中富集
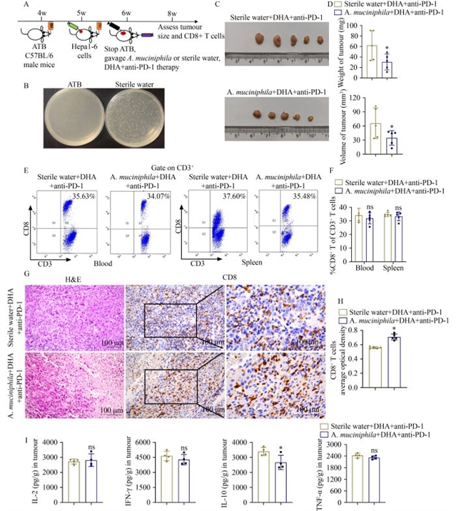
通过抗生素处理降低A. muciniphila丰度后,口服补充该菌可恢复联合治疗的抗肿瘤效果:肿瘤重量和体积显著减小,且肿瘤微环境中CD8+ T细胞数量增加。同时,抑制性细胞因子IL-10水平下降,表明A. muciniphila可通过改善免疫抑制微环境增强疗效(图3)。

图3 抗PD-1与DHA联合治疗中,嗜黏蛋白阿克曼氏菌改善了肿瘤免疫抑制微环境
机制研究表明,肝细胞特异性Yap1基因敲除(Yap1LKO)小鼠的A. muciniphila丰度显著高于对照组(Yap1Flox)(图4)。液相色谱-质谱(LC-MS)分析发现,Yap1敲除降低了肝脏中牛磺鹅去氧胆酸(TCDCA)、甘氨胆酸(GCA)等胆汁酸水平,而这些胆汁酸在体外可抑制A. muciniphila的生长。相关性分析进一步证实,A. muciniphila丰度与胆汁酸代谢物(如TLCA、TCDCA)呈负相关(图5)。DHA通过抑制YAP1表达,调节胆汁酸代谢,从而增加了A. muciniphila的丰度(图6)。

图4 YAP1降低了嗜黏蛋白阿克曼氏菌的丰度

图5 YAP1导致结肠中嗜黏蛋白阿克曼氏菌丰度降低,与胆汁酸代谢相关

图6 DHA抑制YAP1表达导致嗜黏蛋白阿克曼氏菌丰度增加
在抗PD-1治疗背景下,Yap1敲除小鼠的肿瘤数量和增殖标志物Ki-67表达显著降低,且A. muciniphila丰度升高,证实靶向YAP1可增强免疫治疗敏感性。DHA模拟了这一效应,为联合治疗提供了直接依据。
本研究阐明了DHA通过抑制YAP1调节胆汁酸代谢,增加肠道A. muciniphila丰度,进而改善CD8+ T细胞浸润和功能,最终增强抗PD-1对肝细胞癌的疗效。由于DHA是已获批临床的抗疟药物,其与抗PD-1联用策略具有快速转化潜力,为克服肝癌免疫治疗耐药提供了新方向。未来需进一步验证该方案在临床患者中的安全性与有效性,并探索菌群移植等辅助手段的应用价值。
期刊介绍
Frontiers of Medicine专注于发表临床医学和基础医学领域的最新研究成果,旨在通过全球医疗专业人员之间的交流促进健康和医疗保健的发展。该刊采用严格的同行评审和编辑流程,确保发表的文章的科学准确性、新颖性和重要性。
原文信息
标题
Dihydroartemisinin increased the abundance of Akkermansia muciniphila by YAP1 depression that sensitizes hepatocellular carcinoma to anti-PD-1 immunotherapy
作者
Zhiqin Zhang, Xinli Shi, Jingmin Ji, Yinglin Guo, Qing Peng, Liyuan Hao, Yu Xue, Yiwei Liu, Caige Li, Junlan Lu, Kun Yu
机构
Department of Pathobiology and Immunology, Hebei University of Chinese Medicine, Shijiazhuang 050200, China
通讯作者
Xinli Shi
引用这篇文章
Zhiqin Zhang, Xinli Shi, Jingmin Ji, Yinglin Guo, Qing Peng, Liyuan Hao, Yu Xue, Yiwei Liu, Caige Li, Junlan Lu, Kun Yu. Dihydroartemisinin increased the abundance of Akkermansia muciniphila by YAP1 depression that sensitizes hepatocellular carcinoma to anti-PD-1 immunotherapy. Front. Med., 2023, 17(4): 729?746
https://doi.org/10.1007/s11684-022-0978-2
https://journal.hep.com.cn/fmd/EN/10.1007/s11684-022-0978-2
https://link.springer.com/article/10.1007/s11684-022-0978-2
感谢作者对Frontiers of Medicine的信任和支持。

《前沿》系列英文学术期刊
由教育部主管、高等教育出版社主办的《前沿》(Frontiers)系列英文学术期刊,于2006年正式创刊,以网络版和印刷版向全球发行。系列期刊包括基础科学、
、工程技术和人文社会科学四个主题,是我国覆盖学科最广泛的英文学术期刊群,其中12种被SCI收录,其他也被A&HCI、Ei、MEDLINE或相应学科国际权威检索系统收录,具有一定的国际学术影响力。系列期刊采用在线优先出版方式,保证文章以最快速度发表。
中国学术前沿期刊网
http://journal.hep.com.cn

特别声明:本文转载仅仅是出于传播信息的需要,并不意味着代表本网站观点或证实其内容的真实性;如其他媒体、网站或个人从本网站转载使用,须保留本网站注明的“来源”,并自负版权等法律责任;作者如果不希望被转载或者联系转载稿费等事宜,请与我们接洽。