|
|
| 文献清单:2024年高浏览量文章鉴读 | MDPI Proteomes |
|
期刊名:Proteomes
期刊主页:https://www.mdpi.com/journal/proteomes
1. 卵巢癌生物标志物:迈向个性化医疗
Biomarkers in Ovarian Cancer: Towards Personalized Medicine
Carlos López-Portugués et al.
https://www.mdpi.com/2227-7382/12/1/8

2. 变革临床研究:高通量组学整合的力量
Transforming Clinical Research: The Power of High-Throughput Omics Integration
Rui Vitorino
http://www.mdpi.com/2227-7382/12/3/25

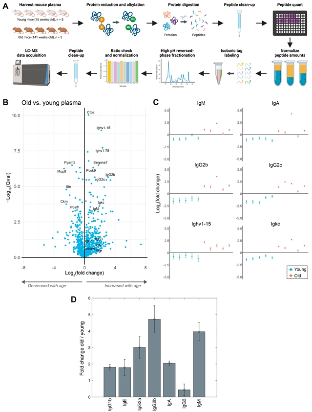
3. 血浆和肾脏蛋白质组学分析结合激光捕获显微切割技术揭示免疫球蛋白随年龄显著增加
Plasma and Kidney Proteome Profiling Combined with Laser Capture Microdissection Reveal Large Increases in Immunoglobulins with Age
Leanne J. G. Chan et al.
http://www.mdpi.com/2227-7382/12/2/16

4. 蛋白质组学——领域现状:蛋白质组的定义与分析应基于现实,而非便利
Proteomics—The State of the Field: The Definition and Analysis of Proteomes Should Be Based in Reality, Not Convenience
Jens R. Coorssen 和 Matthew P. Padula
http://www.mdpi.com/2227-7382/12/2/14
5.蛋白质组学如何助力阐明肌营养不良症及相关多系统功能障碍中的病理生理串扰?
How Can Proteomics Help to Elucidate the Pathophysiological Crosstalk in Muscular Dystrophy and Associated Multi-System Dysfunction?
Paul Dowling et al.
https://www.mdpi.com/2227-7382/12/1/4

6. 慢性阻塞性肺疾病(COPD)的当前分子与细胞研究现状:疗法回顾和个性化治疗的努力
The Current Molecular and Cellular Landscape of Chronic Obstructive Pulmonary Disease (COPD): A Review of Therapies and Efforts towards Personalized Treatment
Luke A. Farrell et al.
http://www.mdpi.com/2227-7382/12/3/23

7. 调控性细胞死亡的机制:特定蛋白诱导或抑制的结构与功能蛋白质组学通路——叙述性综述
The Mechanisms of Regulated Cell Death: Structural and Functional Proteomic Pathways Induced or Inhibited by a Specific Protein—A Narrative Review
Diego Fernández-Lázaro et al.
http://www.mdpi.com/2227-7382/12/1/3

8. 适用于肌肉组织蛋白质组分析的蛋白提取方法
Protein Extraction Methods Suitable for Muscle Tissue Proteomic Analysis
Lorenza Vantaggiato et al.
http://www.mdpi.com/2227-7382/12/4/27

9. 定量蛋白质组学揭示神经丝氨酸蛋白酶缺乏的小鼠脑与视网膜的区域特异性改变:对Serpini1功能的见解
Quantitative Proteomics Reveal Region-Specific Alterations in Neuroserpin-Deficient Mouse Brain and Retina: Insights into Serpini1 Function
Shahab Mirshahvaladi et al.
http://www.mdpi.com/2227-7382/12/1/7

10. 数据非依赖采集质谱法(DIA-MS)在单氨基酸变异鉴定中的应用评估
Assessment of Data-Independent Acquisition Mass Spectrometry (DIA-MS) for the Identification of Single Amino Acid Variants
Ivo Fierro-Monti et al.
http://www.mdpi.com/2227-7382/12/4/33

11. 甲醇增强十二烷基硫酸钠电泳去除技术用于膜蛋白质组质谱分析
Enhanced Electrophoretic Depletion of Sodium Dodecyl Sulfate with Methanol for Membrane Proteome Analysis by Mass Spectrometry
Hammam H. Said 和 Alan A. Doucette
http://www.mdpi.com/2227-7382/12/1/5

12. 微藻基础和应用研究的关键蛋白质组学工具
Key Proteomics Tools for Fundamental and Applied Microalgal Research
Maxence Plouviez 和 Eric Dubreucq
http://www.mdpi.com/2227-7382/12/2/13

Proteomes期刊介绍
主编:Jens R. Coorssen, Brock University, Canada; Matthew P. Padula, The University of Technology Sydney, Australia
期刊专注于蛋白质组分析的各个方面,特别关注蛋白质组在蛋白质形式(proteoforms)和典型氨基酸序列的功能生物单元水平上的定量和表征。目前已被Scopus、ESCI (Web of Science)、PubMed等数据库收录。
2024 Impact Factor: 3.6
2024 CiteScore: 7.2
Time to First Decision: 28.2 Days
Acceptance to Publication: 4.8 Days
特别声明:本文转载仅仅是出于传播信息的需要,并不意味着代表本网站观点或证实其内容的真实性;如其他媒体、网站或个人从本网站转载使用,须保留本网站注明的“来源”,并自负版权等法律责任;作者如果不希望被转载或者联系转载稿费等事宜,请与我们接洽。