|
|
| FMD | 精彩荐读:机器学习建模识别具有遗传特征的肥厚型心肌病亚型 |
|
论文标题:Machine learning modeling identifies hypertrophic cardiomyopathy subtypes with genetic signature
期刊:Frontiers of Medicine
作者:Jiaqi Dai, Tao Wang, Ke Xu, Yang Sun, Zongzhe Li, Peng Chen, Hong Wang, Dongyang Wu, Yanghui Chen, Lei Xiao, Hao Liu, Haoran Wei, Rui Li, Liyuan Peng, Ting Yu, Yan Wang, Zhongsheng Sun, Dao Wen Wang
发表时间:15 Aug 2023
DOI:10.1007/s11684-023-0982-1
微信链接:点击此处阅读微信文章
导 读
中国科学院北京 研究所Zhongsheng Sun和华中科技大学同济医学院汪道文等在Frontiers of Medicine发表研究论文《机器学习建模识别具有遗传特征的肥厚型心肌病亚型》(Machine learning modeling identifies hypertrophic cardiomyopathy subtypes with genetic signature)。本研究基于超声心动图特征和机器学习建模,将肥厚型心肌病(HCM)患者分为两个预后差异显著的亚型,并通过全外显子测序鉴定出了46个基因的突变负荷组合,可精准预测亚型分型及疾病进展风险。
肥厚型心肌病(HCM)是一种全球范围内约每200至500名成人中即有1例的遗传性心脏病,以左心室肥厚为主要特征。尽管多数患者症状轻微,但部分患者会进展为心力衰竭甚至猝死。这种显著的临床异质性提示HCM可能存在不同亚型。
中国科学院北京 研究所Zhongsheng Sun和华中科技大学同济医学院汪道文等在Frontiers of Medicine发表研究论文,深入探究了其内在机制。通过对793例HCM患者的长期随访和多组学分析,首次结合临床表型与遗传特征提出了HCM的分型框架。
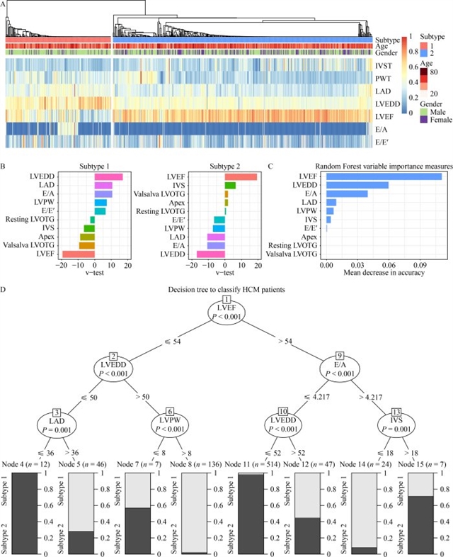
研究团队采用无监督共识聚类方法,基于患者超声心动图数据(如室间隔厚度、左心室射血分数等7项指标)将患者分为两类亚型(图1)。其中,亚型1患者以左心室收缩功能下降、左心室舒张末期内径扩大为主要特征,而亚型2患者表现为室间隔不对称性肥厚且病情相对稳定。随访数据显示,亚型1患者心血管死亡率显著高于亚型2(20.2% vs. 11.4%),且进展为严重心功能衰竭的风险增加了2.69倍(图2)。这一分型结果通过倾向评分匹配排除了年龄、性别等混杂因素的影响,证实了亚型分类的可靠性。

图1 共识聚类分析识别出与多种临床特征相关的两种亚型

图2 基于共识聚类划分亚型的无事件生存期分析
为探究亚型差异的遗传基础,团队进一步对患者进行全外显子测序分析。结果表明,传统HCM相关基因(如MYBPC3、MYH7)的突变频率在亚型间无显著差异,提示单基因模型不足以解释表型异质性。研究创新性地采用机器学习建模策略,通过L1正则化逻辑回归算法在全外显子层面筛选出了46个基因的突变负荷组合。这些基因在亚型1患者中呈现显著富集,其构建的预测模型在队列内验证中曲线下面积达0.81,可精准区分两种亚型(图3)。值得注意的是,该基因组合与左心室扩大和射血分数降低呈强相关性,从分子层面佐证了亚型1的不良预后特征。

图3 机器学习模型构建
为揭示46个基因的生物学功能,团队通过蛋白互作网络分析发现其富集于胆固醇代谢、线粒体氧化及肌节组装等通路。尤为重要的是,在左心室射血分数降低的HCM患者个体化网络中,这些基因与已知的心肌病内表型相关基因显著共现,提示其参与心肌重构的调控网络。研究在414例独立验证队列中重复验证了遗传模型的价值:基于46个基因预测的"高危组"患者同样表现出左心室内径扩大和射血分数下降的典型表型,进一步证实遗传分型与临床表型的关联具有普适性。
本研究通过机器学习驱动的多组学整合分析,为HCM的异质性提供了全新解释框架。其建立的表型-遗传双维度分型标准,不仅助力临床预后评估,更揭示了传统致病基因之外的新型调控网络,为开发靶向治疗奠定理论基础。
期刊介绍
Frontiers of Medicine专注于发表临床医学和基础医学领域的最新研究成果,旨在通过全球医疗专业人员之间的交流促进健康和医疗保健的发展。该刊采用严格的同行评审和编辑流程,确保发表的文章的科学准确性、新颖性和重要性。
原文信息
标题
Machine learning modeling identifies hypertrophic cardiomyopathy subtypes with genetic signature
作者
Jiaqi Dai1,3, Tao Wang2, Ke Xu1,3, Yang Sun1,3, Zongzhe Li1,3, Peng Chen1,3, Hong Wang3, Dongyang Wu3, Yanghui Chen3, Lei Xiao3, Hao Liu3, Haoran Wei3, Rui Li1,3, Liyuan Peng1, Ting Yu1, Yan Wang1,3, Zhongsheng Sun2, Dao Wen Wang1,3
机构
1. Division of Cardiology, Department of Internal Medicine, Tongji Hospital, Tongji Medical College, Huazhong University of Science and Technology, Wuhan 430030, China
2. Beijing Institutes of Life Science, Chinese Academy of Sciences, Beijing 100101, China
3. Hubei Key Laboratory of Genetics and Molecular Mechanism of Cardiologic Disorders, Huazhong University of Science and Technology, Wuhan 430030, China
通讯作者
Zhongsheng Sun, Dao Wen Wang
引用这篇文章
Jiaqi Dai, Tao Wang, Ke Xu, Yang Sun, Zongzhe Li, Peng Chen, Hong Wang, Dongyang Wu, Yanghui Chen, Lei Xiao, Hao Liu, Haoran Wei, Rui Li, Liyuan Peng, Ting Yu, Yan Wang, Zhongsheng Sun, Dao Wen Wang. Machine learning modeling identifies hypertrophic cardiomyopathy subtypes with genetic signature. Front. Med., 2023, 17(4): 768–780
https://doi.org/10.1007/s11684-023-0982-1
https://journal.hep.com.cn/fmd/EN/10.1007/s11684-023-0982-1
https://link.springer.com/article/10.1007/s11684-023-0982-1
感谢作者对Frontiers of Medicine的信任和支持。

《前沿》系列英文学术期刊
由教育部主管、高等教育出版社主办的《前沿》(Frontiers)系列英文学术期刊,于2006年正式创刊,以网络版和印刷版向全球发行。系列期刊包括基础科学、 、工程技术和人文社会科学四个主题,是我国覆盖学科最广泛的英文学术期刊群,其中12种被SCI收录,其他也被A&HCI、Ei、MEDLINE或相应学科国际权威检索系统收录,具有一定的国际学术影响力。系列期刊采用在线优先出版方式,保证文章以最快速度发表。
中国学术前沿期刊网
http://journal.hep.com.cn

特别声明:本文转载仅仅是出于传播信息的需要,并不意味着代表本网站观点或证实其内容的真实性;如其他媒体、网站或个人从本网站转载使用,须保留本网站注明的“来源”,并自负版权等法律责任;作者如果不希望被转载或者联系转载稿费等事宜,请与我们接洽。