|
|
| 通过电子结构调控构建坚固固态电解质界面以实现稳定的无负极钠金属电池 |
|
论文题目:Electronic structure regulation inducing robust solid electrolyte interphase for stable anode-free sodium metal batteries
期刊:Advanced Powder Materials
DOI:https://doi.org/10.1016/j.apmate.2025.100303
微信链接:https://mp.weixin.qq.com/s/1pIVRTgJZAsQ6xoRm4ArTw

1.文章摘要:
无负极钠金属电池(AFSMBs)作为一种具有高能量密度和成本效益的下一代储能系统,受到了广泛关注。然而,非均匀的钠(Na)沉积行为及不稳定的固态电解质界面(SEI)会引发枝晶生长与严重的不可逆Na+镀覆/剥离,极大地加剧了电池的循环性能恶化。在本研究中,我们通过引入Zn–Nx活性位点有效调控了三维集流体(Zn-CNF)的电子结构,显著促进了Na+横向扩散并诱导Na的平面生长,从而实现了10 mA h cm−2的超高面容量下均匀且深度的Na沉积行为。更重要的是,Zn–Nx键显著增强了对PF6−的吸附能力,有助于形成稳定且富含无机成分的SEI层。得益于电子结构的精准调控,Zn-CNF展现出极低的成核过电位(8 mV)以及超高的库伦效率(99.94%,循环超过1600圈)。对称电池在1 mA cm−2电流密度下表现出超过4400小时的稳定Na+镀覆/剥离行为。此外,具有高载量正极(7.97 mg cm−2)的AFSMBs实现了374 Wh kg−1的高能量密度(基于正极质量),并在循环120圈后仍保持82.49 mA h g−1的高放电容量和80.4%的容量保持率。本工作为构建高能量密度无负极钠金属电池提供了一种可行的策略。
2.研究背景:
钠金属电池因其卓越的比容量(1165 mA h g−1)、丰富的钠资源储量以及良好的成本效益,被视为极具潜力的高能量储能体系。然而,在传统钠金属电池中,钠负极的过量使用往往会诱发不可控的枝晶生长及一系列安全隐患,从而制约了其实际应用。无负极钠金属电池因其钠源完全来源于电解液与正极材料,不仅具备更高的能量密度,还简化了制备工艺、提升了电池的安全性能,因而成为研究热点。然而,由于钠沉积行为难以控制,且所形成的固态电解质界面(SEI)层脆弱不稳定,无负极钠金属电池普遍存在较低的库伦效率以及显著的容量衰减,这严重限制了其实际应用前景。
为应对上述挑战,已有多种策略被提出,包括引入亲钠涂层、构建人工SEI,以及开发新型三维集流体等。其中,具有高比表面积与优异导电性的三维集流体因其能够有效调控钠沉积行为、降低局部电流密度并均匀分布Na+通量,从而显著抑制枝晶生成并提升钠的沉积/剥离效率,受到广泛关注。此外,三维框架结构提供了充足的缓冲空间以应对体积变化,有助于提升钠沉积的可控性与循环稳定性。
然而,高比表面积亦会加剧电解液分解反应,导致SEI层增厚且不稳定,从而引发不可逆的钠损失,并最终降低电池的循环寿命。因此,如何在保持三维集流体优势的同时,有效调控其界面化学行为、抑制副反应并降低钠损耗,仍是当前面临的关键挑战。
3.创新点:
(1) 通过引入Zn–Nx活性位点有效调控了三维集流体的电子结构,构建了坚固的SEI界面,从而有效抑制电解液分解并降低不可逆钠损耗。
(2) 改性的Zn-CNF集流体具有高度可逆的钠沉积/剥离行为,实现了10 mA h cm−2的超高面容量下均匀且深度的Na沉积行为。
(3) 无负极钠金属电池在120圈循环后仍保持82.49 mA h g−1的高放电容量与80.4%的容量保持率。
4.文章概述:

图1. 展示了Zn-CNF集流体的结构与组成特征:(a) 为Zn-CNF制备过程的示意图;(b) Zn-CNF集流体的扫描电子显微镜(SEM)图像,插图为实际样品的光学照片;(c) 为Zn-CNF的透射电子显微镜(TEM)图像;(d) 为对应的TEM-EDX元素分布图;(e) 为Zn-CNF集流体的高分辨TEM图像;(f) 和(g) 分别为Zn-CNF中N 1s与Zn 2p的高分辨X射线光电子能谱(XPS)图;(h) 和(i) 则分别为对比样品PCNF集流体的N 1s与Zn 2p的高分辨XPS图。
如图1a所示,通过静电纺丝结合碳化工艺成功构筑了Zn-CNF集流体,其中通过在前驱体中引入金属有机框架(MOF)实现了Zn–Nx键的构建;作为对比,还制备了不含MOF的纯PAN基碳纳米纤维集流体(PCNF)。两种集流体均表现出均匀的形貌与良好的柔韧性(图b),XRD和HR-TEM表征证实其无定形碳结构,这有利于降低钠离子嵌入对容量的贡献,EDX验证了Zn、N、C元素的均匀分布(图c-e)。XPS分析结果证实了Zn–Nx键的引入及其对电子结构的重要调控作用(图f-i)。

图2. Zn-CNF调控界面化学的理论计算和实验表征:(a) 不同基底上PF6−吸附能的DFT计算结果;(b) PCNF与Zn-CNF基底上SEI层的F 1s高分辨XPS谱图;(c) 循环后两种集流体表面SEI层的高分辨TEM图像;(d) Zn-CNF诱导阴离子主导的SEI的形成及其调控Na沉积行为的示意图;(e) Na+在SEI中迁移的活化能;(f)对称电池的Tafel曲线。
DFT计算发现,与裸铜、纯碳和N掺杂碳相比,Zn–Nx@C对PF6−阴离子的吸附能最高(−4.24 eV),显著提升了对阴离子的亲和力,有助于促进钠盐的解离,释放更多自由Na+,从而改善电荷转移过程与离子传输动力学(图2a)。此外,PF6−与Zn–Nx之间的强相互作用有利于诱导形成以阴离子衍生的稳定无机SEI层,有效抑制电解液分解与枝晶生长,减缓界面副反应。结合XPS与高分辨率TEM对SEI的组分及结构进行了深入分析。结果表明,Zn-CNF集流体能诱导形成富含NaF的无机SEI层,其NaF占比高达77.61%,显著优于Bare Cu和PCNF集流体(图2b)。这得益于Zn–Nx键对PF6−的强吸附作用。相比之下,PCNF形成的SEI富含有机成分,易在循环中破裂,导致界面不稳定与枝晶生长。得益于对电解液分解的有效抑制,Zn-CNF上形成的SEI更薄(约7 nm)且均匀(图2c),展现出更低的Na+迁移能垒(46.48 kJ mol-1)(图2e),更高的交换电流密度(图2f),从而显著提升Na+传输效率与钠沉积均匀性,有效增强电池的循环稳定性。

图3. Zn-CNF集流体对Na沉积/剥离行为的调控作用:(a) DFT计算评估了Na原子在不同基底上的结合能,并给出差分电荷密度分布图,黄色和蓝色分别表示电子富集与耗尽区域;(b) 不同集流体的表面能;(c-d) 示意图展现了Na金属在PCNF与Zn-CNF基底上的形核与沉积行为差异;(e-f) SEM图像展示了在预沉积2 mA h cm−2条件下Na金属在(e) PCNF与(f) Zn-CNF基底上的沉积形貌;(g-h) SEM图像进一步展示了在5 mA h cm−2条件下Na金属在(g) PCNF与(h) Zn-CNF基底上的沉积情况;(i-j) 三维原子力显微镜(AFM)图像显示了Na金属分别在(i) PCNF与(j) Zn-CNF基底上的沉积形貌。
另外,引入Zn–Nx位点显著改善了碳纳米纤维表面性质,进而有效调控钠的形核与沉积行为。DFT计算表明,Zn–Nx@C对Na原子的吸附能最高(−1.98 eV),意味着更强的Na亲和力,这有助于降低成核能垒,促进均匀的Na沉积(图3a)。此外,表面能评估结果表明,Zn–CNF的表面能高达65.5 mN·m−1,高于PCNF和Bare Cu,有利于诱导钠的平面而非岛状生长(图3b)。有限元模拟进一步揭示,具有3D结构的Zn–CNF能有效均匀电场分布,促进Na+横向迁移,从而抑制枝晶垂直生长。因此,Zn–CNF展现出更为光滑的钠沉积表面,显著提升高面容量下电沉积均匀性与稳定性(图3g-h)。

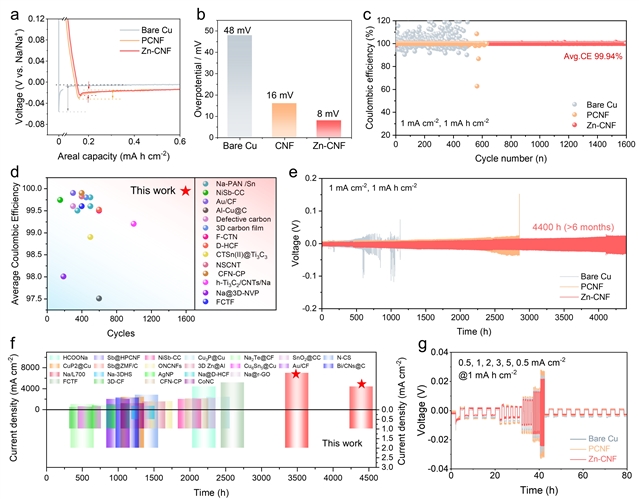
图4. 不同集流体的电化学性能:(a) 不同集流体在初始沉积过程中的电压-比容量曲线;(b) 三种集流体的形核过电位对比;(c) Na||集流体半电池在1 mA cm−2,1 mA h cm−2条件下的平均库伦效率;(d) 本工作与已有文献报道在循环寿命和平均库伦效率对比;(e)对称电池在1 mA cm−2, 1 mA h cm−2条件下的电压-时间曲线;(f) Zn-CNF对称电池性能与已报道文献的对比;(g)对称电池的倍率性能。
Zn–CNF显著降低了钠金属的成核过电位,仅为8 mV(图4a-b),远低于Bare Cu(48 mV)和PCNF(16 mV),证实Zn-Nx位点的引入有效地提高了基底对Na的亲和力,降低了Na的形核能垒,从而更易诱导钠的均匀沉积。Na||Zn-CNF半电池在1 mA cm−2下表现出超长循环稳定性,平均CE高达99.94%,并维持1600圈以上,显著优于已有文献报道,体现出极高的可逆性和循环寿命(图4c-d)。对称电池测试进一步验证了Zn-CNF作为集流体的优越性能。Na/Zn-CNF||Na/Zn-CNF在1 mA cm−2下稳定工作超过4400 小时(图4e),远超Na/Cu(600?h)和Na/PCNF(2700 h),有效避免了因枝晶短路和电解液耗尽导致的失效。此外,Na/Zn-CNF||Na/Zn-CNF在各测试电流下均表现出最小的电压波动(图4g),意味着优异的倍率性能。与已报道的研究相比,Zn–CNF在循环寿命与累积可逆容量方面均表现出显著优势(图4f),充分展示了其作为高性能无负极钠金属电池集流体的巨大潜力。

图5全电池及无负极钠金属电池性能:(a) Na/PCNF||NVP与Na/Zn-CNF||NVP全电池在2C倍率(1C = 117 mA h g−1)下的性能对比;(b-c) (b) Na/PCNF||NVP 与 (c) Na/Zn-CNF||NVP 全电池的充放电曲线;(d) Zn-CNF与PCNF界面在无负极钠金属电池中所体现的不同储能机制示意图;(e) PCNF||NVP与Zn-CNF||NVP无负极电池在0.5C倍率下的循环性能;(f) 不同循环次数后Zn-CNF与PCNF集流体上钠沉积的比例变化;(g-h) 第60圈循环时(g) Zn-CNF与(h) PCNF基底的放电曲线,插图展示了沉积钠与界面Na?的比例关系。
为验证Zn-CNF集流体的实用性,组装了全电池测试。Na/Bare Cu||NVP全电池仅50圈后容量波动大,界面不稳定;Na/PCNF||NVP虽初期稳定,但145圈后容量衰减严重;而Na/Zn-CNF||NVP全电池250圈后仍保有96%以上容量,表现出优异的长寿命稳定性(图5a-c)。EIS测试显示Zn-CNF电池电荷转移阻抗最低,促进了界面反应动力学。无负极电池中,Zn-CNF||NVP展现出优异的电化学性能,初始库伦效率达95.8%, 远高于PCNF和Bare Cu,循环120圈平均CE高达99.2%,容量衰减率仅0.16%/圈(图5e)。充放电曲线分析显示,PCNF集流体中大量钠离子参与插层反应,而非参与可逆的镀覆/剥离过程(图5d),这严重损害了钠金属负极的固有优势。而Zn-CNF始终保持80%以上的钠用于可逆的镀/剥离(图5f-h),显著提高了无负极钠金属电池中Na源的利用率,从而有利于实现更高的库伦效率与更长的循环寿命。
5.结论
本研究通过引入Zn–Nx活性位点实现对三维集流体的电子结构的精细调控并构建了坚固的SEI界面,从而显著提升无负极钠金属电池的电化学性能。Zn–Nx键极大地增强了对PF6−阴离子的吸附能力,促进形成富含NaF的稳定SEI层,从而抑制界面副反应并减少循环过程中不可逆钠消耗。同时,Zn–Nx位点有助于促进Na+的横向扩散,从而诱导钠的均匀沉积行为并抑制钠枝晶的生长。界面结构与钠沉积行为的协同优化赋予Zn-CNF集流体优异的电化学性能和实用化潜力。本研究为界面化学调控与稳定钠沉积行为提供了有益见解,同时为实现高性能无负极钠金属电池提出了一种简单有效的策略。
引用信息:Peng Xu, Yinghan Liu, Mulan Qin, Fei Huang, Shuquan Liang, Guozhao Fang. Electronic Structure Regulation Inducing Robust Solid Electrolyte Interphase for Stable Anode-free Sodium Metal Batteries, Adv. Powder Mater. 4 (2025) 100303.https://doi.org/10.1016/j.apmate.2025.100303

扫二维码 查看全文
原文链接:https://www.sciencedirect.com/science/article/pii/S2772834X25000399
特别声明:本文转载仅仅是出于传播信息的需要,并不意味着代表本网站观点或证实其内容的真实性;如其他媒体、网站或个人从本网站转载使用,须保留本网站注明的“来源”,并自负版权等法律责任;作者如果不希望被转载或者联系转载稿费等事宜,请与我们接洽。