|
|
| FASE 湖南农业大学李燕飞团队—智慧农业发展下人机交互安全探索研究 |
|
论文标题:Improved method for a pedestrian detection model based on YOLO
期刊:Frontiers of Agricultural Science & Engineering
作者:Yanfei LI, Chengyi DONG
发表时间:15 Mar 2025
DOI:10.15302/J-FASE-2025613
微信链接:点击此处阅读微信文章

智慧农业
Smart Agriculture
专 辑 文 章 介 绍
· 第五篇 ·
▎论文ID
Improved method for a pedestrian detection model based on YOLO
基于YOLO的行人检测模型改进方法
文章类型:Research Article
发表年份:2025年
第一作者:李燕飞
通讯作者:李燕飞
Email: yanfeili@hunau.edu.cn
作者单位:湖南农业大学机电工程学院。
Cite this article :
Yanfei LI, Chengyi DONG. Improved method for a pedestrian detection model based on YOLO. Front. Agr. Sci. Eng., 2025, 12(2): 245–260https://doi.org/10.15302/J-FASE-2025613
· 文 章 摘 要 ·
为了应对当前农业机械依赖直接监督所固有的高能耗和运营低效的双重挑战,本研究通过架构修改基准YOLOv8n框架,提出了一种改进型YOLOv8n-SS行人检测算法。该方法在密集农业环境中表现出色,同时提高了在复杂农田条件下行人分布模式的检测能力,包括变化的光照条件和机械遮挡。实验验证显示,该增强架构相比原始YOLOv8n模型性能显著提升。对于密集行人检测,mAP@0.5和mAP@0.5:0.95指标分别提高了7.2%和9.2%,在实际农田作业环境中,mAP@0.5和mA@P0.5:0.95指标分别提高了7.6%和8.7%。该方法最终为农业机械化提供了一种计算效率高、稳健的智能监测解决方案,通过算法优化,促进了从传统农业实践向可持续、低碳生产模式的转变。
· 文 章 亮 点 ·
1. 提出了一种增强的YOLOv8n-SS农业行人检测算法。
2. 将空间金字塔扩张 (SPD) 操作与传统卷积层结合,构建SPD-Conv模块,有效减少了特征信息损失,同时提高了小目标检测精度。
3. 引入选择性核注意力机制 (SK注意力机制),实现上下文感知的特征选择和自适应特征提取。
4. 高效而强大的智能监控农业机械化解决方案。
· Graphical abstract ·

· 研 究 内 容 ·
▎引言
智能农业设备是推动现代农业向生态可持续性、智能化发展和长期可行性的关键使能器。随着自动化农具和人工智能驱动的拖拉机等先进农业技术在现代农业实践中的日益普及,操作安全已成为首要关注点。这些智能系统通常使用复杂的传感技术,包括计算机视觉系统和激光雷达传感器,以全面感知其操作环境。通过实时识别和持续监控人员、行人和农业环境,它们有效地减少了与农用机械操作相关的潜在危险,同时保持了农业生产力。在农业环境中准确检测动态人类存在不仅是实施机器-人碰撞避免系统的基本要求,也是开发更高级的人机协作系统的重要基础。
有效的行人检测系统能够及时识别、跟踪或避开行人,大大提高了生产安全管理的效率和智能化水平。农业中物体的识别既包括稀疏物体也包括密集物体,这需要建立一个完整、通用且准确的识别系统。目前的行人检测算法往往无法满足高精度和实时性能的要求,尤其是在拥挤和复杂的环境中。因此,如何在密集的人群场景中实现高效准确的检测是当代研究的重要课题。这不仅有助于提高城市安全管理的效率,还促进了农业现代化进程,并为实现更高品质的农业生产提供了可能的解决方案。
▎YOLOv8-SS模型
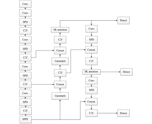
通过加入SK注意力机制模块和SPD-Conv模块,本研究提出了YOLOv8n-SS模型 (图1),用于解决复杂环境和小目标检测的问题。在本研究中,在YOLOv8n模型的主干网络C2f模块之前添加了SPD模块,以解决低分辨率图像对检测结果的影响。它推进后续的Conv模块形成SPD-Conv模块,但SPD-Conv模块的密集采样可能使YOLOv8n模型难以定位目标区域。因此,向YOLOv8n模型的网络结构中加入了SK注意力机制模块来解决这一问题。最终,得到了一个能够很好地处理上述问题的YOLOv8n-SS模型 (在小目标和复杂存在环境中行人检测)。

图1 YOLOv8n-SS网络架构。

图2 YOLOv8n-SS模型结构配置。
图2显示了YOLOv8n-SS模型的配置,左侧为骨干网络,右侧为头网络,从左到右依次显示源、重复次数、模块和参数。
▎实验结果与分析
在这项研究中,改进模型与同一数据集 (公开行人数据集CrowdHuman和自建农田行人数据集) 上的其他检测模型进行了比较,包括YOLOv5n、YOLOv6n、YOLOv8n、YOLOv8n-small (带有小目标检测层) 和YOLOv8n-CBAM。所有模型均训练了200轮。
在图3和图4中,YOLOv8n-SS模型在精度、召回率、mAP@0.5和mAP@0.5:0.95方面表现最佳,有非常显著的提升,在CrowdHuman数据集上分别达到83.1%、73.8%、83.6%和58.7%,与YOLOv8n相比,改进后的算法mAP@0.5提高了7.2%,mAP@0.5:0.95提高了9.2%,在农田行人数据集上,mAP@0.5提高了7.6%,在mAP@0.5:0.95上提高了8.7%。模型在前7轮有更快的变化趋势,第60轮有明显差异,并从第150轮开始逐渐稳定。

图3 各模型在Crowdhuman上的检测性能比较。(a) Precision;(b) Recall;(c) mAP@0.5;(d) mAP@0.5:0.95。

图4 各模型在农田行人检测上的性能对比。(a) Precision;(b) Recall;(c) mAP@0.5;(d) mAP@0.5:0.95。
▎检测效果对比
为了直观地证明算法在复杂环境中识别行人方面的优越性,我们使用YOLOv8n和YOLOv8n-SS模型对农田行人数据集的图像进行检测,这些数据集大致分为三种场景:暗光、小目标人群和严重遮挡。检测性能从这三个方面体现出来,并在图5至图6中展示。
图5和图6对比了原始YOLOv8n和改进的YOLOv8-SS在农业场景中,行人正在农田里劳作,所提出的模型在昏暗光线、小目标人群或农用机械遮挡以及小目标情况下,检测效果相比原始模型有显著提升。

图5 暗光线和小目标:(a) YOLOv8检测效果;(b) YOLOv8n-SS检测效果。

图6 严重遮挡和小目标:(a) YOLOv8检测效果;(b) YOLOv8n-SS检测效果。
· 结 论 ·
在这项研究中,开发并测试了一种改进的行人检测模型,并提出了该模型的主要目的是解决现有农田作业场景中行人检测目标检测模型中存在的某些问题,特别是遮挡和小尺度的问题。从低分辨率和小目标优化的角度出发,提出的YOLOv8n-SS模型首先将Conv模块与SPD结合,减少信息损失,最终优化了低分辨率和小任务目标的问题,显著提高了网络提取行人特征的能力。其次,针对遮挡问题,引入了SK注意力机制,解决了低分辨率图像对检测结果的影响,自适应地提取不同尺度和层次的特征,并选择最重要的特征。通过结合这些方法,模型更有效地适应了农田场景中的行人检测任务,从而提高了整个模型的检测性能。
为了评估模型的有效性,使用了广受认可的公开数据集CrowdHuman进行了实验研究。实验结果显示,与YOLOv8n相比,准确率P提高了0.8%,mAP@0.5和mAP@0.5:0.95分别提高了7.2%和9.2%。这不仅在识别拥挤行人方面表现出色,还显著提高了召回率。此外,本研究还考虑了该方法的实用性。随着农业劳动力短缺加剧和智能农机技术的发展,复杂农田场景中的人行监测需求日益突出。YOLOv8n-SS模型具有良好的可移植性和检测效率,能够满足复杂场景中的人行检测需求,因此该模型在农业场景中具有广泛的应用前景。
本研究将继续引入更先进的特征融合方法,实现物体跟踪与检测的集成,进一步优化网络结构,提高推理速度,减少计算资源消耗,提供轻量级模型,并结合YOLOv8的高效检测能力和先进的物体跟踪技术,实现行人长期跟踪和行为分析。
《前沿》系列英文学术期刊
由教育部主管、高等教育出版社主办的《前沿》(Frontiers)系列英文学术期刊,于2006年正式创刊,以网络版和印刷版向全球发行。系列期刊包括基础科学、 、工程技术和人文社会科学四个主题,是我国覆盖学科最广泛的英文学术期刊群,其中12种被SCI收录,其他也被A&HCI、Ei、MEDLINE或相应学科国际权威检索系统收录,具有一定的国际学术影响力。系列期刊采用在线优先出版方式,保证文章以最快速度发表。
中国学术前沿期刊网
http://journal.hep.com.cn

特别声明:本文转载仅仅是出于传播信息的需要,并不意味着代表本网站观点或证实其内容的真实性;如其他媒体、网站或个人从本网站转载使用,须保留本网站注明的“来源”,并自负版权等法律责任;作者如果不希望被转载或者联系转载稿费等事宜,请与我们接洽。