|
|
|
|
|
FMD 论文速览:醛缩酶B通过抑制CtBP2抑制肾透明细胞癌进展 |
|
|
论文标题:Aldolase B attenuates clear cell renal cell carcinoma progression by inhibiting CtBP2
期刊: Frontiers of Medicine
作者:Mingyue Tan, Qi Pan, Qi Wu, Jianfa Li, Jun Wang
发表时间: 15 Jun 2023
DOI:10.1007/s11684-022-0947-9
微信链接:点击此处阅读微信文章
导 读
上海交通大学医学院附属第一人民医院王俊团队在Frontiers of Medicine发表研究论文《醛缩酶B通过抑制CtBP2抑制肾透明细胞癌进展》(Aldolase B attenuates clear cell renal cell carcinoma progression by inhibiting CtBP2)。本文研究了醛缩酶B(ALDOB)对肾透明细胞癌(ccRCC)的影响。研究发现,ALDOB通过与辅阻遏物C端结合蛋白2(CtBP2)相互作用,招募顺式还原酮加双氧酶(ADI1)抑制CtBP2介导的转录抑制,从而抑制了ccRCC的进展;且ALDOB与CtBP2的相互作用受代谢物影响,提示其功能可能依赖于代谢环境。
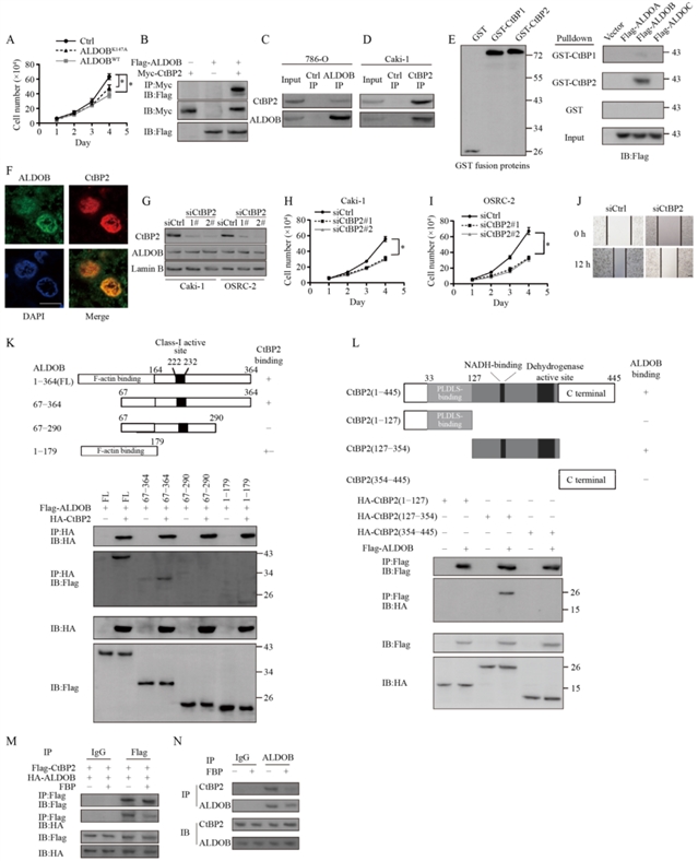
Aldolase B (ALDOB), a glycolytic enzyme, is uniformly depleted in clear cell renal cell carcinoma (ccRCC) tissues. We previously showed that ALDOB inhibited proliferation through a mechanism independent of its enzymatic activity in ccRCC, but the mechanism was not unequivocally identified. We showed that the corepressor C-terminal-binding protein 2 (CtBP2) is a novel ALDOB-interacting protein in ccRCC. The CtBP2-to-ALDOB expression ratio in clinical samples was correlated with the expression of CtBP2 target genes and was associated with shorter survival. ALDOB inhibited CtBP2-mediated repression of multiple cell cycle inhibitor, proapoptotic, and epithelial marker genes. Furthermore, ALDOB overexpression decreased the proliferation and migration of ccRCC cells in an ALDOB-CtBP2 interaction-dependent manner. Mechanistically, our findings showed that ALDOB recruited acireductone dioxygenase 1, which catalyzes the synthesis of an endogenous inhibitor of CtBP2, 4-methylthio 2-oxobutyric acid. ALDOB functions as a scaffold to bring acireductone dioxygenase and CtBP2 in close proximity to potentiate acireductone dioxygenase-mediated inhibition of CtBP2, and this scaffolding effect was independent of ALDOB enzymatic activity. Moreover, increased ALDOB expression inhibited tumor growth in a xenograft model and decreased lung metastasis in vivo. Our findings reveal that ALDOB is a negative regulator of CtBP2 and inhibits tumor growth and metastasis in ccRCC.
醛缩酶 B(ALDOB)是一种糖酵解酶,在肾透明细胞癌(ccRCC)组织中普遍缺失。先前的研究表明,在ccRCC中,ALDOB通过一种不依赖其酶活性的机制抑制细胞增殖,但具体机制尚未完全明确。作者发现,辅阻遏物C端结合蛋白2(CtBP2)是ccRCC中一种与ALDOB相互作用的新蛋白。临床样本中CtBP2与ALDOB的表达比值与CtBP2靶基因的表达相关,且与患者生存期缩短相关。ALDOB可抑制CtBP2介导的对多种细胞周期抑制因子、促凋亡基因和上皮标志物基因的抑制作用。此外,ALDOB的过表达以依赖于ALDOB与CtBP2相互作用的方式降低了ccRCC的增殖和迁移能力。从机制上讲,研究结果显示,ALDOB招募了顺式还原酮加双氧酶1,该酶催化合成CtBP2的内源性抑制剂——4-甲硫基-2-氧代丁酸。ALDOB起到支架作用,使顺式还原酮加双氧酶和CtBP2紧密靠近,从而增强顺式还原酮加双氧酶对CtBP2的抑制作用,且这种支架作用不依赖于ALDOB的酶活性。此外,在异种移植模型中,ALDOB表达的增加抑制了肿瘤生长,并在体内减少了肺转移。研究结果揭示了,ALDOB是CtBP2的负调控因子,可抑制ccRCC的肿瘤生长和转移。

期刊介绍
Frontiers of Medicine专注于发表临床医学和基础医学领域的最新研究成果,旨在通过全球医疗专业人员之间的交流促进健康和医疗保健的发展。该刊采用严格的同行评审和编辑流程,确保发表的文章的科学准确性、新颖性和重要性。
原文信息
标题
Aldolase B attenuates clear cell renal cell carcinoma progression by inhibiting CtBP2
作者
Mingyue Tan1,2, Qi Pan1, Qi Wu1,3, Jianfa Li1, Jun Wang1,2,3
机构
1. Department of Urology, Shanghai General Hospital, Shanghai Jiao Tong University School of Medicine, Shanghai 200080, China
2. Urology Center, Shuguang Hospital, Shanghai University of Traditional Chinese Medicine, Shanghai 201203, China
3. Department of Urology, The Sixth Affiliated Hospital of Wenzhou Medical University (The People’s Hospital of Lishui), Lishui 323000, China
通讯作者
Jun Wang
引用这篇文章
Mingyue Tan, Qi Pan, Qi Wu, Jianfa Li, Jun Wang. Aldolase B attenuates clear cell renal cell carcinoma progression by inhibiting CtBP2. Front. Med., 2023, 17(3): 503–517
https://doi.org/10.1007/s11684-022-0947-9
https://journal.hep.com.cn/fmd/EN/10.1007/s11684-022-0947-9
https://link.springer.com/article/10.1007/s11684-022-0947-9
感谢作者对Frontiers of Medicine的信任和支持。

《前沿》系列英文学术期刊
由教育部主管、高等教育出版社主办的《前沿》(Frontiers)系列英文学术期刊,于2006年正式创刊,以网络版和印刷版向全球发行。系列期刊包括基础科学、
、工程技术和人文社会科学四个主题,是我国覆盖学科最广泛的英文学术期刊群,其中12种被SCI收录,其他也被A&HCI、Ei、MEDLINE或相应学科国际权威检索系统收录,具有一定的国际学术影响力。系列期刊采用在线优先出版方式,保证文章以最快速度发表。
中国学术前沿期刊网
http://journal.hep.com.cn

特别声明:本文转载仅仅是出于传播信息的需要,并不意味着代表本网站观点或证实其内容的真实性;如其他媒体、网站或个人从本网站转载使用,须保留本网站注明的“来源”,并自负版权等法律责任;作者如果不希望被转载或者联系转载稿费等事宜,请与我们接洽。