|
|
| 增强陆上风力发电机塔基础:一种全面的自动化设计方法| MDPI CivilEng |
|
论文标题:Enhancing Onshore Wind Tower Foundations: A Comprehensive Automated Design Approach
论文链接:https://doi.org/10.3390/civileng5030039
期刊名:CivilEng
期刊主页:https://www.mdpi.com/journal/civileng
随着对替代和清洁能源需求的不断增加,风能成为可持续未来的关键要素。从2015年到2019年,风能领域投资超过6520亿美元。到2030年,全球风力发电装机容量预计将超过2.0太瓦,这将带来额外的2070亿美元投资。陆上和海上风力发电机在能源生产中都发挥着重要作用,在欧洲,陆上风电场在新增中占比81%,尽管如此,大多数关于风力发电机优化的研究集中在海上风力发电机的风电场布局优化。雅典国立技术大学的Nikos D. Lagaros教授及其团队就推进陆上风力发电机基础的设计和施工提出了新的见解。

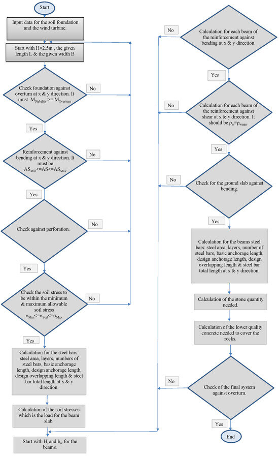
自动化设计流程图
研究过程与结果
本研究提出了一种基于穷举搜索方法的自动化设计算法,用于优化陆上风力发电机基础的设计。该方法通过识别关键设计参数,最小化钢筋需求和安装时间,减少混凝土用量,简化浇筑过程,并确定基础系统的最佳形状。研究的主要目标包括:(i) 识别基础设计的关键参数;(ii) 最小化钢筋需求和安装时间;(iii) 减少混凝土用量,简化浇筑过程,节省时间;(iv) 确定基础系统的最佳形状;(v) 分析成本并确定通过所提出的方法实现的最终成本降低。

系统的基础布置
研究中使用的自动化设计方法考虑了风力发电机的基础特性,包括土壤特性 (如内摩擦角、粘聚力和土体单位重量) 和环境因素 (如风速、风密度和当地城市密度)。通过计算风力发电机的自重、风力和基础自重等载荷,研究了基础的稳定性。结果表明,通过优化基础设计,可以显著降低基础的混凝土和钢筋用量,从而减少成本和施工时间。具体而言,与传统的单一基础设计相比,所提出的梁基础设计在岩石土壤和软土条件下分别降低了70%和69%的成本。此外,混凝土用量减少了31%,钢筋用量减少了90%。
研究总结
本研究提出了一种全面的自动化设计方法,用于优化陆上风力发电机基础的设计。通过优化基础形状和材料使用,该方法显著降低了基础的混凝土和钢筋用量,从而减少了成本和施工时间。研究结果表明,该方法在岩石土壤和软土条件下均能有效降低基础成本,同时满足所有设计规范和稳定性要求。未来的研究将探索将钢3D打印技术集成到风力发电机基础的制造过程中,以进一步提高精度和定制化能力,从而提升整个风力发电机系统的性能和效率。
CivilEng期刊介绍
主编:Angelo Luongo, University of L’Aquila, Italy
期刊专注于土木工程领域的最新研究进展,研究主题包括但不限于:结构工程、地震工程、建筑材料、建筑施工管理、建筑信息化、风险管理、交通工程、水资源与海岸工程等。期刊目前已被Scopus、ESCI (Web of Science)、Ei Compendex等数据库收录。
|
2024 Impact Factor
|
2.0
|
|
202
4
CiteScore
|
4.0
|
|
Time to First Decision
|
24.4 Days
|
|
Acceptance to Publication
|
6.2 Days
|
特别声明:本文转载仅仅是出于传播信息的需要,并不意味着代表本网站观点或证实其内容的真实性;如其他媒体、网站或个人从本网站转载使用,须保留本网站注明的“来源”,并自负版权等法律责任;作者如果不希望被转载或者联系转载稿费等事宜,请与我们接洽。