|
|
| 文献清单:2023年高引文章鉴读 | MDPI Proteomes |
|
期刊名:Proteomes
期刊主页:https://www.mdpi.com/journal/proteomes
1. 多组学整合在新型治疗方案设计与生物标志物识别中的应用
Multi-Omics Integration for the Design of Novel Therapies and the Identification of Novel Biomarkers
Tonci Ivanisevic and Raj N. Sewduth
https://www.mdpi.com/2227-7382/11/4/34

2. 算法重建的分子通路:人类实体瘤新一代预后分子生物标志物
Algorithmically Reconstructed Molecular Pathways as the New Generation of Prognostic Molecular Biomarkers in Human Solid Cancers
Marianna Zolotovskaia et al.
https://www.mdpi.com/2227-7382/11/3/26

3. ALS–FTD疾病谱对生物标志物的需求:从临床视角探讨蛋白质组学的作用
The Need for Biomarkers in the ALS–FTD Spectrum: A Clinical Point of View on the Role of Proteomics
Francesca Vignaroli et al.
https://www.mdpi.com/2227-7382/11/1/1

4. 基于蛋白质组学的浸润性导管癌 (最常见的乳腺癌亚型) 中异常蛋白识别与生物标志物发现
Proteomics-Based Identification of Dysregulated Proteins and Biomarker Discovery in Invasive Ductal Carcinoma, the Most Common Breast Cancer Subtype
Anca-Narcisa Neagu et al.
https://www.mdpi.com/2227-7382/11/2/13

5. 血清外泌体的提取效率、粒径分布及蛋白质组学分析的四种纯化方法比较
Comparison of Four Purification Methods on Serum Extracellular Vesicle Recovery, Size Distribution, and Proteomics
Dianny Elizabeth Jimenez et al.
https://www.mdpi.com/2227-7382/11/3/23

6. 亚麻籽蛋白质组的抗癌潜力研究
Anti-Cancer Properties of Flaxseed Proteome
Yulia Merkher et al.
https://www.mdpi.com/2227-7382/11/4/37

7. 肿瘤蛋白质组学技术的进展:迈向临床转化之路
Advancements in Oncoproteomics Technologies: Treading toward Translation into Clinical Practice
Ankita Punetha and Deepak Kotiya
https://www.mdpi.com/2227-7382/11/1/2

8. 组蛋白翻译后修饰及其在植物非生物胁迫耐受性中的作用
Post-Translational Modifications in Histones and Their Role in Abiotic Stress Tolerance in Plants
Madhvi Sharma et al.
https://www.mdpi.com/2227-7382/11/4/38

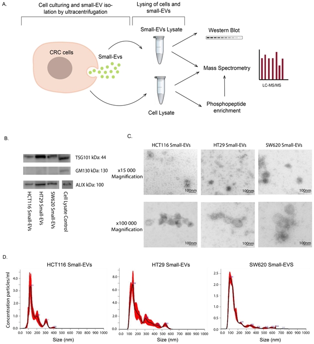
9. 基于外泌体蛋白质组谱的结直肠癌细胞系特征分析
Characterisation of Colorectal Cancer Cell Lines through Proteomic Profiling of Their Extracellular Vesicles
Kathleen A. Heck et al.
https://www.mdpi.com/2227-7382/11/1/3

10. 磷酸化蛋白质组学中的深度学习方法及其在抗癌药物开发中的应用
Deep Learning in Phosphoproteomics: Methods and Application in Cancer Drug Discovery
Neha Varshney and Abhinava K. Mishra
https://www.mdpi.com/2227-7382/11/2/16

11. 空间蛋白质组学在乳腺癌分子特征研究中的应用
Spatial Proteomics for the Molecular Characterization of Breast Cancer
Klára Bro?ová et al.
https://www.mdpi.com/2227-7382/11/2/17

12. 基于蛋白质组学的胰腺癌生物标志物研究
Proteomics-Driven Biomarkers in Pancreatic Cancer
Luís Ramalhete et al.
https://www.mdpi.com/2227-7382/11/3/24
13. FAIMS 技术提升降解及交联TMT标记FFPE组织和血浆外泌体样本蛋白质组覆盖率的优势
Benefits of FAIMS to Improve the Proteome Coverage of Deteriorated and/or Cross-Linked TMT 10-Plex FFPE Tissue and Plasma-Derived Exosomes Samples
Ana Montero-Calle et al.
https://www.mdpi.com/2227-7382/11/4/35

14. 揭示分子足迹:阿尔茨海默病的蛋白质组学标志物研究
Unveiling the Molecular Footprint: Proteome-Based Biomarkers for Alzheimer’s Disease
Mukul Jain et al.
https://www.mdpi.com/2227-7382/11/4/33

15. 不同收集策略下酿酒酵母细胞的蛋白质组与磷酸化蛋白质组比较分析
Comparison of the Proteomes and Phosphoproteomes of S. cerevisiae Cells Harvested with Different Strategies
Valentina Rossio and Joao A. Paulo
https://www.mdpi.com/2227-7382/11/4/28

16. 弓形虫Tgj1 HSP40伴侣蛋白互作组分析
Analysis of the Interactome of the Toxoplasma gondii Tgj1 HSP40 Chaperone
Jonathan Munera López et al.
https://www.mdpi.com/2227-7382/11/1/9

17. 面向整合型Top–Down蛋白质组学的优化还原策略
Optimized Proteome Reduction for Integrative Top–Down Proteomics
Breyer Woodland, Aleksandar Necakov and Jens R. Coorssen
https://www.mdpi.com/2227-7382/11/1/10

18. 大肠杆菌引起腹泻的猪唾液蛋白质组变化分析
Changes in the Saliva Proteome of Pigs with Diarrhoea Caused by Escherichia coli
Miguel Rodrigues et al.
https://www.mdpi.com/2227-7382/11/2/14

19. 临床体液中外泌体的蛋白质组学研究
Proteomic Research of Extracellular Vesicles in Clinical Biofluid
Shipan Fan and Ansgar Poetsch
https://www.mdpi.com/2227-7382/11/2/18

20. 实验常用酵母菌株W303与BY4742的蛋白质组学比较分析
Comparative Proteomic Analysis of Two Commonly Used Laboratory Yeast Strains: W303 and BY4742
Valentina Rossio, Xinyue Liu and Joao A. Paulo
https://www.mdpi.com/2227-7382/11/4/30

Proteomes期刊介绍
主编:Jens R. Coorssen, Brock University, Canada; Matthew P. Padula, The University of Technology Sydney, Australia
期刊专注于蛋白质组分析的各个方面,特别关注蛋白质组在蛋白质形式 (proteoforms) 和典型氨基酸序列的功能生物单元水平上的定量和表征。目前已被Scopus、ESCI (Web of Science)、PubMed等数据库收录。
2023 Impact Factor: 4.0
2024 CiteScore: 7.2
Time to First Decision: 27.3 Days
Acceptance to Publication: 3.2 Days
特别声明:本文转载仅仅是出于传播信息的需要,并不意味着代表本网站观点或证实其内容的真实性;如其他媒体、网站或个人从本网站转载使用,须保留本网站注明的“来源”,并自负版权等法律责任;作者如果不希望被转载或者联系转载稿费等事宜,请与我们接洽。