|
|
|
|
|
李兰娟院士团队新方法:检测特定肠道菌群评估微生态平衡 Engineering |
|
|
论文标题:An Evaluation Method of Human Gut Microbial Homeostasis by Testing Specific Fecal Microbiota
期刊:Engineering
DOI:https://doi.org/10.1016/j.eng.2023.03.007
微信链接:点击此处阅读微信文章
浙江大学医学院附属第一医院传染病诊治国家重点实验室李兰娟院士团队在《Engineering》发表题为“An Evaluation Method of Human Gut Microbial Homeostasis by Testing Specific Fecal Microbiota”的研究论文,成功建立了一种通过检测特定肠道菌群评估人体肠道微生态平衡的新方法,为相关疾病的诊断和治疗提供了有力支持。吴仲文、潘厦厦、袁音为共同第一作者,吴仲文、李兰娟、李博为通讯作者。

人体肠道是一个极为复杂的微生态系统,其中的菌群与人体健康密切相关。它们不仅参与消化,还在人体发育、免疫调节等过程中发挥关键作用。一旦肠道微生态失衡,感染、炎症性疾病等患病风险会显著增加。然而,此前一直缺乏利用少量粪便微生物评估肠道微生物组的有效方法。
研究团队从中国大样本人群队列中筛选出 10 种能够表征整个肠道菌群的优势菌,并构建了一套高效、可操作且定量特征良好的检测方法。研究人员收集了 510 名健康受试者和 248 例肝硬化患者的粪便样本,经过严格筛选,最终确定 500 名健康体检者和 244 例肝硬化患者的数据用于研究。通过核酸提取、DNA 浓度检测等一系列操作,使用实时荧光定量 PCR 法对 10 种优势菌群进行检测。
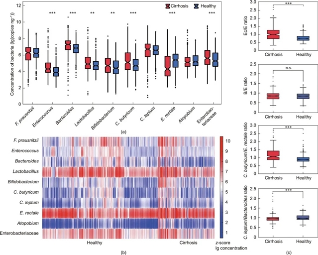
研究发现,这 10 种肠道优势菌的丰度和配对比值会随年龄变化而改变。例如,奇异菌和肠球菌的丰度在不同年龄组间差异显著,B/E 值(双歧杆菌丰度 / 肠杆菌丰度)会随着年龄增长呈现先降低后升高的趋势。同时,对比肝硬化患者和健康人群的检测结果,发现有 7 种菌群在两组间存在显著差异,这表明肝硬化患者存在肠道菌群失衡的情况,且肠道菌群与肝硬化严重程度相关。

图1. 肝硬化患者与正常对照组的肠道菌群。(a)箱型图表示的肝硬化组和正常对照组中 10 种优势肠道菌种的丰度。纵轴表示 10 种菌丰度的对数值。箱体的上、下限表示第一四分位和第三四分位外 1.5 倍 IQR 内的最小和最大值。黑点表示在箱体之外的异常点。切口表示中位数的 95% 置信区间。(b)肝硬化组与正常对照组间 10 种优势菌种含量差异的热力图。水平轴表示肝硬化和正常对照组中的各样本。肝硬化组有 244 个样本,正常对照组有500 个样本。垂直轴表示样本中的 10 种优势细菌。不同的颜色表示每个样本中 10 种细菌的丰度的对数值。暗红色表示含量较高,暗蓝色表示含量较低。(c)肝硬化组与正常对照组之间肠道细菌的两两比值。* P < 0.05,** P < 0.01,*** P < 0.001。n.s.:无显著差异。
为进一步挖掘数据价值,团队利用机器学习算法构建了 6 种区分健康人群和肝硬化患者的分类模型。经过超参数调优和多次验证,结果显示随机森林(RF)算法建立的模型曲线下面积(AUC)值最大、灵敏度最高,虽然该模型可能存在一定假阳性,但能及时发现更多真正的肝硬化患者。
这一研究成果为临床医生及时检测肠道微生物失调、实现早期诊断和治疗提供了新途径。未来,团队将考虑地域对肠道菌群的影响,从不同地区采集样本重新建立分类模型,进一步完善相关理论和应用,为人类健康事业持续助力。
引用信息:Zhongwen Wu, Xiaxia Pan, Yin Yuan, Pengcheng Lou, Lorina Gordejeva, Shuo Ni, Xiaofei Zhu, Bowen Liu, Lingyun Wu, Lanjuan Li, Bo Li. An Evaluation Method of Human Gut Microbial Homeostasis by Testing Specific Fecal Microbiota. Engineering, 2023, 29(10): 110–119
开放获取论文:https://doi.org/10.1016/j.eng.2023.03.007
更多内容
浙江大学研究团队:肠道菌群调节在肝细胞癌和肝移植中的应用
肝移植术后糖尿病患者肠道菌群的变化研究
江南大学新型模型精准筛选益生菌,勇战骨质疏松等代谢疾病
李静海院士团队:未来数据系统的逻辑与架构
Engineering征稿启事:人工智能赋能工程科技
特别声明:本文转载仅仅是出于传播信息的需要,并不意味着代表本网站观点或证实其内容的真实性;如其他媒体、网站或个人从本网站转载使用,须保留本网站注明的“来源”,并自负版权等法律责任;作者如果不希望被转载或者联系转载稿费等事宜,请与我们接洽。