导读
近日,来自德国汉诺威莱布尼茨大学的 Anahita Khodadad Kashi和Michael Kues充分挖掘频率仓编码在提升数据传输能力、增强对环境干扰的鲁棒性以及与现有通信基础设施无缝融合等方面的潜力,首次成功实现了频率仓编码的纠缠量子密钥分发及可重构分发,为量子通信领域开辟了一条新的航道。
进一步地,研究团队通过精心设计的实验装置和严谨的理论分析,深入验证了该方案在多种复杂场景下的卓越表现。特别是在处理用户间信息泄露、优化密钥率和较低的量子比特错误率等方面取得了显著突破,为未来量子互联网的构建奠定了坚实的技术基础。
该文章近日发表在国际顶尖学术期刊《Light: Science & Applications》,题为“Frequency-bin-encoded Entanglement-based Quantum Key Distribution in a Reconfigurable Frequency-multiplexed Network”,Anahita Khodadad Kashi为论文的第一作者,Michael Kues为通信作者。
研究背景
在量子通信技术的发展进程中,QKD技术作为保障信息安全的关键手段,正逐步从理论研究迈向实际应用。然而,其在走向大规模应用的道路上仍有诸多严峻挑战亟待解决。
高昂的成本使得QKD在大规模部署时面临巨大的经济压力,复杂的网络架构也增加了系统的构建和维护难度,这严重限制了其在大规模网络中的推广应用。尤其在多用户场景下,要同时确保高安全性、降低成本和简化网络架构变得异常困难。安全性是 QKD 的核心要求,而现有的技术手段在实现多用户接入时,难以在不影响安全性的前提下有效控制成本和架构复杂性,这成为了制约其发展的关键因素。
现有的编码方案如极化和轨道角动量编码等,在应对大规模量子网络的可扩展性需求时显得力不从心。这些方案在实际应用中,无法灵活适应不断增长的用户数量和网络规模扩展,存在着难以克服的技术瓶颈。在多用户环境中,实现高效的网络访问管理、保障各用户之间稳定的密钥分发效率以及确保高度的安全性,是当前面临的主要挑战。此外,现有多用户 QKD 协议普遍存在密钥速率随用户数量增加而迅速降低的问题,这一现象严重影响了系统的整体性能,限制了其在实际通信场景中的有效应用。
创新研究
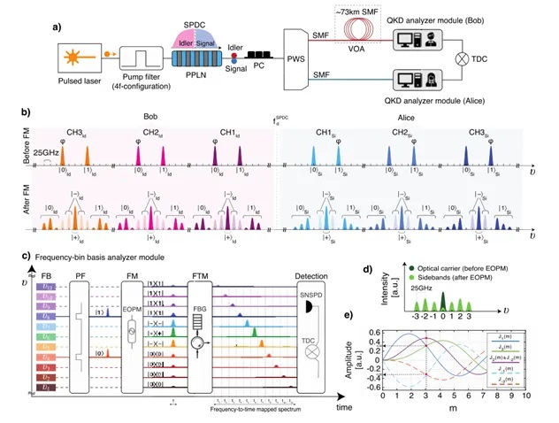
针对上述问题,研究人员提出了一系列创新解决方案。首先,通过引入频率仓编码方式,充分利用光子频率自由度的优势。如图1所示的实验装置中,通过周期性极化铌酸锂波导产生光子对,并利用可编程波长开关对频率通道进行灵活定义,使得信号和闲置光子能够在不同频率通道中有效传输,为提高数据吞吐量和实现可重构的量子网络奠定了基础。
研究人员开发了新型的频率仓基分析器模块。该模块基于可编程滤波器、频率混频单元、频率-时间映射组件以及超导纳米线单光子探测器等现有电信组件构建而成(如图1)。这一模块实现了在两个相互无偏基的被动频率仓投影测量,为量子协议中的随机基选择提供了关键保障,确保了系统的安全性。每个用户仅需配备一个超导纳米线单光子探测器,即可通过频率 - 时间映射技术同时获取多个基态的投影测量结果,这不仅降低了资源开销、暗计数影响和探测器侧信道攻击风险,还显著提高了系统的效率和稳定性。

图1. 用于实现BBM92 QKD协议的实验装置。
研究人员通过调整调制电压幅度,优化边带生成,使得在特定频率位置能够实现准确的投影测量,进一步提高了系统的性能和精度。同时,在频率纠缠分布方面,通过对贝尔测试测量(如图2所示)中量子干涉可见度的研究,验证了系统在长光纤链路中保持高纠缠质量的能力,展示了频率编码在量子通信中的独特优势。这些创新点共同构成了该研究在量子密钥分发领域的重要突破,为构建大规模、高效、安全的量子网络提供了新的思路和方法。

图2. 对不同投影状态的量子干涉测量结果,证明了频率通道 CH1、CH2、CH3 中的非经典相关性。
总结与展望
该研究成功实现了基于频率仓编码的BBM92 QKD协议,开发的频率仓基分析器模块是一项重大突破:
在密钥分发效率上,研究团队利用频率仓基分析器模块实现了高效的量子态投影测量,从而获得了较高的密钥生成速率;
在安全性方面,通过精确的电-光相位调制和频率-时间映射技术,结合单光子探测器,有效降低了暗计数等风险,保证了信息论安全性;
在纠缠质量方面,从贝尔测试测量(如图2)以及对不同衰减下量子干涉可见度的研究可知,系统在长光纤链路中能保持高质量纠缠,这得益于频率仓编码及相关组件的有效协作;
在多用户网络能力方面,如图3所示的网络架构,通过可编程波长开关实现了频率通道的灵活分配,展示了频率仓编码方案良好的可扩展性。

图3. 全连接 4 用户 EBQKD 网络的示意图。
展望未来,该研究成果为量子通信技术的进一步发展提供了重要方向。一方面,可沿着优化现有技术路线前行,例如深入研究如何进一步优化电-光相位调制过程,使其更加稳定和高效,类似对精密仪器的微调以提升整体性能。另一方面,探索新的技术融合方向,如将研究成果与其他量子通信技术相结合,创造出更强大的混合系统。还可以研究如何更好地适应不同的实际应用场景,根据具体需求定制量子密钥分发方案,就像为不同形状的锁定制合适的钥匙,从而推动量子通信技术在更多领域的广泛应用,如在国防军事通信中保障战略信息安全,在分布式量子计算中实现节点间安全的数据交互等。(来源:LightScienceApplications微信公众号)
相关论文信息:https://doi.org/10.1038/s41377-024-01696-8
特别声明:本文转载仅仅是出于传播信息的需要,并不意味着代表本网站观点或证实其内容的真实性;如其他媒体、网站或个人从本网站转载使用,须保留本网站注明的“来源”,并自负版权等法律责任;作者如果不希望被转载或者联系转载稿费等事宜,请与我们接洽。