|
|
|
|
|
FMD 论文速览:lncR-GAS5上调剪接因子SRSF10的表达,损害内皮细胞自噬,导致动脉粥样硬化发生 |
|
|
论文标题:lncR-GAS5 upregulates the splicing factor SRSF10 to impair endothelial autophagy, leading to atherogenesis
期刊: Frontiers of Medicine
作者:Yuhua Fan, Yue Zhang, Hongrui Zhao, Wenfeng Liu, Wanqing Xu, Lintong Jiang, Ranchen Xu, Yue Zheng, Xueqing Tang, Xiaohan Li, Limin Zhao, Xin Liu, Yang Hong, Yuan Lin, Hui Chen, Yong Zhang
发表时间:15 Apr 2023
DOI:10.1007/s11684-022-0931-4
微信链接:点击此处阅读微信文章
导 读
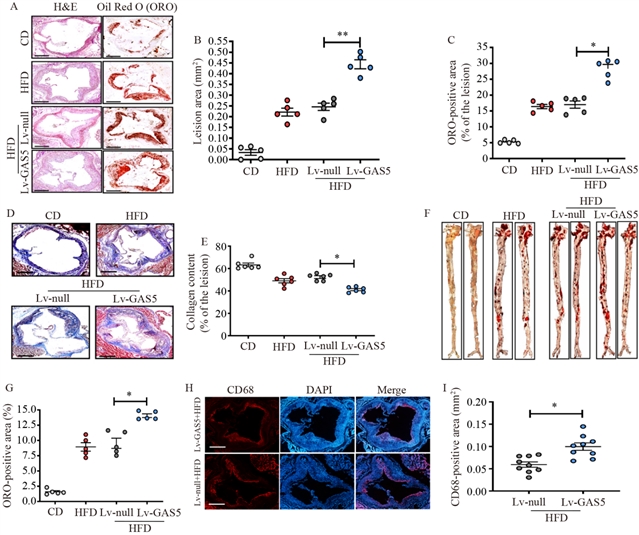
哈尔滨医科大学药学院张勇等在Frontiers of Medicine发表研究论文《lncR-GAS5上调剪接因子SRSF10的表达,损害内皮细胞自噬,导致动脉粥样硬化发生》(lncR-GAS5 upregulates the splicing factor SRSF10 to impair endothelial autophagy, leading to atherogenesis)。本文探究了长链非编码RNA lncR-GAS5在动脉粥样硬化发生发展中的作用及分子机制。研究发现,lncR-GAS5的过表达会加重动脉粥样硬化,表现为斑块增大、脂质堆积增加和胶原含量减少,其机制是通过miR-193-5p/SRSF10信号通路抑制内皮细胞自噬;而miR-193-5p的过表达可促进自噬、缩小斑块并增加胶原含量,提示miR-193-5p/SRSF10可作为动脉粥样硬化的潜在治疗靶点。
Long noncoding RNAs (lncRNAs) play a critical role in the regulation of atherosclerosis. Here, we investigated the role of the lncRNA growth arrest-specific 5 (lncR-GAS5) in atherogenesis. We found that the enforced expression of lncR-GAS5 contributed to the development of atherosclerosis, which presented as increased plaque size and reduced collagen content. Moreover, impaired autophagy was observed, as shown by a decreased LC3II/LC3I protein ratio and an elevated P62 level in lncR-GAS5-overexpressing human aortic endothelial cells. By contrast, lncR-GAS5 knockdown promoted autophagy. Moreover, serine/arginine-rich splicing factor 10 (SRSF10) knockdown increased the LC3II/LC3I ratio and decreased the P62 level, thus enhancing the formation of autophagic vacuoles, autolysosomes, and autophagosomes. Mechanistically, lncR-GAS5 regulated the downstream splicing factor SRSF10 to impair autophagy in the endothelium, which was reversed by the knockdown of SRSF10. Further results revealed that overexpression of the lncR-GAS5-targeted gene miR-193-5p promoted autophagy and autophagic vacuole accumulation by repressing its direct target gene, SRSF10. Notably, miR-193-5p overexpression decreased plaque size and increased collagen content. Altogether, these findings demonstrate that lncR-GAS5 partially contributes to atherogenesis and plaque instability by impairing endothelial autophagy. In conclusion, lncR-GAS5 overexpression arrested endothelial autophagy through the miR-193-5p/SRSF10 signaling pathway. Thus, miR-193-5p/SRSF10 may serve as a novel treatment target for atherosclerosis.
长链非编码RNA(lncRNA)在动脉粥样硬化的调控中起关键作用。本研究探讨了长链非编码RNA生长阻滞特异性抑制物5(lncR-GAS5)在动脉粥样硬化发生中的作用。结果显示,过表达 lncR-GAS5 会促进动脉粥样硬化的发展,表现为斑块面积增大以及胶原蛋白含量减少。此外,研究中观察到自噬功能的受损,在过表达lncR-GAS5的人主动脉内皮细胞中表现为LC3II/LC3I的蛋白比值降低,以及P62水平升高。相反,lncR-GAS5敲低则会促进自噬。敲低富含丝氨酸/精氨酸的剪接因子10(SRSF10),可提高LC3II/LC3I的比值,并降低P62水平,从而促进自噬泡、自噬溶酶体和自噬体形成。从机制上讲,lncR-GAS5通过调控下游的剪接因子SRSF10来损害内皮细胞的自噬功能,而敲低SRSF10可以逆转这一现象。进一步研究发现,过表达lncR-GAS5的靶向基因miR-193-5p,通过抑制其直接靶基因SRSF10,能够促进自噬和自噬泡的积累。值得注意的是,miR-193-5p过表达会减小斑块体积并增加胶原含量。这些结果表明,lncR-GAS5通过损害内皮自噬,部分促进了动脉粥样硬化的形成和斑块的不稳定性。综上所述,lncR-GAS5过表达通过miR-193-5p/SRSF10信号通路抑制内皮细胞的自噬。因此,miR-193-5p/SRSF10可能成为动脉粥样硬化治疗的新靶点。

期刊介绍
Frontiers of Medicine专注于发表临床医学和基础医学领域的最新研究成果,旨在通过全球医疗专业人员之间的交流促进健康和医疗保健的发展。该刊采用严格的同行评审和编辑流程,确保发表的文章的科学准确性、新颖性和重要性。
原文信息
标题
lncR-GAS5 upregulates the splicing factor SRSF10 to impair endothelial autophagy, leading to atherogenesis
作者
Yuhua Fan1,2, Yue Zhang1,3, Hongrui Zhao1, Wenfeng Liu1, Wanqing Xu1, Lintong Jiang1, Ranchen Xu1, Yue Zheng1, Xueqing Tang1, Xiaohan Li1, Limin Zhao1, Xin Liu1, Yang Hong1, Yuan Lin1, Hui Chen1, Yong Zhang1
机构
1. Department of Pharmacology, State–Province Key Laboratories of Biomedicine-Pharmaceutics of China, Key Laboratory of Cardiovascular Medicine Research, Ministry of Education, College of Pharmacy, Harbin Medical University, Harbin 150081, China
2. Department of Pathology and Pathophysiology, College of Basic Medical Sciences, Harbin Medical University-Daqing, Daqing 163319, China
3. Center for Drug Research and Development, Guangdong Pharmaceutical University, Guangzhou 510006, China
通讯作者
Yong Zhang
引用这篇文章
Yuhua Fan, Yue Zhang, Hongrui Zhao, Wenfeng Liu, Wanqing Xu, Lintong Jiang, Ranchen Xu, Yue Zheng, Xueqing Tang, Xiaohan Li, Limin Zhao, Xin Liu, Yang Hong, Yuan Lin, Hui Chen, Yong Zhang. lncR-GAS5 upregulates the splicing factor SRSF10 to impair endothelial autophagy, leading to atherogenesis. Front. Med., 2023, 17(2): 317–329
https://doi.org/10.1007/s11684-022-0931-4
https://journal.hep.com.cn/fmd/EN/10.1007/s11684-022-0931-4
https://link.springer.com/article/10.1007/s11684-022-0931-4
感谢作者对Frontiers of Medicine的信任和支持。

《前沿》系列英文学术期刊
由教育部主管、高等教育出版社主办的《前沿》(Frontiers)系列英文学术期刊,于2006年正式创刊,以网络版和印刷版向全球发行。系列期刊包括基础科学、
、工程技术和人文社会科学四个主题,是我国覆盖学科最广泛的英文学术期刊群,其中12种被SCI收录,其他也被A&HCI、Ei、MEDLINE或相应学科国际权威检索系统收录,具有一定的国际学术影响力。系列期刊采用在线优先出版方式,保证文章以最快速度发表。
中国学术前沿期刊网
http://journal.hep.com.cn

特别声明:本文转载仅仅是出于传播信息的需要,并不意味着代表本网站观点或证实其内容的真实性;如其他媒体、网站或个人从本网站转载使用,须保留本网站注明的“来源”,并自负版权等法律责任;作者如果不希望被转载或者联系转载稿费等事宜,请与我们接洽。